# RELEASING
Notes for hledger release managers and maintainers.
## Goals
**2024**
- [ ] Make releasing easier
**2023**
- [x] Make releasing easyier
**2022**
- [x] Update/consolidate release process docs
- [x] Establish routine monthly release cadence
- [ ] Make releasing easy
## Release types
hledger major releases happen each quarter, normally at the start of the third month.
Bugfix releases follow when needed.
Preview releases may happen in the other months if wanted.
| | Major release
A.B | Bugfix release
A.B.C | Fixup release
A.B.C.D | Preview release
A.B.99.D |
|---------------------|----------------------------------------------------------|------------------------------|----------------------------------------------|------------------------------------------|
| **Contains:** | New features, breaking changes | Only bug fixes | Trivial packaging fixes, no software changes | Early snapshot of the next major release |
| **When:** | Third month of quarter: March, June, September, December | When needed | Never | First & second months of quarter |
| | | | | |
| **Deliverables:** | | | | |
| Changelogs | ✓ | ✓ | ✓ | ✓ |
| Github release | ✓ | ✓ | ✓ | ✓ |
| Binaries | ✓ | ✓ | ✓ | ✓ |
| Hackage release | ✓ | ✓ | ✓ | |
| Install page | ✓ | ✓ | ✓ | |
| hledger-install | ✓ | ✓ | ✓ | |
| [Regression bounty] | ✓ | ✓ | ✓ | |
| Release notes | ✓ | ✓ | | |
| Web manuals | ✓ | | | |
| Announcements | ✓ | | | |
[Regression bounty]: http://hledger.org/regressionbounty
## Release manager activities
These have complex interdependencies and sequencing constraints.
Chunk, separate, routinise, document and automate them as far as possible.
| | |
|-----------------------|------------------------------------------------------------------------------------------------------------------------------------------------------------|
| **Software** | selecting changes, packages, release dates; coordinating contributions; ensuring release readiness |
| **Branch Management** | coordinating main and release branch, local and remote repos, CI branches |
| **Version Bumping** | choosing and applying new version numbers and related things like tags, github releases, urls, ghc and dep versions, stackage resolvers, everywhere needed |
| **Docs** | command help, manuals, changelogs, release notes, github release notes, install page, install scripts, announcements, process docs |
| **Testing** | local testing, CI testing, extra release-specific testing |
| **Artifacts** | generating binaries, zip files, github releases etc. |
| **Publishing** | uploading, pushing, making visible, finalising |
| **Announcing** | various announcement stages and channels |
## Glossary
Some terminology useful when precision is needed, eg in release scripts.
### General
**release**\
A snapshot of the software and related artifacts like executable binaries, which is named, tagged, documented, announced, and usually picked up by packaging systems on various platforms.
**version control system, VCS**\
A tool used for storing and sharing and viewing the history and different lines of development of a software project, or other set of files. hledger uses Git.
**repository, repo**\
A set of files being stored and managed by a VCS. Often published on a **repository hosting service**, such as Github.
**working copy, clone**\
A local copy of a repository's files. Typically each developer has one or more of these, and can share changes easily with the official public repository.
**branch**\
Some VCS's, including Git, can store multiple branching lines of development within one repository. A working copy can be quickly switched to a different branch to show its content.
**master, main**\
The main branch in a repo, usually named `master` or `main`. Pull requests are usually relative to this.
**pull request, PR**\
A request to merge a development branch with master, and any related discussion. On Github, these are kept alongside issues in the issue tracker.
**continuous integration, CI**\
Automated actions that run when new code is pushed to a shared repo, such as running tests or producing binaries. On Github this is called Github Actions and action scripts are called **workflows**.
**release engineering**\
### hledger-specific
**package**\
A releasable unit of Haskell software. hledger has several core packages usually released together: hledger-lib, hledger, hledger-ui, hledger-web.
**hledger version number**\
A 2-4 part dotted number naming a hledger release or hledger package version: `MA.JOR[.MINOR[.FIXUP]]` or `MA.JOR.99[.PREVIEW]` where 99 means "unreleased (MAJOR+1)". See examples below.
**hledger version string**\
A line of text describing a hledger binary, shown by `--version`. It contains program name, version number, commit hash and date, machine architecture etc. Eg: `hledger 1.24.1-g7799d526b-20211210, mac-x86_64`
**Full release**\
A release of all four core hledger packages (hledger-lib, hledger, hledger-ui, hledger-web). Major and preview releases are always full releases.
**Partial release**\
A release of just some of the hledger packages. Bugfix and fixup releases are sometimes partial.
**Single-version release**\
A release where all packages have the same version. Major and preview releases are always single-version.
**Mixed-version release**\
A release where the packages have different versions, because of a previous partial release. Bugfix and fixup releases are sometimes mixed-version.
**changelog**\
A CHANGES.md file listing the release history and the changes in each release. There is one for each hledger package and one for the hledger project as a whole.
**release notes**\
The Release Notes page on the hledger website: the combined release history of the core hledger packages, showing user visible changes only.
### Releases and builds
**Major release**\
Major releases include new features and incompatible API changes, and normally happen at the start of each quarter's third month (3/1, 6/1, 9/1, 12/1). Example version number: `1.25`
**Bugfix release**\
Bugfix releases include only bug fixes, without API changes. These happen when needed, to fix significant bugs in the previous major release. Example version number: `1.25.2` (**"second bugfix release for 1.25"**)
**Fixup release**\
Fixup releases fix packaging errors, with no changes to the hledger software. These should be rare. Example version number: `1.25.0.1` or `1.25.2.1` (**"first fixup release for 1.25 / 1.25.2"**)
**Preview release**\
A preview of the upcoming major release for testers/early adopters, and a test of the release process, published on Github. Not a formal hledger release, eg not published on Hackage, usually not packaged, no bugfix releases, no regression bounties, not shown in release notes. These typically appear in the quarter's first and second month if needed. Example version number: `1.25.99.1` (**"preview 1 of 1.26"**)
**CI binaries**\
Temporary downloadable binaries produced by a run of the `linux`/`mac`/`windows` workflows in the hledger repo. This may happen periodically, eg weekly. Downloading requires a Github login.
**Dev build**\
A local developer build of unreleased code. This is typically in `master` or a development/PR branch. Example version number: `1.25.99` (**"unreleased 1.26-dev"**)
### Repos and branches
**hledger repo**\
The `hledger` git repository, containing the hledger software, reference manuals, and developer docs.
**site repo**\
The `hledger_website` git repository, containing most of the hledger website which appears at . Usually checked out under the hledger repo as `site/`.
**master**\
The branch named `master` in the hledger repo; the main line of hledger development. Pull requests are usually relative to this.
**release branch**\
Branches named `MA.JOR-branch` in the hledger repo, eg `1.25-branch`. Releases and release previews are always made from a release branch.
## Tips
- Release, or practice releasing, often to improve the process.
- Use and continually update RELEASING.md.
Document procedures and gotchas to save time and enable automation in future.
- Also the diagram (RELEASING.canvas, made with Obsidian).
- But don't document prematurely or in too much detail.
- Make things a little better each time through: simpler, more reliable, better documented, more automated, easier, faster, cheaper, higher quality.
- When starting a release, save a copy of this file (RELEASING2.md) and update notes there until after release, to avoid obstructing git branch switching.
- Use and update scripts. See `just` in the main repo -> RELEASING (and perhaps older stuff in `./Shake.hs` and `make`).
- Do all releases from a release branch.
- Update changelogs & announcements in the release branch.
master's are updated only by post-release merge.
(Related older doc: [CHANGELOGS](CHANGELOGS.md))
- All release binaries should be built from the release-tagged commit.
The binaries' --version output should match the release tag and release date.
- When releasing a package, also release all the packages that depend on it.
Try to do full releases including all the hledger packages, not partial releases.
- Try to avoid pre-announcing a hard release date.
It will always take more time than you think,
if you go late you might miss your intended date in many timezones,
and there's no point adding unnecessary pressure.
- The biggest potential time sinks are:
- reviewing/relearning the process/docs/infrastructure
- updating/improving the process/docs/infrastructure
- preparing changelogs
- building binaries for all platforms
- troubleshooting github workflow issues
- followup work due to release mistakes, bugs in new features, or regressions
- Hard/risky/intensive tasks should be early in the process;
during the final countdown, things should be easy.
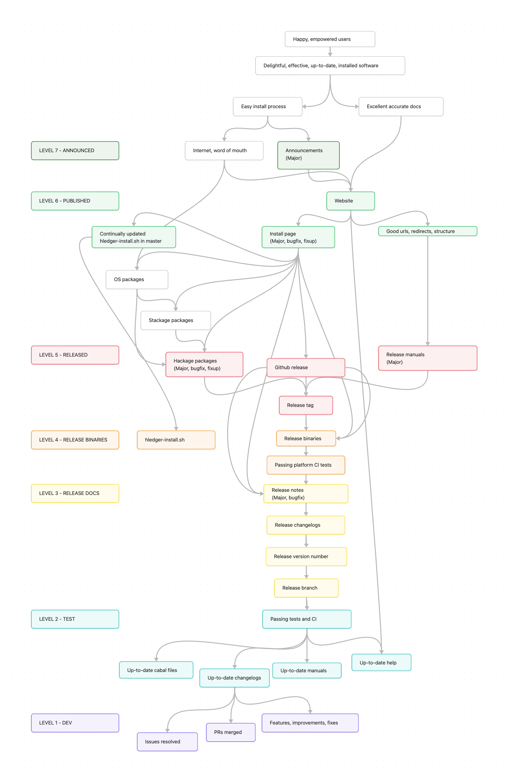
## Release artifacts / value chain
Higher things depend on lower things; when doing a release, work upward from the bottom.
(Or downward through the [Procedures](#procedures)).
[](RELEASING.png)
## Process
Here's an overview of a happy-path hledger release.
These steps can be interleaved/reordered a little if needed.
### 1 Prep software & docs
In main repo, release branch:
1. Check [release readiness](#check-dev-readiness)
1. Create/switch to release branch, update versions/dates/docs: `just relprep NEW` (single-version releases; for mixed-version releases, take more care)
1. If not the first release in this branch, cherry-pick changes from master: `magit l o ..master` (minor releases)
1. (Could start building/testing/fixing release binaries/workflows/caches here, it takes time: `just relbin`)
1. Update install script: `hledger-install/hledger-install.sh`
1. Update changelogs: `./Shake changelogs` & manually edit
(*TODO: fix Shake changelogs to not eat whitespace, add to Justfile*)
1. Update release notes: `doc/relnotes*`
(*TODO: fix tools/relnotes.hs, fix md-issue-refs to uniquify, add to Justfile, automate github release notes*)
1. Update announcements: `doc/ANNOUNCE*` (major releases)
1. Build/test release binaries: `just relbin`. Troubleshoot/repeat as needed.
In site repo:
1. [Update online manuals](#release-manuals): `site/Makefile`, `site/js/site.js`, `make -C site snapshot-NEW` (major releases)
1. Update config in `hledger.org.caddy` (@oldmanpath, @unversionedmanpath, any new redirects) (major releases, usually)
1. Update install page: `site/src/install.md`
### 2 Prep release
In main repo, release branch:
1. Build final release binaries (`just relbin`) and tag the release (`just reltag`)
*(TODO: don't add the suggested sixth tag yet, it hinders pushing)*
1. Download release binaries
*(In Safari: don't use the download button; use right-click, Download linked file)*
1. Push release branch & tags to github: `git push --tags`
1. Create a [github release draft](#github-release-draft)
In main repo, master:
1. Cherry-pick master-appropriate changes from release branch (including hledger-install): `magit l o LASTREL..REL-branch`
1. Commit any process updates: `doc/RELEASING.md`
1. [Bump version](#bump-master-to-next-version) in master (major releases)
*(TODO: use the sixth tag command suggested above)*
### 3 Release
In main repo, release branch:
1. Publish on hackage: `just hackageupload`
1. Publish github release
In main repo, master:
1. Push master: `just push`
In site repo:
1. Push to github: `git push github` or magit `P p`
In hledger.org [cloudflare caching settings](https://dash.cloudflare.com/f629035917dd3b99b1e37ae20c15ff09/hledger.org/caching/configuration):
1. Custom Purge `https://hledger.org/js/site.js` (major release)
On hledger.org VPS: (major release, usually)
1. Restart caddy to enable new redirects
1. Test https://hledger.org/hledger.html redirect
1. Test manuals are displaying and highlighting the new version
1. If needed, `make buildall`
### 4 Announce
(major releases, others if needed)
1. Update hledger entry at https://plaintextaccounting.org/#pta-apps
1. hledger matrix & irc chats
1. PTA forum
1. hledger mail list (& optionally haskell-cafe)
1. mastodon with #hledger and #plaintextaccounting tags
### 5 Post-release
1. Monitor packaging status (stackage, brew, docker, linux, nix etc); keep install page updated
1. Monitor, follow up on issues, especially regressions; keep doc/REGRESSIONS.md updated
## Detailed procedures
Here's more detail of various steps.
*(These need updating from `make`/`bake`/`Shake` to `just`.)*
### LEVEL 1 - DEV
#### Check dev readiness
- Any blocking open issues ?
- Any blocking open PRs ?
- Any blocking items on ?
- Any blocking items in personal notes & backlogs ?
### LEVEL 2 - TEST
#### Up-to-date tools
- Shake.hs uses same resolver, extra deps as stack.yaml, hledger-install.sh
- Shake binary is up to date (`./Shake.hs`)
- commit any changes (message: "tools: shake")
#### Up-to-date cabal files
- `./Shake cabalfiles`
- if there are changes, `./Shake cabalfiles -c`
#### Up-to-date help
- `./Shake cmdhelp`
- if there are changes, `./Shake cmdhelp -c`
#### Up-to-date manuals
- `./Shake mandates`
- `./Shake manuals`
- if there are changes, `./Shake manuals -c`
#### Up-to-date changelogs
In main repo, master branch:
- `./Shake changelogs`
- clean up the five `CHANGES.md`s
- `./Shake changelogs -c`
See [CHANGELOGS](CHANGELOGS.md).
#### Local tests passing
- `make test`
- `make doctest`
- `make haddocktest`
#### Regular CI tests passing:
- push to a PR, wait for green
- or push to `simon` branch, wait for green at
- or `tools/push` (pushes to `simon`, then to `master`)
### LEVEL 3 - RELEASE DOCS
#### Release branch and version number
Create release branch if needed, update all package versions, help, manuals, changelogs (preferred):
- `./bake prep NEW`
- First ensure `hpack --version` matches the one in `stack --version`
- NEW is `MA.JOR[.MINOR|.99.PREVIEWNUM]` (eg 1.24.99.1 for 1.25 preview 1)
- for troubleshooting: bash -x PAUSE=1 ECHO=1 bake ...
Or, bump version of a subset of packages in an existing release branch (not ideal):
- `git switch MA.JOR-branch` (magit: `b b MA.JOR-branch`)
- `./Shake setversion NEW PKGS -c`
#### Select commits for release
- cherry pick desirable commits from master (if needed)
- eg fancy workflow: three magit windows:
- NEW IN MASTER: `l o MAJOR-branch..master`, `M-x magit-toggle-buffer-lock`, `M-x toggle-window-dedicated` (`C-c D`)
- HEAD: regular magit status view
- RELEASE BRANCH: `l o MAJOR-branch`, `M-x magit-toggle-buffer-lock`, `M-x toggle-window-dedicated`
- in master window, working from bottom upward, cherry-pick all non-conflicting changes, skipping already-picked/help/manuals/changelog changes
#### Release changelogs
- see also [CHANGELOGS](CHANGELOGS.md)
- open all changelogs and release notes in emacs
- maybe run ./Shake changelogs again
- manually clean up/finalise changelogs
- manually add release version/date headings (or fix `bake prep`)
#### Release notes
In main repo, update `doc/relnotes.md`:
- copy template from top comment
- replace date and XX
- add new content from changelogs, excluding hledger-lib
- add contributors, `git shortlog -sn OLD..NEW`
- for a major release, add highlights
- clean up
- commit: `relnotes: NEW`
#### Github release notes
In main repo, update `doc/relnotes.github.md`:
- replace all OLD version strings with NEW
- copy latest from relnotes.md
#### Release branch tests passing
- `make test`
- `stack exec -- hledger --version`, check version, hash, release date, no '+'
- `stack exec -- hledger help | tail`, check version, month matches release
### LEVEL 4 - RELEASE BINARIES
#### Multi-platform CI tests passing
- `./bake bin` (push to `github/binaries`)
- wait for green on all platforms, resolve failures
#### Release binaries
With all platform CI tests green on same commit:
- save native local binaries from that same commit: `make install-as-NEW`
- clear out any old zip files/binaries from local Downloads dir
- in each successful platform job: right click the artifact, Download linked file
- unpack the github binaries for the local platform
#### hledger-install script
(major/bugfix/fixup release)
- update `hledger-install/hledger-install.sh`
- HLEDGER_INSTALL_VERSION (release date)
- hledger official packages (NEW)
- hledger third-party packages (latest versions on hackage/pypi)
- RESOLVER and EXTRA_DEPS (same as stack.yaml, or one of them)
- test ? (won't work until new hledger packages are on hackage)
`cd; bash ~/src/hledger/hledger-install/hledger-install.sh`
- commit: `install: NEW`
### LEVEL 5 - RELEASED
#### Pre-release pause
- stop, afk, take a break
- review time, energy, availability, decide go/no-go
#### Pre-release tests passing
Sanity checks:
- appropriate dates/versions in changelogs and release notes (if late in day, watch for time zone issues)
- hledger-install script
- `rg '^(HLEDGER(_\w+)?_VERSION|PRICEHIST)' hledger-install/hledger-install.sh`
- binaries' --version output
- `cd ~/Downloads`
- `./hledger --version`
- `./hledger-ui --version`
- `./hledger-web --version`
- binaries' man pages
- `./hledger --man | tail -1`
- `./hledger-ui --man | tail -1`
- `./hledger-web --man | tail -1`
#### Release tag
- ensure new version has been set first with Shake or bake
- ensure no new commits have been made since push to `github/binaries`
- in the release branch (?): `make tag`
#### Hackage packages
in main repo, release branch:
- `make hackageupload` (major/bugfix/fixup release)
#### Github release draft
After pushing release tags:
-
- select VERSION release tag
- upload platform binary zip files
- title: VERSION
- description: paste doc/relnotes.github.md
- check preview
- Save draft
#### Release manuals
(major release)
In site repo:
- js/site.js: add NEW, 3 places
- Makefile: add NEW, 3 places
- commit: `manuals: NEW`
- make snapshot-NEW (after ensuring main repo has been release-tagged)
- push
### LEVEL 6 - PUBLISHED
#### Install page
(major/bugfix/fixup release)
In site repo:
- update `install.md`
- query-replace OLD -> NEW in
- "current hledger release"
- CI binaries badges/links, including linux-static-arm32v7 if built
- "building from source"
- stack install command
- cabal install command
- query-replace OLD-brightgreen -> OLD-red
- only after release binaries are built (preferably after release is published):
update --version outputs (version, hash, date, but not platform)
- final output line from `hledger test` (run local build and in terminal for normal speed)
- Total count from `make functest`
- preview
- commit: `install: NEW`
### LEVEL 7 - ANNOUNCED
#### Prepare announcements
(major/notable bugfix release)
In release branch, update
- `doc/ANNOUNCE` (major release)
- summary, contributors from release notes
- any other edits
- `doc/ANNOUNCE.masto`
- commit: `;doc: announce NEW`
#### Announce
(major/bugfix release)
- update last release date on plaintextaccounting.org
- share github release link and release notes markdown in #hledger chat
- send ANNOUNCE as email announcement
- (major release): `ANN: hledger NEW` to hledger@googlegroups.com, haskell-cafe@googlegroups.com
- (bugfix release): brief announcement to hledger@googlegroups.com
- condense to 500 & post at
### POST RELEASE
#### Merge release branch changes to master
- switch back to master
- check out release branch in another working copy (hledger2)
- manually merge release changelogs into master changelogs (see also [CHANGELOGS](CHANGELOGS.md))
- list commits only in release branch: magit `l o master..MA.JOR-branch`
- cherry-pick any other useful commits
#### Bump master to next version
(major release)
- `./Shake setversion MA.JOR.99 -c`
- `./Shake cmdhelp [-c]` (might be empty)
- `./Shake mandates`
- `./Shake manuals -c`
#### Commit RELEASING.md
- move copies back to RELEASING.md, RELEASING.canvas
- re-export RELEASING.png: obsidian > CMD-p > Export as image, don't show logo
- commit
#### Push master
in main repo, master branch: `push`
#### Post-release followup
- monitor packaging status, update install page
- homebrew - expect badge to update soon
- docker - expect/merge PR
- nix - expect badge to update after a few days; can check with `make nix-hledger-version`
- linux distros - once in a while, follow the links & search for newer versions, update
- provide support, monitor issues
- prepare followup release(s) as needed
- update process docs and tools
#### Update stackage
1. update
if needed
2. monitor for new package versions in nightly: check
#### Update homebrew formula (old)
1. ref
1. helpers: chenrui & stack issue commenters on github, Athas on
#haskell
2.
3. doc
If a URL is specified, the SHA-256 checksum of the new download
should also be specified. A best effort to determine the SHA-256
and formula name will be made if either or both values are not
supplied by the user.
If a tag is specified, the Git commit revision corresponding to
that tag must also be specified.
Note: this command cannot be used to transition a formula from a
URL-and-SHA-256 style specification into a tag-and-revision
style specifi- cation, nor vice versa. It must use whichever
style specification the for- mula already uses.
2. update homebrew working copy
1. cd \~/src/DEVTOOLS/homebrew-core
2. git reset --hard HEAD\~1 && git fetch origin && git merge
origin/master && git push -f
3. get release tarball checksums
export V=X.Y; for P in -lib \"\" -ui -web; do curl -sO
;
done && shasum -a256 \*.gz
4. update Formula/hledger.rb
1. update tarball urls, shas
2. update other version references
3. maybe update stackage snapshot
4. possible new process, see:
5. test (if possible without too many mac/brew hassles)
1. brew audit --strict Formula/hledger.rb \# some tests are
post-install, try also after brew upgrade
2. brew upgrade Formula/hledger.rb -s -n -v \# \[scrub download
cache, dry run, verbose\]
1. super slow, how to speed up ?
1. comment out stack update
2. add , \"--stack-root=/Users/simon/.stack\" to stack
install \# fails on permissions
3. brew test Formula/hledger.rb
6. commit with name \"hledger X.Y\" and description \"Update to
hledger X.Y.\"
5. get merged
1. git push -f simonmichael
2. gh pr create -f
3. monitor: PR CI, PR merge,
page
4. ping brew contributors/maintainers if necessary: @chenrui,
@carlocab, @SMillerDev