This website requires JavaScript.
Explore
Help
Register
Sign In
slaesvuo
/
hledger
Watch
1
Star
0
Fork
0
You've already forked hledger
Code
Issues
Pull Requests
Actions
Packages
Projects
Releases
Wiki
Activity
11208222d4
hledger
/
site
/
doc
/
1.14
/
images
/
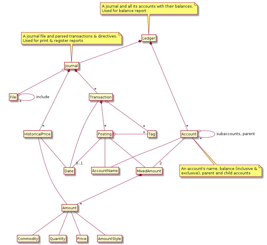
data-model.png
Simon Michael
07dda4d178
doc: 1.14 manuals snapshot
...
[ci skip]
2019-03-01 17:47:56 -08:00
54 KiB
909x836px
Raw
History