This website requires JavaScript.
Explore
Help
Register
Sign In
slaesvuo
/
hledger
Watch
1
Star
0
Fork
0
You've already forked hledger
Code
Issues
Pull Requests
Actions
Packages
Projects
Releases
Wiki
Activity
7309c6224d
hledger
/
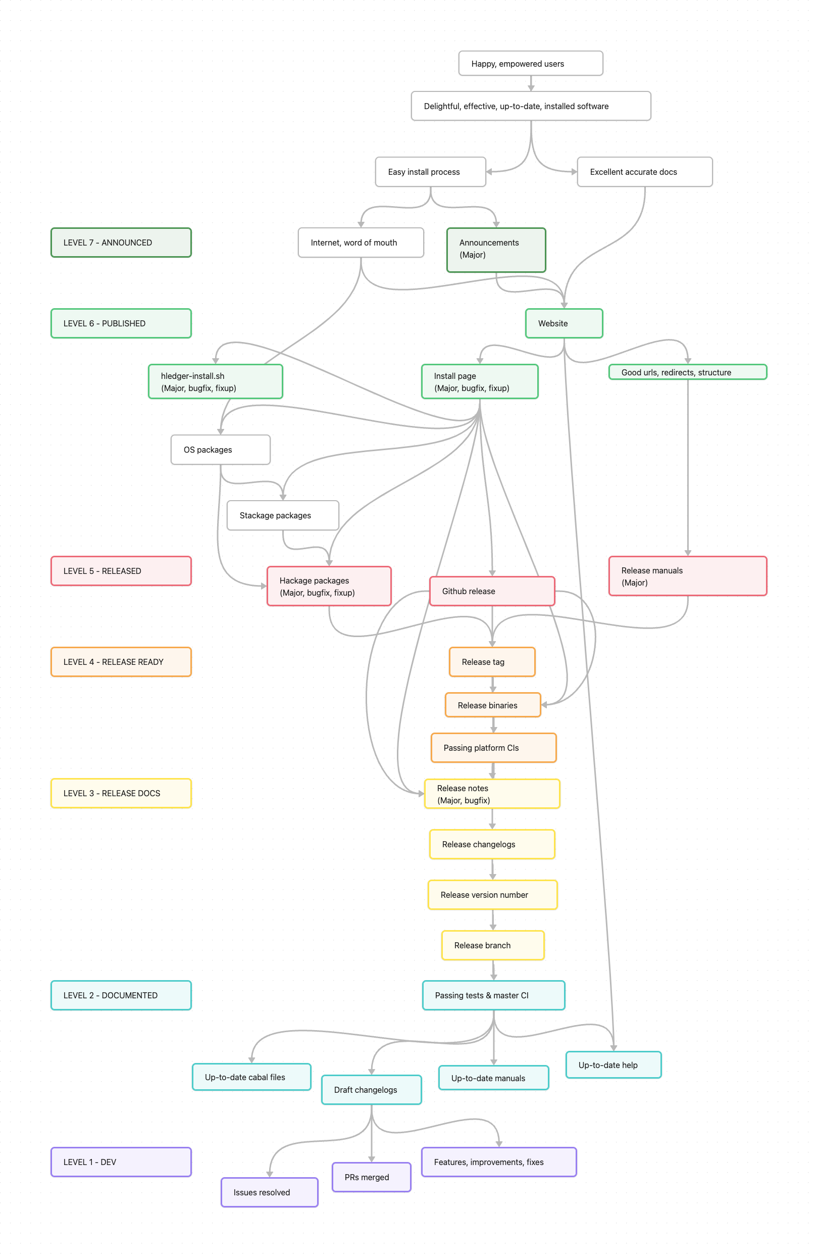
doc
/
RELEASING.png
Simon Michael
e24de8bdc1
;doc: RELEASING: updates
2023-04-07 10:03:11 -10:00
344 KiB
1620x2490px
Raw
History