This website requires JavaScript.
Explore
Help
Register
Sign In
slaesvuo
/
hledger
Watch
1
Star
0
Fork
0
You've already forked hledger
Code
Issues
Pull Requests
Actions
Packages
Projects
Releases
Wiki
Activity
7fbeea60b1
hledger
/
doc
/
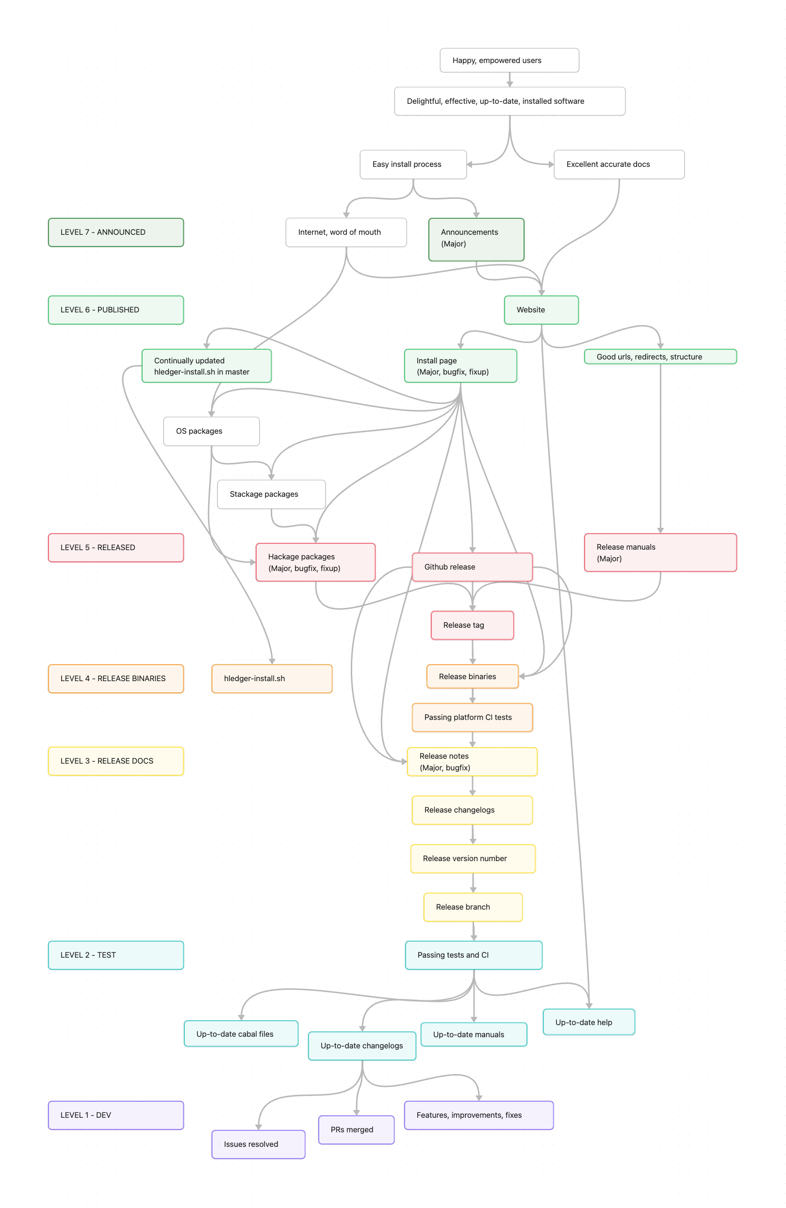
RELEASING.png
Simon Michael
d2a1f17288
;doc: RELEASING updates
2023-04-07 14:33:11 -10:00
367 KiB
1620x2490px
Raw
History