28 KiB
RELEASING
Notes for hledger release managers and maintainers.
Goals
2024 - [ ] Make releasing easier
2023 - [x] Make releasing easyier
2022 - [x] Update/consolidate release process docs -
[x] Establish routine monthly release cadence - [ ] Make
releasing easy
Release types
hledger major releases happen each quarter, normally at the start of the third month (see past releases). Bugfix releases follow when needed. Preview releases may happen in the other months if wanted.
| Major release A.B |
Bugfix release A.B.C |
Fixup release A.B.C.D |
Preview release A.B.99.D |
|
|---|---|---|---|---|
| Contains: | New features, breaking changes | Only bug fixes | Trivial packaging fixes, no software changes | Early snapshot of the next major release |
| When: | Third month of quarter: March, June, September, December | When needed | Never | First & second months of quarter |
| Deliverables: | ||||
| Changelogs | ✓ | ✓ | ✓ | ✓ |
| Github release | ✓ | ✓ | ✓ | ✓ |
| Binaries | ✓ | ✓ | ✓ | ✓ |
| Hackage release | ✓ | ✓ | ✓ | |
| Install page | ✓ | ✓ | ✓ | |
| hledger-install | ✓ | ✓ | ✓ | |
| Regression bounty | ✓ | ✓ | ✓ | |
| Release notes | ✓ | ✓ | ||
| Web manuals | ✓ | |||
| Announcements | ✓ |
Release manager activities
These have complex interdependencies and sequencing constraints. Chunk, separate, routinise, document and automate them as far as possible.
| Software | selecting changes, packages, release dates; coordinating contributions; ensuring release readiness |
| Branch Management | coordinating main and release branch, local and remote repos, CI branches |
| Version Bumping | choosing and applying new version numbers and related things like tags, github releases, urls, ghc and dep versions, stackage resolvers, everywhere needed |
| Docs | command help, manuals, changelogs, release notes, github release notes, install page, install scripts, announcements, process docs |
| Testing | local testing, CI testing, extra release-specific testing |
| Artifacts | generating binaries, zip files, github releases etc. |
| Publishing | uploading, pushing, making visible, finalising |
| Announcing | various announcement stages and channels |
Glossary
Some terminology useful when precision is needed, eg in release scripts.
General
release
A snapshot of the software and related artifacts like executable
binaries, which is named, tagged, documented, announced, and usually
picked up by packaging systems on various platforms.
version control system, VCS
A tool used for storing and sharing and viewing the history and
different lines of development of a software project, or other set of
files. hledger uses Git.
repository, repo
A set of files being stored and managed by a VCS. Often published on a
repository hosting service, such as Github.
working copy, clone
A local copy of a repository’s files. Typically each developer has one
or more of these, and can share changes easily with the official public
repository.
branch
Some VCS’s, including Git, can store multiple branching lines of
development within one repository. A working copy can be quickly
switched to a different branch to show its content.
master, main
The main branch in a repo, usually named master or
main. Pull requests are usually relative to this.
pull request, PR
A request to merge a development branch with master, and any related
discussion. On Github, these are kept alongside issues in the issue
tracker.
continuous integration, CI
Automated actions that run when new code is pushed to a shared repo,
such as running tests or producing binaries. On Github this is called
Github Actions and action scripts are called
workflows.
release engineering
https://en.wikipedia.org/wiki/Release_engineering
hledger-specific
package
A releasable unit of Haskell software. hledger has several core packages
usually released together: hledger-lib, hledger, hledger-ui,
hledger-web.
hledger version number
A 2-4 part dotted number naming a hledger release or hledger package
version: MA.JOR[.MINOR[.FIXUP]] or
MA.JOR.99[.PREVIEW] where 99 means “unreleased (MAJOR+1)”.
See examples below.
hledger version string
A line of text describing a hledger binary, shown by
--version. It contains program name, version number, commit
hash and date, machine architecture etc. Eg:
hledger 1.24.1-g7799d526b-20211210, mac-x86_64
Full release
A release of all four core hledger packages (hledger-lib, hledger,
hledger-ui, hledger-web). Major and preview releases are always full
releases.
Partial release
A release of just some of the hledger packages. Bugfix and fixup
releases are sometimes partial.
Single-version release
A release where all packages have the same version. Major and preview
releases are always single-version.
Mixed-version release
A release where the packages have different versions, because of a
previous partial release. Bugfix and fixup releases are sometimes
mixed-version.
changelog
A CHANGES.md file listing the release history and the changes in each
release. There is one for each hledger package and one for the hledger
project as a whole.
release notes
The Release Notes page on the hledger website: the combined release
history of the core hledger packages, showing user visible changes
only.
Releases and builds
Major release
Major releases include new features and incompatible API changes, and
normally happen at the start of each quarter’s third month (3/1, 6/1,
9/1, 12/1). Example version number: 1.25
Bugfix release
Bugfix releases include only bug fixes, without API changes. These
happen when needed, to fix significant bugs in the previous major
release. Example version number: 1.25.2 (“second
bugfix release for 1.25”)
Fixup release
Fixup releases fix packaging errors, with no changes to the hledger
software. These should be rare. Example version number:
1.25.0.1 or 1.25.2.1 (“first fixup
release for 1.25 / 1.25.2”)
Preview release
A preview of the upcoming major release for testers/early adopters, and
a test of the release process, published on Github. Not a formal hledger
release, eg not published on Hackage, usually not packaged, no bugfix
releases, no regression bounties, not shown in release notes. These
typically appear in the quarter’s first and second month if needed.
Example version number: 1.25.99.1 (“preview 1 of
1.26”)
CI binaries
Temporary downloadable binaries produced by a run of the
linux/mac/windows workflows in
the hledger repo. This may happen periodically, eg weekly. Downloading
requires a Github login.
Dev build
A local developer build of unreleased code. This is typically in
master or a development/PR branch. Example version number:
1.25.99 (“unreleased 1.26-dev”)
Repos and branches
hledger repo
The hledger git repository, containing the hledger
software, reference manuals, and developer docs. https://github.com/simonmichael/hledger
site repo
The hledger_website git repository, containing most of the
hledger website which appears at https://hledger.org. Usually checked out under the
hledger repo as site/. https://github.com/simonmichael/hledger_website
master
The branch named master in the hledger repo; the main line
of hledger development. Pull requests are usually relative to this.
release branch
Branches named MA.JOR-branch in the hledger repo, eg
1.25-branch. Releases and release previews are always made
from a release branch.
Tips
Release, or practice releasing, often to improve the process.
Use and continually update RELEASING.md. Document procedures and gotchas to save time and enable automation in future.
Also the diagram (RELEASING.canvas, made with Obsidian).
But don’t document prematurely or in too much detail.
Make things a little better each time through: simpler, more reliable, better documented, more automated, easier, faster, cheaper, higher quality.
When starting a release, save a copy of this file (RELEASING2.md) and update notes there until after release, to avoid obstructing git branch switching.
Use and update scripts, in
Justfile,Shake.hs,tools/etc.Do all releases from a release branch.
Update changelogs & announcements in the release branch. master’s are updated only by post-release merge. (Related older doc: CHANGELOGS)
All release binaries should be built from the release-tagged commit. The binaries’ –version output should match the release tag and release date.
When releasing a package, also release all the packages that depend on it. Try to do full releases including all the hledger packages, not partial releases.
Try to avoid pre-announcing a hard release date. It will always take more time than you think, if you go late you might miss your intended date in many timezones, and there’s no point adding unnecessary pressure.
The biggest potential time sinks are:
- reviewing/relearning the process/docs/infrastructure
- updating/improving the process/docs/infrastructure
- preparing changelogs
- building binaries for all platforms
- troubleshooting github workflow issues
- followup work due to release mistakes, bugs in new features, or regressions
Hard/risky/intensive tasks should be early in the process; during the final countdown, things should be easy.
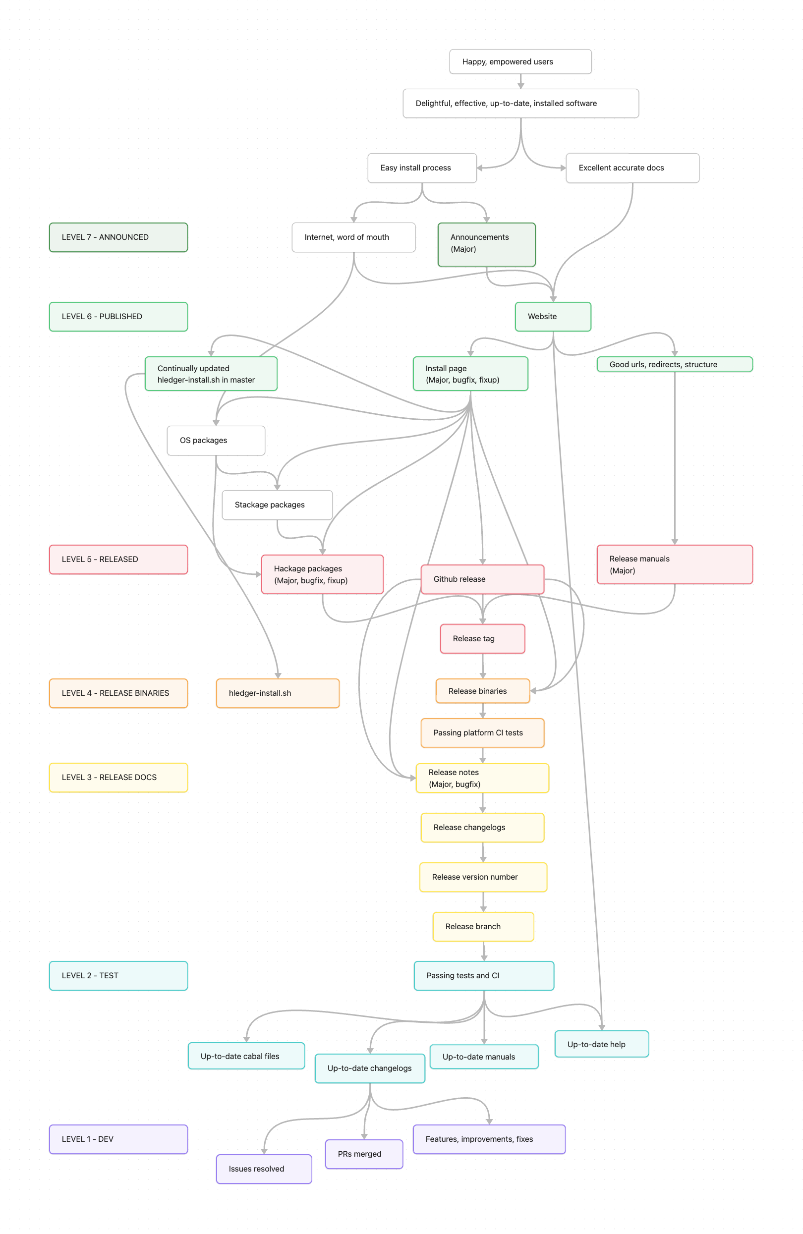
Release artifacts / value chain
Higher things depend on lower things; when doing a release, work upward from the bottom. (Or downward through the Process).
Process
Here’s an overview of a happy-path hledger release. These steps can be interleaved/reordered a little if needed.
1 Release prep
In main repo, release branch: 1. Check release readiness 1. Create/switch to
release branch, update versions/dates/docs:
just relprep NEW (single-version releases; for
mixed-version releases, take more care) 1. If not the first release in
this branch, cherry-pick changes from master:
magit l o ..master (minor releases) 1. Update shell
completions: make -C hledger/shell-completion 1. (Could
start building/testing/fixing release binaries/workflows/caches here, it
takes time: just relbin) 1. Update install script:
hledger-install/hledger-install.sh 1. Update changelogs
(**/CHANGES.md): ./Shake changelogs, manually
edit, ./Shake changelogs -c 1. Update release notes
(doc/relnotes*): tools/relnotes.hs, select
& transform with md-issue-refs, uniquify issue refs,
add github nicks to authors, commit
TODO: fix tools/relnotes.hs (unwrap long lines..), fix md-issue-refs
to uniquify, add to Justfile 1. Update announcements
(doc/ANNOUNCE*) (major releases) 1. Build/test release
binaries: just relbin. Troubleshoot/repeat as needed.
In site repo: 1. Update config in hledger.org.caddy
(@oldmanpath,
@unversionedmanpath, any new
redirects) (major releases, usually) 1. Update online manuals: bump versions in
site/Makefile, site/js/site.js,
make -C site snapshot-NEW (major releases) TODO:
snapshot: don’t switch to master, don’t discard uncommitted changes,
record git hash in commit message, clarify late update procedure 1.
Update install page: site/src/install.md 1. Don’t push yet.
Keep in local branch if needed.
In main repo, master: 1. Cherry-pick the hledger-install update, and
other finished useful updates, from the release branch (maybe not
release docs yet): magit l o LASTREL..REL-branch 1. Bump version in master (major
releases) 1. Add a new dev tag on the “bump version to …” commit (magit
t t REL.99)
2 Release
In main repo, release branch: 1. Build final release binaries
(just relbin) and tag the release
(just reltag) 1. Push release branch & tags (not more
than 5 tags at once):
git push github HEAD REL hledger-REL hledger-lib-REL
git push github HEAD hledger-ui-REL hledger-web-REL
Don’t push all tags (don’t push the dev tag; if you do, manually delete
the corresponding draft release.)
1. release.yml creates a draft release when the REL tag is pushed.
Check/fix its content. TODO: fix release.yml 1. Publish on
hackage (final check): just hackageupload 1. Publish github
release
In main repo, master: 1. Push master: just push
In site repo: 1. Push to github (& site):
git push github or magit P p
In hledger.org cloudflare
caching settings: 1. Custom Purge
https://hledger.org/js/site.js (major release)
On hledger.org VPS: (major release, usually) 1. Restart caddy to
enable new redirects 1. Test https://hledger.org/hledger.html redirect
1. Test manuals are displaying and highlighting the new version 1. If
needed, make buildall
3 Announce
(major releases, others if needed) 1. Update hledger entry at https://plaintextaccounting.org/#pta-apps 1. hledger matrix & irc chats 1. PTA forum 1. hledger mail list (& optionally haskell-cafe) 1. mastodon with #hledger and #plaintextaccounting tags
4 Release followup
- Cherry-pick any final useful updates from the release branch (eg
release docs):
magit l o LASTREL..REL-branch - Add/commit any process updates:
doc/RELEASING.md - Monitor packaging status (stackage, brew, docker, linux, nix etc); keep install page updated
- Monitor, follow up on issues, especially regressions; keep doc/REGRESSIONS.md updated
Detailed procedures
Here’s more detail of various steps. (These need updating from
make/bake/Shake to
just.)
LEVEL 1 - DEV
Check dev readiness
- Any blocking open issues ? https://bugs.hledger.org
- Any blocking open PRs ? https://prs.hledger.org
- Any blocking items on https://hledger.org/ROADMAP.html ?
- Any blocking items in personal notes & backlogs ?
LEVEL 2 - TEST
Up-to-date tools
- Shake.hs uses same resolver, extra deps as stack.yaml, hledger-install.sh
- Shake binary is up to date (
./Shake.hs) - commit any changes (message: “tools: shake”)
Up-to-date cabal files
./Shake cabalfiles- if there are changes,
./Shake cabalfiles -c
Up-to-date help
./Shake cmddocs- if there are changes,
./Shake cmddocs -c
Up-to-date manuals
./Shake mandates./Shake manuals- if there are changes,
./Shake manuals -c
Up-to-date changelogs
In main repo, master branch: - ./Shake changelogs -
clean up the five CHANGES.mds -
./Shake changelogs -c See CHANGELOGS.
Local tests passing
make testmake doctestmake haddocktest#### Regular CI tests passing:- push to a PR, wait for green
- or push to
simonbranch, wait for green at https://ci.hledger.org - or
tools/push(pushes tosimon, then tomaster)
LEVEL 3 - RELEASE DOCS
Release branch and version number
Create release branch if needed, update all package versions, help,
manuals, changelogs (preferred): - ./bake prep NEW - First
ensure hpack --version matches the one in
stack --version - NEW is
MA.JOR[.MINOR|.99.PREVIEWNUM] (eg 1.24.99.1 for 1.25
preview 1) - for troubleshooting: bash -x PAUSE=1 ECHO=1 bake …
Or, bump version of a subset of packages in an existing release
branch (not ideal): - git switch MA.JOR-branch (magit:
b b MA.JOR-branch) -
./Shake setversion NEW PKGS -c
Select commits for release
- cherry pick desirable commits from master (if needed)
- eg fancy workflow: three magit windows:
- NEW IN MASTER:
l o MAJOR-branch..master,M-x magit-toggle-buffer-lock,M-x toggle-window-dedicated(C-c D) - HEAD: regular magit status view
- RELEASE BRANCH:
l o MAJOR-branch,M-x magit-toggle-buffer-lock,M-x toggle-window-dedicated - in master window, working from bottom upward, cherry-pick all non-conflicting changes, skipping already-picked/help/manuals/changelog changes
- NEW IN MASTER:
- eg fancy workflow: three magit windows:
Release changelogs
- see also CHANGELOGS
- open all changelogs and release notes in emacs
- maybe run ./Shake changelogs again
- manually clean up/finalise changelogs
- manually add release version/date headings (or fix
bake prep)
Release notes
In main repo, update doc/relnotes.md: - copy template
from top comment - replace date and XX - add new content from
changelogs, excluding hledger-lib - add contributors,
git shortlog -sn OLD..NEW - for a major release, add
highlights - clean up - commit: relnotes: NEW
Github release notes
In main repo, update doc/relnotes.github.md: - replace
all OLD version strings with NEW - copy latest from relnotes.md
Release branch tests passing
make teststack exec -- hledger --version, check version, hash, release date, no ‘+’stack exec -- hledger help | tail, check version, month matches release
LEVEL 4 - RELEASE BINARIES
Multi-platform CI tests passing
./bake bin(push togithub/binaries)- wait for green on all platforms, resolve failures
Release binaries
With all platform CI tests green on same commit: - save native local
binaries from that same commit: make install-as-NEW - clear
out any old zip files/binaries from local Downloads dir - in each
successful platform job: right click the artifact, Download linked file
- unpack the github binaries for the local platform
hledger-install script
(major/bugfix/fixup release) - update
hledger-install/hledger-install.sh -
HLEDGER_INSTALL_VERSION (release date) - hledger official packages (NEW)
- hledger third-party packages (latest versions on hackage/pypi) -
RESOLVER and EXTRA_DEPS (same as stack.yaml, or one of them) - test ?
(won’t work until new hledger packages are on hackage)
cd; bash ~/src/hledger/hledger-install/hledger-install.sh -
commit: install: NEW
LEVEL 5 - RELEASED
Pre-release pause
- stop, afk, take a break
- review time, energy, availability, decide go/no-go
Pre-release tests passing
Sanity checks: - appropriate dates/versions in changelogs and release
notes (if late in day, watch for time zone issues) - hledger-install
script -
rg '^(HLEDGER(_\w+)?_VERSION|PRICEHIST)' hledger-install/hledger-install.sh
- binaries’ –version output - cd ~/Downloads -
./hledger --version - ./hledger-ui --version -
./hledger-web --version - binaries’ man pages -
./hledger --man | tail -1 -
./hledger-ui --man | tail -1 -
./hledger-web --man | tail -1
Release tag
- ensure new version has been set first with Shake or bake
- ensure no new commits have been made since push to
github/binaries - in the release branch (?):
make tag
Hackage packages
in main repo, release branch: - make hackageupload
(major/bugfix/fixup release)
Github release draft
After pushing release tags: - https://github.com/simonmichael/hledger/releases/new - select VERSION release tag - upload platform binary zip files - title: VERSION - description: paste doc/relnotes.github.md - check preview - Save draft
Release manuals
(major release)
In site repo:
- js/site.js: add NEW, 3 places
- Makefile: add NEW, 3 places
- commit:
manuals: NEW - make snapshot-NEW (after ensuring main repo has been release-tagged)
- push
LEVEL 6 - PUBLISHED
Install page
(major/bugfix/fixup release)
In site repo: - update install.md - query-replace OLD
-> NEW in - “current hledger release” - CI binaries badges/links,
including linux-static-arm32v7 if built - “building from source” - stack
install command - cabal install command - query-replace OLD-brightgreen
-> OLD-red - only after release binaries are built (preferably after
release is published): update –version outputs (version, hash, date, but
not platform) - final output line from hledger test (run
local build and in terminal for normal speed) - Total count from
make functest - preview - commit:
install: NEW
LEVEL 7 - ANNOUNCED
Prepare announcements
(major/notable bugfix release)
In release branch, update
doc/ANNOUNCE(major release)- summary, contributors from release notes
- any other edits
doc/ANNOUNCE.masto- commit:
;doc: announce NEW
Announce
(major/bugfix release)
- update last release date on plaintextaccounting.org
- share github release link and release notes markdown in #hledger chat
- send ANNOUNCE as email announcement
- (major release):
ANN: hledger NEWto hledger@googlegroups.com, haskell-cafe@googlegroups.com - (bugfix release): brief announcement to hledger@googlegroups.com
- (major release):
- condense to 500 & post at https://fosstodon.org/@simonmic
POST RELEASE
Merge release branch changes to master
- switch back to master
- check out release branch in another working copy (hledger2)
- manually merge release changelogs into master changelogs (see also CHANGELOGS)
- list commits only in release branch: magit
l o master..MA.JOR-branch - cherry-pick any other useful commits
Bump master to next version
(major release) - ./Shake setversion MA.JOR.99 -c -
./Shake cmddocs [-c] (might be empty) -
./Shake mandates - ./Shake manuals -c
Commit RELEASING.md
- move copies back to RELEASING.md, RELEASING.canvas
- re-export RELEASING.png: obsidian > CMD-p > Export as image, don’t show logo
- commit
Push master
in main repo, master branch: push
Post-release followup
- monitor packaging status, update install page
- homebrew - expect badge to update soon
- docker - expect/merge PR
- nix - expect badge to update after a few days; can check with
make nix-hledger-version - linux distros - once in a while, follow the links & search for newer versions, update
- provide support, monitor issues
- prepare followup release(s) as needed
- update process docs and tools
Update stackage
update https://github.com/fpco/stackage/blob/master/build-constraints.yaml if needed
monitor for new package versions in nightly: check https://www.stackage.org/package/hledger
Update homebrew formula (old)
ref
helpers: chenrui & stack issue commenters on github, Athas on #haskell
doc
If a URL is specified, the SHA-256 checksum of the new download should also be specified. A best effort to determine the SHA-256 and formula name will be made if either or both values are not supplied by the user.
If a tag is specified, the Git commit revision corresponding to that tag must also be specified.
Note: this command cannot be used to transition a formula from a URL-and-SHA-256 style specification into a tag-and-revision style specifi- cation, nor vice versa. It must use whichever style specification the for- mula already uses.
update homebrew working copy
cd ~/src/DEVTOOLS/homebrew-core
git reset –hard HEAD~1 && git fetch origin && git merge origin/master && git push -f
get release tarball checksums
export V=X.Y; for P in -lib "" -ui -web; do curl -sO https://hackage.haskell.org/package/hledger$P-$V/hledger$P-$V.tar.gz; done && shasum -a256 *.gz
update Formula/hledger.rb
update tarball urls, shas
update other version references
maybe update stackage snapshot
possible new process, see: https://docs.brew.sh/How-To-Open-a-Homebrew-Pull-Request#create-your-pull-request-from-a-new-branch
test (if possible without too many mac/brew hassles)
brew audit –strict Formula/hledger.rb # some tests are post-install, try also after brew upgrade
brew upgrade Formula/hledger.rb -s -n -v # [scrub download cache, dry run, verbose]
super slow, how to speed up ?
comment out stack update
add , "–stack-root=/Users/simon/.stack" to stack install # fails on permissions
brew test Formula/hledger.rb
commit with name "hledger X.Y" and description "Update to hledger X.Y."
get merged
git push -f simonmichael
gh pr create -f
monitor: PR CI, PR merge, https://formulae.brew.sh/formula/hledger page
ping brew contributors/maintainers if necessary: @chenrui, @carlocab, @SMillerDev
