26 KiB
RELEASING
Notes for hledger release managers and maintainers.
Goals
2024 - [ ] Make releasing easier
2023 - [x] Make releasing easyier
2022 - [x] Update/consolidate release process docs -
[x] Establish routine monthly release cadence - [ ] Make
releasing easy
Release types
hledger major releases happen each quarter, normally at the start of the third month (see past releases). Bugfix releases follow when needed. Preview releases may happen in the other months if wanted.
| Major release A.B |
Bugfix release A.B.C |
Fixup release A.B.C.D |
Preview release A.B.99.D |
|
|---|---|---|---|---|
| Contains: | New features, breaking changes | Only bug fixes | Trivial packaging fixes, no software changes | Early snapshot of the next major release |
| When: | Third month of quarter: March, June, September, December | When needed | Never | First & second months of quarter |
| Deliverables: | ||||
| Changelogs | ✓ | ✓ | ✓ | ✓ |
| Github release | ✓ | ✓ | ✓ | ✓ |
| Binaries | ✓ | ✓ | ✓ | ✓ |
| Hackage release | ✓ | ✓ | ✓ | |
| Install page | ✓ | ✓ | ✓ | |
| hledger-install | ✓ | ✓ | ✓ | |
| Regression bounty | ✓ | ✓ | ✓ | |
| Release notes | ✓ | ✓ | ||
| Web manuals | ✓ | |||
| Announcements | ✓ |
Release manager activities
These have complex interdependencies and sequencing constraints. Chunk, separate, routinise, document and automate them as far as possible.
| Software | selecting changes, packages, release dates; coordinating contributions; ensuring release readiness |
| Branch Management | coordinating main and release branch, local and remote repos, CI branches |
| Version Bumping | choosing and applying new version numbers and related things like tags, github releases, urls, ghc and dep versions, stackage resolvers, everywhere needed |
| Docs | command help, manuals, changelogs, release notes, github release notes, install page, install scripts, announcements, process docs |
| Testing | local testing, CI testing, extra release-specific testing |
| Artifacts | generating binaries, zip files, github releases etc. |
| Publishing | uploading, pushing, making visible, finalising |
| Announcing | various announcement stages and channels |
Glossary
Some terminology useful when precision is needed, eg in release scripts.
General
release
A snapshot of the software and related artifacts like executable
binaries, which is named, tagged, documented, announced, and usually
picked up by packaging systems on various platforms.
version control system, VCS
A tool used for storing and sharing and viewing the history and
different lines of development of a software project, or other set of
files. hledger uses Git.
repository, repo
A set of files being stored and managed by a VCS. Often published on a
repository hosting service, such as Github.
working copy, clone
A local copy of a repository’s files. Typically each developer has one
or more of these, and can share changes easily with the official public
repository.
branch
Some VCS’s, including Git, can store multiple branching lines of
development within one repository. A working copy can be quickly
switched to a different branch to show its content.
master, main
The main branch in a repo, usually named master or
main. Pull requests are usually relative to this.
pull request, PR
A request to merge a development branch with master, and any related
discussion. On Github, these are kept alongside issues in the issue
tracker.
continuous integration, CI
Automated actions that run when new code is pushed to a shared repo,
such as running tests or producing binaries. On Github this is called
Github Actions and action scripts are called
workflows.
release engineering
https://en.wikipedia.org/wiki/Release_engineering
hledger-specific
package
A releasable unit of Haskell software. hledger has several core packages
usually released together: hledger-lib, hledger, hledger-ui,
hledger-web.
hledger version number
A 2-4 part dotted number naming a hledger release or hledger package
version: MA.JOR[.MINOR[.FIXUP]] or
MA.JOR.99[.PREVIEW] where 99 means “unreleased (MAJOR+1)”.
See examples below.
hledger version string
A line of text describing a hledger binary, shown by
--version. It contains program name, version number, commit
hash and date, machine architecture etc. Eg:
hledger 1.24.1-g7799d526b-20211210, mac-x86_64
Full release
A release of all four core hledger packages (hledger-lib, hledger,
hledger-ui, hledger-web). Major and preview releases are always full
releases.
Partial release
A release of just some of the hledger packages. Bugfix and fixup
releases are sometimes partial.
Single-version release
A release where all packages have the same version. Major and preview
releases are always single-version.
Mixed-version release
A release where the packages have different versions, because of a
previous partial release. Bugfix and fixup releases are sometimes
mixed-version.
changelog
A CHANGES.md file listing the release history and the changes in each
release. There is one for each hledger package and one for the hledger
project as a whole.
release notes
The Release Notes page on the hledger website: the combined release
history of the core hledger packages, showing user visible changes
only.
Releases and builds
Major release
Major releases include new features and incompatible API changes, and
normally happen at the start of each quarter’s third month (3/1, 6/1,
9/1, 12/1). Example version number: 1.25
Bugfix release
Bugfix releases include only bug fixes, without API changes. These
happen when needed, to fix significant bugs in the previous major
release. Example version number: 1.25.2 (“second
bugfix release for 1.25”)
Fixup release
Fixup releases fix packaging errors, with no changes to the hledger
software. These should be rare. Example version number:
1.25.0.1 or 1.25.2.1 (“first fixup
release for 1.25 / 1.25.2”)
Preview release
A preview of the upcoming major release for testers/early adopters, and
a test of the release process, published on Github. Not a formal hledger
release, eg not published on Hackage, usually not packaged, no bugfix
releases, no regression bounties, not shown in release notes. These
typically appear in the quarter’s first and second month if needed.
Example version number: 1.25.99.1 (“preview 1 of
1.26”)
CI binaries
Temporary downloadable binaries produced by a run of the
linux/mac/windows workflows in
the hledger repo. This may happen periodically, eg weekly. Downloading
requires a Github login.
Dev build
A local developer build of unreleased code. This is typically in
master or a development/PR branch. Example version number:
1.25.99 (“unreleased 1.26-dev”)
Repos and branches
hledger repo
The hledger git repository, containing the hledger
software, reference manuals, and developer docs. https://github.com/simonmichael/hledger
site repo
The hledger_website git repository, containing most of the
hledger website which appears at https://hledger.org. Usually checked out under the
hledger repo as site/. https://github.com/simonmichael/hledger_website
finance repo
The hledger_finance git repository, containing the hledger
project’s financial ledger. Usually checked out under the hledger repo
as finance/. https://github.com/simonmichael/hledger_finance
master
The branch named master in the hledger repo; the main line
of hledger development. Pull requests are usually relative to this.
release branch
Branches named MA.JOR-branch in the hledger repo, eg
1.25-branch. Releases and release previews are always made
from a release branch.
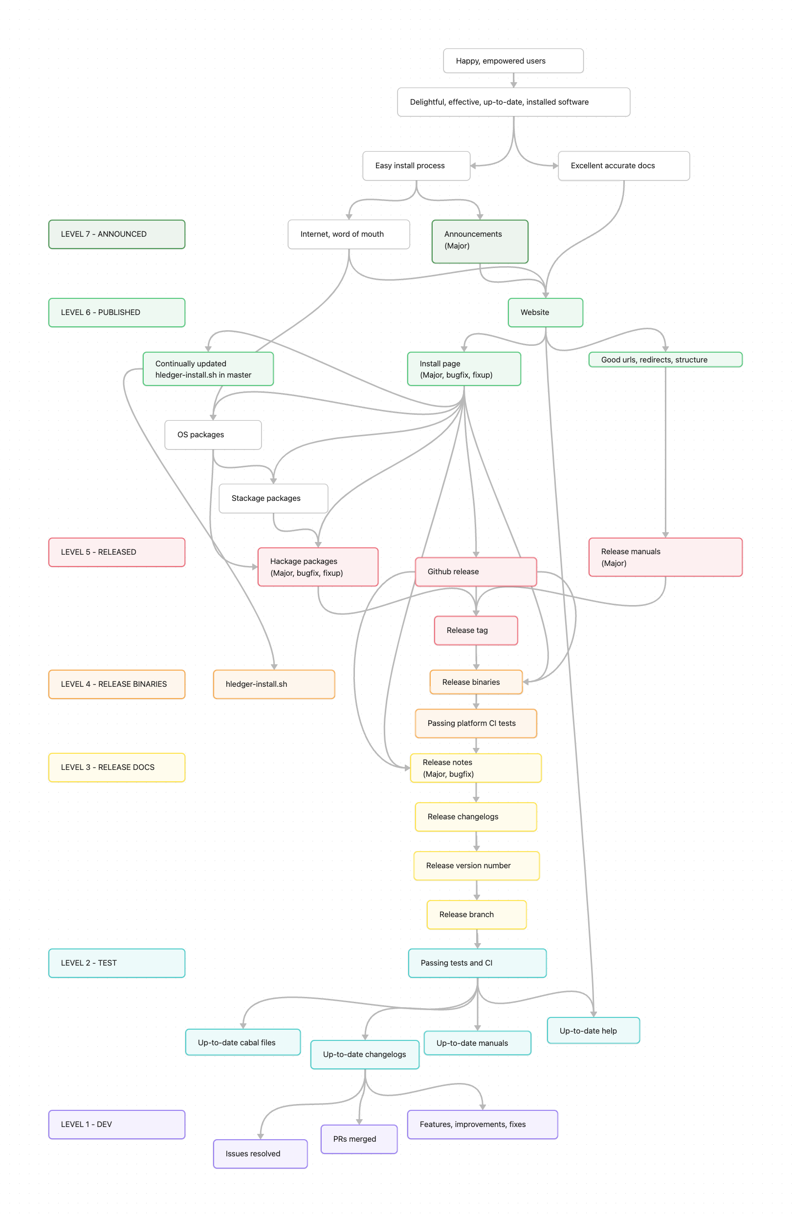
Release artifacts / value chain
Higher things depend on lower things. Release readiness and the release process go from the bottom of this diagram to the top.
Checklist
Waypoints and required artifacts.
- product
- blocking defects resolved
- desired improvements landed and stabilised
- building and passing tests with current ghcs, deps, and stackage snapshots
- building and passing
tests on all platforms
just relbin(or push to githubbinaries[-*]branch)
- product docs and
metadata
- release branch
- version strings (in **/.version, /.version.m4, /package.yaml)
- cabal files x 4
(hledger/hledger.cabal)
just relbranch - options help texts up to date (in CliOptions.hs, UIOptions.hs, WebOptions.hs)
- embedded manuals x
3
- generaloptions macro (in doc/common.m4)
- tool specific options in manuals (hledger/hledger.m4.md > # Options)
- man page dates (*/.date.m4)
- man (hledger/hledger.1)
- info (hledger/hledger.info)
- text
(hledger/hledger.txt)
./Shake manuals -c
- embedded tldr pages
synced with upstream (doc/tldr/*)
just tldr-diff - embedded asciinema demos (hledger/embeddedfiles/*.cast)
- shell completions
(hledger/shell-completion/hledger-completion.bash)
just completions, commit any changes - changelogs x 5
(**/CHANGES.md)
just changelogs [-c]just changelogs-finalise
- release docs and
artifacts
- draft binaries
building started
just relbin - hledger.org html
manuals x 3 (site/src/VER/*.md)
just site-manuals-snapshot VERupdatesite/Makefile,site/js/site.js,site/hledger.org.caddy - release notes @
hledger.org (doc/relnotes.md)
just relnotes, select & transform withmd-issue-refs, uniquify issue refs, unwrap long lines, add author github nicks, commit - github binary install docs up to date and pre-tested (doc/ghrelnotes.md)
- hledger-install up
to date and pre-tested (hledger-install/hledger-install.sh)
./Shake hledger-install-version, check/update dep versions, select/test snapshot version - hledger.org Install page up to date and pre-tested (site/src/install.md)
- draft announcement for chat / mail list (doc/ANNOUNCE)
- draft announcement for mastodon (doc/ANNOUNCE.masto)
- release tags
just reltag - release binaries
built from tag
just relbin
- draft binaries
building started
- published
- all packages
uploaded correctly to hackage
just hackageupload - hledger-install merged to master and pushed to github
- site repo published to hledger.org and rendering correctly
- release branch and
tags pushed to github
just reltags-push - github release with
release binaries attached
(https://github.com/simonmichael/hledger/releases/new) should be
autocreated by the above; if not,
https://github.com/simonmichael/hledger/releases/new
just ghrelnotes, paste, review publish - announced
- matrix
- mail list(s) hledger@googlegroups.com, + haskell-cafe@googlegroups.com for major
- pta forum
- mastodon
- irc
- all packages
uploaded correctly to hackage
- cleanup and
support
- remaining relevant release branch work merged to master
- new dev
tag/versions/man dates in master
j devtag - pta.o project stats updated
- process notes updated/cleaned
- monitor/support/handle issues: issue tracker, matrix, irc, mail list, forum, reddit
After release, it’s a good time for:
- finance repo updates
- hledger.org doc updates
- pta.o doc updates
How-to notes
More detailed procedure vnotes.
General tips
Release, or practice releasing, often to improve the process.
Use and continually update RELEASING.md. Document procedures and gotchas to save time and enable automation in future.
Also the diagram (RELEASING.canvas, made with Obsidian).
But don’t document prematurely or in too much detail.
Make things a little better each time through: simpler, more reliable, better documented, more automated, easier, faster, cheaper, higher quality.
Optionally save this file as RELEASING2.md and update notes there until after release, if it’s interfering with git branch switching.
Use and update scripts, in
Justfile,Shake.hs,tools/etc.Do all releases from a release branch.
Update dev changelogs frequently in master. Finalise changelogs in the release branch. Merge back to master after release. (Related older doc: CHANGELOGS)
All release binaries should be built from the release-tagged commit. The binaries’ –version output should match the release tag and release date.
Try to do only full releases including all four main hledger packages; partial releases add complexity.
Try to avoid pre-announcing a hard release date. It will always take more time than you think, if you go late you might miss your intended date in many timezones, and there’s no point adding unnecessary pressure.
The biggest potential time sinks are:
- reviewing/relearning the process/docs/infrastructure
- updating/improving the process/docs/infrastructure
- preparing changelogs
- building binaries for all platforms
- troubleshooting github workflow issues
- followup work due to release mistakes, bugs in new features, or regressions
Hard/risky/intensive tasks should happen without time pressure; during the final countdown, things should be easy.
Check release readiness
- Any blocking open issues ? https://bugs.hledger.org
- Any blocking open PRs ? https://prs.hledger.org
- Any blocking items on https://hledger.org/ROADMAP.html ?
- Any blocking items in personal notes & backlogs ?
Prepare release
In main repo, release branch: 1. Create/switch to release branch,
update versions/dates/docs: just relprep NEW
(single-version releases; for mixed-version releases, take more care) 1.
If not the first release in this branch, cherry-pick changes from
master: magit l o ..master (minor releases) 1. Update shell
completions: make -C hledger/shell-completion 1. (Could
start building/testing/fixing release binaries/workflows/caches here, it
takes time: just relbin) 1. Update install script:
hledger-install/hledger-install.sh 1. Update changelogs
(**/CHANGES.md): ./Shake changelogs, manually
edit, ./Shake changelogs -c 1. Update release notes
(doc/relnotes*): tools/relnotes.hs, select
& transform with md-issue-refs, uniquify issue refs,
add github nicks to authors, commit
TODO: tools/relnotes.hs: last release’s summary, headings, unwrap
long lines md-issue-refs: uniquify 1. Update announcements
(doc/ANNOUNCE*) (major releases) 1. Build/test release
binaries: just relbin. Troubleshoot/repeat as needed.
In site repo: 1. Update config in hledger.org.caddy
(@oldmanpath,
@unversionedmanpath, any new
redirects) (major releases, usually) 1. Update online manuals: bump versions in
site/Makefile, site/js/site.js,
make -C site snapshot-NEW (major releases) TODO:
snapshot: don’t switch to master, don’t discard uncommitted changes,
record git hash in commit message, clarify late update procedure 1.
Update install page: site/src/install.md 1. Don’t push yet.
Keep in local branch if needed.
In main repo, master: 1. Cherry-pick the hledger-install update, and
other finished useful updates, from the release branch (maybe not
release docs yet): magit l o LASTREL..REL-branch 1. Bump version in master (major
releases) 1. Add a new dev tag on the “bump version to …” commit (magit
t t REL.99)
Publish release
In main repo, release branch: 1. Build final release binaries
(just relbin) and tag the release
(just reltag) 1. Push release branch & tags (not more
than 5 tags at once):
git push github HEAD REL hledger-REL hledger-lib-REL
git push github HEAD hledger-ui-REL hledger-web-REL
Don’t push all tags (don’t push the dev tag; if you do, manually delete
the corresponding draft release.)
1. release.yml creates a draft release when the REL tag is pushed.
Check/fix its content. TODO: fix release.yml 1. Publish on
hackage (final check): just hackageupload 1. Publish github
release
In main repo, master: 1. Push master: just push
In site repo: 1. Push to github (& site):
git push github or magit P p
In hledger.org cloudflare
caching settings: 1. Custom Purge
https://hledger.org/js/site.js (major release)
On hledger.org VPS: (major release, usually) 1. Restart caddy to
enable new redirects 1. Test https://hledger.org/hledger.html redirect
1. Test manuals are displaying and highlighting the new version 1. If
needed, make buildall
Announce
(major releases, others if needed) 1. Update hledger entry at https://plaintextaccounting.org/#pta-apps 1. hledger matrix & irc chats 1. PTA forum 1. hledger mail list (& optionally haskell-cafe) 1. mastodon with #hledger and #plaintextaccounting tags
Post release
- Cherry-pick any final useful updates from the release branch (eg
release docs):
magit l o LASTREL..REL-branch - Add/commit any process updates:
doc/RELEASING.md - Monitor packaging status (stackage, brew, docker, linux, nix etc); keep install page updated
- Monitor, follow up on issues, especially regressions; keep doc/REGRESSIONS.md updated
Up-to-date tools
- Check for consistent stackage snapshot(s) and extra deps used in stack.yaml, Shake.hs, hledger-install.sh, bin scripts, tools scripts
- Shake binary is up to date
./Shake.hs hpack --versionmatches the one instack --version
Local tests
just testjust doctestjust haddocktest
CI tests
- push to a PR, wait for green
- or push to
cibranch, wait for green at https://ci.hledger.org - or
just push(pushes toci, then tomaster)
Release branch tests
just teststack exec -- hledger --version, check version, hash, release date, no ‘+’stack exec -- hledger help | tail, check version, month matches release
Download release binaries
With all platform binary tests green on same commit - clear out any
old hledger* from local Downloads dir - in each github
binary job: in safari, right click the artifact, Download linked file -
optional: unpack and save the github binaries for local platform
(mac-arm64) - optional: also build native local binaries from that same
commit: just installallas VER
Update Install page
In site repo: - update install.md - query-replace OLD
-> NEW in - “current hledger release” - CI binaries badges/links,
including linux-static-arm32v7 if built - “building from source” - stack
install command - cabal install command - query-replace OLD-brightgreen
-> OLD-red - only after release binaries are built (preferably after
release is published): update –version outputs (version, hash, date, but
not platform) - final output line from hledger test (run
local build and in terminal for normal speed) - Total count from
make functest - preview - commit:
install: NEW
Update RELEASING.png
- edit RELEASING.canvas in obsidian
- CMD-p > Export as image, don’t show logo
- commit
Monitor packaging status, update Install page
- homebrew - expect badge to update soon
- docker - expect/merge PR
- nix - expect badge to update after a few days; can check with
make nix-hledger-version - linux distros - once in a while, follow the links & search for newer versions, update
Update hledger in stackage
- monitor packaging status in lts and nightly: https://www.stackage.org/package/hledger
- update https://github.com/fpco/stackage/blob/master/build-constraints.yaml as needed
Update homebrew formula
Usually automatic; contacts: chenrui, other past packagers, Athas on #haskell
