hledger/doc/RELEASING.md
2024-04-18 15:00:58 -10:00

27 KiB
Raw Blame History

RELEASING

Notes for hledger release managers and maintainers.

Goals

2024 - [ ] Make releasing easier

2023 - [x] Make releasing easyier

2022 - [x] Update/consolidate release process docs - [x] Establish routine monthly release cadence - [ ] Make releasing easy

Release types

hledger major releases happen each quarter, normally at the start of the third month. Bugfix releases follow when needed. Preview releases may happen in the other months if wanted.

Major release
A.B
Bugfix release
A.B.C
Fixup release
A.B.C.D
Preview release
A.B.99.D
Contains: New features, breaking changes Only bug fixes Trivial packaging fixes, no software changes Early snapshot of the next major release
When: Third month of quarter: March, June, September, December When needed Never First & second months of quarter
Deliverables:
Changelogs
Github release
Binaries
Hackage release
Install page
hledger-install
Regression bounty
Release notes
Web manuals
Announcements

Release manager activities

These have complex interdependencies and sequencing constraints. Chunk, separate, routinise, document and automate them as far as possible.

Software selecting changes, packages, release dates; coordinating contributions; ensuring release readiness
Branch Management coordinating main and release branch, local and remote repos, CI branches
Version Bumping choosing and applying new version numbers and related things like tags, github releases, urls, ghc and dep versions, stackage resolvers, everywhere needed
Docs command help, manuals, changelogs, release notes, github release notes, install page, install scripts, announcements, process docs
Testing local testing, CI testing, extra release-specific testing
Artifacts generating binaries, zip files, github releases etc.
Publishing uploading, pushing, making visible, finalising
Announcing various announcement stages and channels

Glossary

Some terminology useful when precision is needed, eg in release scripts.

General

release
A snapshot of the software and related artifacts like executable binaries, which is named, tagged, documented, announced, and usually picked up by packaging systems on various platforms.

version control system, VCS
A tool used for storing and sharing and viewing the history and different lines of development of a software project, or other set of files. hledger uses Git.

repository, repo
A set of files being stored and managed by a VCS. Often published on a repository hosting service, such as Github.

working copy, clone
A local copy of a repositorys files. Typically each developer has one or more of these, and can share changes easily with the official public repository.

branch
Some VCSs, including Git, can store multiple branching lines of development within one repository. A working copy can be quickly switched to a different branch to show its content.

master, main
The main branch in a repo, usually named master or main. Pull requests are usually relative to this.

pull request, PR
A request to merge a development branch with master, and any related discussion. On Github, these are kept alongside issues in the issue tracker.

continuous integration, CI
Automated actions that run when new code is pushed to a shared repo, such as running tests or producing binaries. On Github this is called Github Actions and action scripts are called workflows.

hledger-specific

package
A releasable unit of Haskell software. hledger has several core packages usually released together: hledger-lib, hledger, hledger-ui, hledger-web.

hledger version number
A 2-4 part dotted number naming a hledger release or hledger package version: MA.JOR[.MINOR[.FIXUP]] or MA.JOR.99[.PREVIEW] where 99 means “unreleased (MAJOR+1)”. See examples below.

hledger version string
A line of text describing a hledger binary, shown by --version. It contains program name, version number, commit hash and date, machine architecture etc. Eg: hledger 1.24.1-g7799d526b-20211210, mac-x86_64

Full release
A release of all four core hledger packages (hledger-lib, hledger, hledger-ui, hledger-web). Major and preview releases are always full releases.

Partial release
A release of just some of the hledger packages. Bugfix and fixup releases are sometimes partial.

Single-version release
A release where all packages have the same version. Major and preview releases are always single-version.

Mixed-version release
A release where the packages have different versions, because of a previous partial release. Bugfix and fixup releases are sometimes mixed-version.

changelog
A CHANGES.md file listing the release history and the changes in each release. There is one for each hledger package and one for the hledger project as a whole.

release notes
The Release Notes page on the hledger website: the combined release history of the core hledger packages, showing user visible changes only.

Releases and builds

Major release
Major releases include new features and incompatible API changes, and normally happen at the start of each quarters third month (3/1, 6/1, 9/1, 12/1). Example version number: 1.25

Bugfix release
Bugfix releases include only bug fixes, without API changes. These happen when needed, to fix significant bugs in the previous major release. Example version number: 1.25.2 (“second bugfix release for 1.25”)

Fixup release
Fixup releases fix packaging errors, with no changes to the hledger software. These should be rare. Example version number: 1.25.0.1 or 1.25.2.1 (“first fixup release for 1.25 / 1.25.2”)

Preview release
A preview of the upcoming major release for testers/early adopters, and a test of the release process, published on Github. Not a formal hledger release, eg not published on Hackage, usually not packaged, no bugfix releases, no regression bounties, not shown in release notes. These typically appear in the quarters first and second month if needed. Example version number: 1.25.99.1 (“preview 1 of 1.26”)

CI binaries
Temporary downloadable binaries produced by a run of the linux/mac/windows workflows in the hledger repo. This may happen periodically, eg weekly. Downloading requires a Github login.

Dev build
A local developer build of unreleased code. This is typically in master or a development/PR branch. Example version number: 1.25.99 (“unreleased 1.26-dev”)

Repos and branches

hledger repo
The hledger git repository, containing the hledger software, reference manuals, and developer docs. https://github.com/simonmichael/hledger

site repo
The hledger_website git repository, containing most of the hledger website which appears at https://hledger.org. Usually checked out under the hledger repo as site/. https://github.com/simonmichael/hledger_website

master
The branch named master in the hledger repo; the main line of hledger development. Pull requests are usually relative to this.

release branch
Branches named MA.JOR-branch in the hledger repo, eg 1.25-branch. Releases and release previews are always made from a release branch.

Tips

  • Release, or practice releasing, often to improve the process.

  • Use and continually update RELEASING.md. Document procedures and gotchas to save time and enable automation in future.

  • Also the diagram (RELEASING.canvas, made with Obsidian).

  • But dont document prematurely or in too much detail.

  • Make things a little better each time through: simpler, more reliable, better documented, more automated, easier, faster, cheaper, higher quality.

  • When starting a release, save a copy of this file (RELEASING2.md) and update notes there until after release, to avoid obstructing git branch switching.

  • Use and update scripts. See just in the main repo -> RELEASING (and perhaps older stuff in ./Shake.hs and make).

  • Do all releases from a release branch.

  • Update changelogs & announcements in the release branch. masters are updated only by post-release merge. (Related older doc: CHANGELOGS)

  • All release binaries should be built from the release-tagged commit. The binaries version output should match the release tag and release date.

  • When releasing a package, also release all the packages that depend on it. Try to do full releases including all the hledger packages, not partial releases.

  • Try to avoid pre-announcing a hard release date. It will always take more time than you think, if you go late you might miss your intended date in many timezones, and theres no point adding unnecessary pressure.

  • The biggest potential time sinks are:

    • reviewing/relearning the process/docs/infrastructure
    • updating/improving the process/docs/infrastructure
    • preparing changelogs
    • building binaries for all platforms
    • troubleshooting github workflow issues
    • followup work due to release mistakes, bugs in new features, or regressions
  • Hard/risky/intensive tasks should be early in the process; during the final countdown, things should be easy.

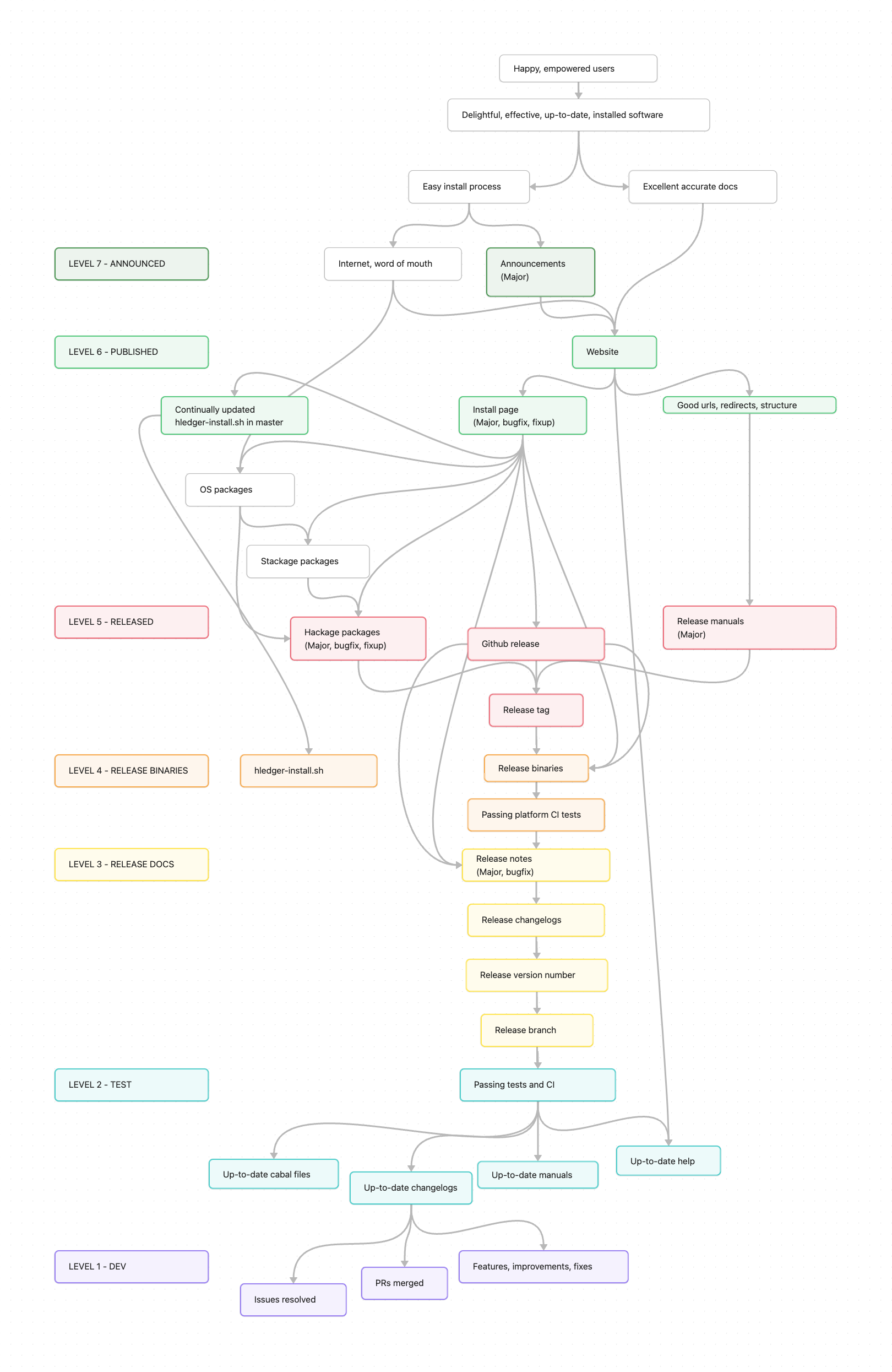
Release artifacts / value chain

Higher things depend on lower things; when doing a release, work upward from the bottom. (Or downward through the Procedures).

release diagram

Process

Heres an overview of a happy-path hledger release. These steps can be interleaved/reordered a little if needed.

1 Prep software & docs

In main repo, release branch: 1. Check release readiness 1. Create/switch to release branch, update versions/dates/docs: just relprep NEW (single-version releases; for mixed-version releases, take more care) 1. If not the first release in this branch, cherry-pick changes from master: magit l o REL-branch..master (minor releases) 1. (Could start building/testing/fixing release binaries/workflows/caches here, it takes time: just relbin) 1. Update install script: hledger-install/hledger-install.sh 1. Update changelogs: ./Shake changelogs & manually edit (TODO: fix Shake changelogs to not eat whitespace) 1. Update release notes: doc/relnotes* (TODO: automate release notes, github release notes production; auto-link issue numbers) 1. Update announcements: doc/ANNOUNCE* (major releases) 1. Build/test release binaries: just relbin. Troubleshoot/repeat as needed.

In site repo: 1. Update online manuals: site/Makefile, site/js/site.js, make -C site snapshot-NEW (major releases) 1. Update install page: site/src/install.md 1. Update config in hledger.org.caddy (@oldmanpath, @unversionedmanpath, any new redirects)

2 Prep release

In main repo, release branch: 1. Build final release binaries (just relbin) and tag the release (just reltag) (TODO: dont add the suggested sixth tag yet, it hinders pushing) 1. Download release binaries (In Safari: dont use the download button; use right-click, Download linked file) 1. Push release branch & tags to github: git push --tags 1. Create a github release draft

In main repo, master: 1. Cherry-pick master-appropriate changes from release branch (including hledger-install): magit l o LASTREL..REL-branch 1. Commit any process updates: doc/RELEASING.md 1. Bump version in master (major releases) (TODO: use the sixth tag command suggested above)

3 Release

In main repo, release branch: 1. Publish on hackage: just hackageupload 1. Publish github release

In main repo, master: 1. Push master: just push

In site repo: 1. Push to github: git push github or magit P p

In hledger.org cloudflare caching settings: 1. Custom Purge https://hledger.org/js/site.js

On hledger.org VPS: 1. Restart caddy to enable new redirects 1. Test https://hledger.org/hledger.html redirect 1. Test manuals are displaying and highlighting the new version 1. If needed, make buildall

4 Announce

(major releases, others if needed) 1. Update hledger entry at https://plaintextaccounting.org/#pta-apps 1. hledger matrix & irc chats 1. PTA forum 1. hledger mail list (& optionally haskell-cafe) 1. mastodon with #hledger and #plaintextaccounting tags

5 Post-release

  1. Monitor packaging status (stackage, brew, docker, linux, nix etc); keep install page updated
  2. Monitor, follow up on issues, especially regressions; keep doc/REGRESSIONS.md updated

Detailed procedures

Heres more detail of various steps. (These need updating from make/bake/Shake to just.)

LEVEL 1 - DEV

Check dev readiness

LEVEL 2 - TEST

Up-to-date tools

  • Shake.hs uses same resolver, extra deps as stack.yaml, hledger-install.sh
  • Shake binary is up to date (./Shake.hs)
  • commit any changes (message: “tools: shake”)

Up-to-date cabal files

  • ./Shake cabalfiles
  • if there are changes, ./Shake cabalfiles -c

Up-to-date help

  • ./Shake cmdhelp
  • if there are changes, ./Shake cmdhelp -c

Up-to-date manuals

  • ./Shake mandates
  • ./Shake manuals
  • if there are changes, ./Shake manuals -c

Up-to-date changelogs

In main repo, master branch: - ./Shake changelogs - clean up the five CHANGES.mds - ./Shake changelogs -c See CHANGELOGS.

Local tests passing

  • make test
  • make doctest
  • make haddocktest #### Regular CI tests passing:
  • push to a PR, wait for green
  • or push to simon branch, wait for green at https://ci.hledger.org
  • or tools/push (pushes to simon, then to master)

LEVEL 3 - RELEASE DOCS

Release branch and version number

Create release branch if needed, update all package versions, help, manuals, changelogs (preferred): - ./bake prep NEW - First ensure hpack --version matches the one in stack --version - NEW is MA.JOR[.MINOR|.99.PREVIEWNUM] (eg 1.24.99.1 for 1.25 preview 1) - for troubleshooting: bash -x PAUSE=1 ECHO=1 bake …

Or, bump version of a subset of packages in an existing release branch (not ideal): - git switch MA.JOR-branch (magit: b b MA.JOR-branch) - ./Shake setversion NEW PKGS -c

Select commits for release

  • cherry pick desirable commits from master (if needed)
    • eg fancy workflow: three magit windows:
      • NEW IN MASTER: l o MAJOR-branch..master, M-x magit-toggle-buffer-lock, M-x toggle-window-dedicated (C-c D)
      • HEAD: regular magit status view
      • RELEASE BRANCH: l o MAJOR-branch, M-x magit-toggle-buffer-lock, M-x toggle-window-dedicated
      • in master window, working from bottom upward, cherry-pick all non-conflicting changes, skipping already-picked/help/manuals/changelog changes

Release changelogs

  • see also CHANGELOGS
  • open all changelogs and release notes in emacs
  • maybe run ./Shake changelogs again
  • manually clean up/finalise changelogs
  • manually add release version/date headings (or fix bake prep)

Release notes

In main repo, update doc/relnotes.md: - copy template from top comment - replace date and XX - add new content from changelogs, excluding hledger-lib - add contributors, git shortlog -sn OLD..NEW - for a major release, add highlights - clean up - commit: relnotes: NEW

Github release notes

In main repo, update doc/relnotes.github.md: - replace all OLD version strings with NEW - copy latest from relnotes.md

Release branch tests passing

  • make test
  • stack exec -- hledger --version, check version, hash, release date, no +
  • stack exec -- hledger help | tail, check version, month matches release

LEVEL 4 - RELEASE BINARIES

Multi-platform CI tests passing

  • ./bake bin (push to github/binaries)
  • wait for green on all platforms, resolve failures

Release binaries

With all platform CI tests green on same commit: - save native local binaries from that same commit: make install-as-NEW - clear out any old zip files/binaries from local Downloads dir - in each successful platform job: right click the artifact, Download linked file - unpack the github binaries for the local platform

hledger-install script

(major/bugfix/fixup release) - update hledger-install/hledger-install.sh - HLEDGER_INSTALL_VERSION (release date) - hledger official packages (NEW) - hledger third-party packages (latest versions on hackage/pypi) - RESOLVER and EXTRA_DEPS (same as stack.yaml, or one of them) - test ? (wont work until new hledger packages are on hackage) cd; bash ~/src/hledger/hledger-install/hledger-install.sh - commit: install: NEW

LEVEL 5 - RELEASED

Pre-release pause

  • stop, afk, take a break
  • review time, energy, availability, decide go/no-go

Pre-release tests passing

Sanity checks: - appropriate dates/versions in changelogs and release notes (if late in day, watch for time zone issues) - hledger-install script - rg '^(HLEDGER(_\w+)?_VERSION|PRICEHIST)' hledger-install/hledger-install.sh - binaries version output - cd ~/Downloads - ./hledger --version - ./hledger-ui --version - ./hledger-web --version - binaries man pages - ./hledger --man | tail -1 - ./hledger-ui --man | tail -1 - ./hledger-web --man | tail -1

Release tag

  • ensure new version has been set first with Shake or bake
  • ensure no new commits have been made since push to github/binaries
  • in the release branch (?): make tag

Hackage packages

in main repo, release branch: - make hackageupload (major/bugfix/fixup release)

Github release draft

After pushing release tags: - https://github.com/simonmichael/hledger/releases/new - select VERSION release tag - upload platform binary zip files - title: VERSION - description: paste doc/relnotes.github.md - check preview - Save draft

Release manuals

(major release)

In site repo:

  • js/site.js: add NEW, 3 places
  • Makefile: add NEW, 3 places
  • commit: manuals: NEW
  • make snapshot-NEW (after ensuring main repo has been release-tagged)
  • push

LEVEL 6 - PUBLISHED

Install page

(major/bugfix/fixup release)

In site repo: - update install.md - query-replace OLD -> NEW in - “current hledger release” - CI binaries badges/links, including linux-static-arm32v7 if built - “building from source” - stack install command - cabal install command - query-replace OLD-brightgreen -> OLD-red - only after release binaries are built (preferably after release is published): update version outputs (version, hash, date, but not platform) - final output line from hledger test (run local build and in terminal for normal speed) - Total count from make functest - preview - commit: install: NEW

LEVEL 7 - ANNOUNCED

Prepare announcements

(major/notable bugfix release)

In release branch, update

  • doc/ANNOUNCE (major release)
    • summary, contributors from release notes
    • any other edits
  • doc/ANNOUNCE.masto
  • commit: ;doc: announce NEW

Announce

(major/bugfix release)

POST RELEASE

Merge release branch changes to master

  • switch back to master
  • check out release branch in another working copy (hledger2)
  • manually merge release changelogs into master changelogs (see also CHANGELOGS)
  • list commits only in release branch: magit l o master..MA.JOR-branch
  • cherry-pick any other useful commits

Bump master to next version

(major release) - ./Shake setversion MA.JOR.99 -c - ./Shake cmdhelp [-c] (might be empty) - ./Shake mandates - ./Shake manuals -c

Commit RELEASING.md

  • move copies back to RELEASING.md, RELEASING.canvas
  • re-export RELEASING.png: obsidian > CMD-p > Export as image, dont show logo
  • commit

Push master

in main repo, master branch: push

Post-release followup

  • monitor packaging status, update install page
    • homebrew - expect badge to update soon
    • docker - expect/merge PR
    • nix - expect badge to update after a few days; can check with make nix-hledger-version
    • linux distros - once in a while, follow the links & search for newer versions, update
  • provide support, monitor issues
  • prepare followup release(s) as needed
  • update process docs and tools

Update stackage

  1. update https://github.com/fpco/stackage/blob/master/build-constraints.yaml if needed

  2. monitor for new package versions in nightly: check https://www.stackage.org/package/hledger

Update homebrew formula (old)

  1. ref

    1. helpers: chenrui & stack issue commenters on github, Athas on #haskell

    2. https://docs.brew.sh/How-To-Open-a-Homebrew-Pull-Request

    3. doc

      If a URL is specified, the SHA-256 checksum of the new download should also be specified. A best effort to determine the SHA-256 and formula name will be made if either or both values are not supplied by the user.

      If a tag is specified, the Git commit revision corresponding to that tag must also be specified.

      Note: this command cannot be used to transition a formula from a URL-and-SHA-256 style specification into a tag-and-revision style specifi- cation, nor vice versa. It must use whichever style specification the for- mula already uses.

  2. update homebrew working copy

    1. cd ~/src/DEVTOOLS/homebrew-core

    2. git reset hard HEAD~1 && git fetch origin && git merge origin/master && git push -f

  3. get release tarball checksums

    export V=X.Y; for P in -lib "" -ui -web; do curl -sO https://hackage.haskell.org/package/hledger$P-$V/hledger$P-$V.tar.gz; done && shasum -a256 *.gz

  4. update Formula/hledger.rb

    1. update tarball urls, shas

    2. update other version references

    3. maybe update stackage snapshot

    4. possible new process, see: https://docs.brew.sh/How-To-Open-a-Homebrew-Pull-Request#create-your-pull-request-from-a-new-branch

    5. test (if possible without too many mac/brew hassles)

      1. brew audit strict Formula/hledger.rb # some tests are post-install, try also after brew upgrade

      2. brew upgrade Formula/hledger.rb -s -n -v # [scrub download cache, dry run, verbose]

        1. super slow, how to speed up ?

          1. comment out stack update

          2. add , "stack-root=/Users/simon/.stack" to stack install # fails on permissions

      3. brew test Formula/hledger.rb

    6. commit with name "hledger X.Y" and description "Update to hledger X.Y."

  5. get merged

    1. git push -f simonmichael

    2. gh pr create -f

    3. monitor: PR CI, PR merge, https://formulae.brew.sh/formula/hledger page

    4. ping brew contributors/maintainers if necessary: @chenrui, @carlocab, @SMillerDev