hledger/site/contributing.md
2018-02-16 11:14:29 -08:00

50 KiB
Raw Blame History

Contributor guide

  • toc

New contributors are always welcome in the hledger project. Jump in! Or ask us to help you find a task.

Get started as a…

Funder

Become a financial backer to sustain and grow this project, increase your influence, express gratitude, build prosperity consciousness, and help transform world finance!

  • Use the donate links on the home page
  • Configure a recurring donation
  • Contribute or pledge bounties on issues you care about
  • Ask your organization to contribute
  • Work on project sustainability, accountability, fundraising

Tester

  • Test installation on platforms you have access to
  • Test examples, advice, and links in the docs
  • Run the latest release or developer build in daily use
  • Run tests
  • Run benchmarks
  • Report packaging, documentation, UX, functional, performance issues
  • Report and help analyse problems via irc/mail list/bug tracker

When reporting bugs, dont forget to search the tracker for a similar bug report. Otherwise, open a new bug by clicking “New issue”, or http://bugs.hledger.org/new.

Enhancement requests are sometimes added to the tracker,but for these consider using the IRC channel and mail list (see Getting help). Both are archived and linkable, so the idea wont be lost. There is also a collection of wishes at the old trello board.

Developer

Review code

Build hledger

  1. get stack and (except on Windows, where stack provides it) git, then:
  2. git clone https://github.com/simonmichael/hledger && cd hledger && stack install

In more detail:

1. Get tools

stack is the recommended tool for building hledger. You can use cabal-install if you prefer, but that requires more expertise; the hledger docs assume stack.

git is the version control tool needed to fetch the hledger source and submit changes. On Windows, stack will install this as well.

2. Get the source

$ git clone https://github.com/simonmichael/hledger   # or git:

3. Build/install

$ cd hledger
$ stack install

This builds all the hledger packages, and installs executables in $HOME/.local/bin/ (or the Windows equivalent), which you should add to your $PATH.

This can take a while! To save time, you can build fewer packages, eg just the CLI:

$ stack install hledger

You can also build and run in place, without installing executables:

$ stack build; stack exec -- hledger [ARGS]

Note stack fetches most required dependencies automatically, but not C libraries such as curses or terminfo, which you might need to install yourself, using your systems package manager. In case of trouble, see download.

Use GHCI

These all work from the main hledger source directory (at least).

First, ensure all required dependencies are installed with these commands. (You might also need to install some system libs like terminfo or curses.)

$ stack test
$ stack bench

Get a GHCI prompt for hledger-lib:

$ cd hledger-lib; stack ghci hledger-lib

Changing into the package directory isnt actually needed, but it enables a custom .ghci script which sets a more useful short prompt.

Get a GHCI prompt for hledger:

$ cd hledger; stack ghci hledger

Get a GHCI prompt for hledger-ui:

$ cd hledger-ui; stack ghci hledger-ui

Get a GHCI prompt for hledger-web:

$ cd hledger-web; stack ghci hledger-web

hledger-web also needs to find some things in its current directory (like the static/ directory). This normally just works, if not please send details.

Add a test

  • identify what to test
  • choose the test type: unit ? functional ? benchmark ?
  • currently expected to pass or fail ?
  • figure out where it goes
  • write test, verify expected result
  • get it committed

Fix a bug or add a feature

  • research, discuss, validate the issue/feature on irc/list/bug tracker
  • look for related tests, run the tests and check they are passing
  • add a test ?
  • develop a patch
  • include any related issue numbers in the patch name, eg: “fix for blah blah (#NNN)”
  • get it committed

Get your changes accepted

Follow the usual github workflow:

  • fork the main hledger repo on github,
  • git clone it to your local machine,
  • git commit, after (?) pulling and merging the latest upstream changes
  • git push back to github,
  • open a pull request on github,
  • follow up on any discussion there.

If youre new to this process, help.github.com may be useful.

Add yourself to the contributor list

Technical Writer

  • get familiar with the website and documentation online, review and test
  • get familiar with the site/doc source files (see Shake.hs)
  • get the latest hledger source
  • send patches with names prefixed with “doc:” (or “site:”)

Graphics Designer

  • more/better logos & graphics
  • illustrations and diagrams
  • web design mockups for home page, site, hledger-web UI

Communicator

Marketing and market understanding is vital.

  • clarify project goals, value proposition, brand, mission, story
  • monitor product-market fit
  • identify new opportunities
  • influence developer priorities
  • spread the word!

Maintainer

Help with issue management

  • watch tracker activity, report status
  • apply/update labels where needed
  • follow up on dormant issues
  • facilitate a consistently good bug-reporting & PR-contributing experience

Help with packaging

  • package hledger for linux distros, macports, etc.
  • develop mac/windows installers
  • find and assist distro packagers/installer developers

Help with project management

  • clarify/update goals and principles
  • monitor, report on project progress and performance
  • research, compare and report on successful projects, related projects
  • identify collaboration opportunities
  • marketing, communication, outreach
  • release management, roadmap planning

Do a major release

  • review the release how-to in the developer guide
  • clean working copy
    • commit/stash/clear any pending changes in working copy
    • merge any commits from other branches & working copies
    • check out master, or release branch. Major releases are done in master if possible. If not, do as much of the below as is feasible in master, then start a release branch (git checkout -b X.Y)
  • ensure tests pass
    • make unittest
    • make functest
    • make haddocktest
    • make cabalfiletest
  • update dependencies
    • check & fix any outdated upper bounds (dev guide -> quick links -> hackage)
  • update cabal files
    • /hledger.cabal
      • descriptions
      • tested-with
      • file lists
        • data-files
        • extra-tmp-files
        • extra-source-files
        • exposed-modules
        • other-modules
  • update stack.yaml file
    • resolver
    • extra-deps
    • flags
  • update docs
    • haddocks
    • changelogs
    • man pages
    • site/release-notes.md
    • site/manual.md (commands, options, help, ledger compatibility..)
    • site/contributing.md
    • site/step-by-step.md
    • site/how-to-*
    • site/faq.md (ledger compatibility)
    • site/download.md
    • site/contributors.md
    • doc/ANNOUNCE
  • update version
    • edit .version
    • make setversion
    • double-check: cabal files, man pages ?, manual, download, release-notes, devguide..
    • commit
  • make tarballs/binaries
    • ensure no packages are commented out in Makefiles PACKAGES
    • make cabalsdist
    • [make windows binaries]
    • [make mac binaries]
  • release tests
    • make haddocktest
    • make cabalfiletest
    • cabal tarballs install into a clean directory without warnings
    • cabal upload dry reports no problems
  • tag
    • make tagrelease
  • publish
    • stack upload hledger-lib; stack upload hledger; stack upload hledger-ui; stack upload hledger-web
    • [wait a day for it to appear in stackage nightly ?]
    • ensure hackage is showing the latest haddocks
    • check the hackage build matrix
    • git push tags
    • deploy at demo.hledger.org
    • [upload binaries to hledger.org]
    • ensure the website is showing latest docs (download links, release notes, manual, how-tos, dev guide links, etc.)
  • announce
    • review/close open issues in tracker
    • email doc/ANNOUNCE to hledger, haskell-cafe, haskell, [ledger] lists
    • tweet
    • [blog]
    • [reddit]
    • update release notes with announcement link & short description
  • post-release
    • handle problem reports, support requests

Do a minor release

Differences from a major release: work in a release branch, set PACKAGES only to the affected package(s), dont run make setversion.

  1. cleanup
    • review working copies (laptop, server, website) & branches, commit pending changes
  2. document
    • */*.cabal for affected package(s) (descriptions, tested-with, files..)
    • */CHANGES for affected package(s)
    • site/release-notes.md
    • site/manual.md (commands, options, help, ledger compatibility..)
    • site/step-by-step.md
    • site/how-to-*
  3. test
    • make unittest
    • make functest
    • make haddocktest
  4. branch
    • switch to release branch (git checkout X.Y)
  5. version
    • edit .version (dont make setversion)
    • manually bump version for affected package(s): cabal files, manual..
  6. package
    • set Makefiles PACKAGES to affected package(s)
    • make cabalsdist
  7. test
    • install from tarball(s) into a clean directory
  8. tag
    • make tagrelease
  9. push
    • git push tags
  10. upload
    • make cabalupload
  11. announce
    • [email hledger]
    • [tweet]

More about…

Project

Mission

Why was hledger created ?

Mainly:

  • to provide a more usable, robust, documented, cross-platform-installable version of Ledger for users
  • to provide a more maintainable and hackable version of Ledger for developers

Also:

  • to provide a useful library and toolbox for finance-minded haskell programmers
  • to explore the suitability of Haskell for such applications
  • to experiment with building a successful time-and-money-solvent project in a thriving ecosystem of financial software projects

What is the hledger projects current mission ?

  1. Provide peace of mind: bring clarity, relief, and peace of mind to folks stressed, confused, overwhelmed by finances.
  2. Educate and empower: help individuals and communities achieve clarity, accountability and mastery with money and time.

Roles and activities

  • newcomer/potential user
  • user
  • library user
  • field tester
  • bug wrangler
  • support
  • documentor
  • qa
  • developer
  • packager
  • communicator
  • project manager

Issue tracking

The hledger projects issue tracker is on github. It contains:

  • BUG issues - failures in some part of the hledger project (the main hledger packages, docs, website..)
  • WISH issues - feature proposals, enhancement requests
  • uncategorised issues - we dont know what these are yet
  • pull requests - proposed changes to code and docs

Use these shortcut urls for quick access:

Labels are used to categorise:

  • the issues type: “A BUG” or “A WISH”, in shades of red (The A makes it appear as first label)
  • relevant subsystems/topics, in light blue
  • relevant platforms, in light purple
  • resolution if not fixed: “closed:cant-reproduce/duplicate/invalid/wont-fix”, in dark grey
  • “bounty”, in bright yellow: issues with bountysource funding
  • “easy?”, in dim yellow: issues which are probably relatively easy to fix
  • “imported” etc., in white: miscellaneous information

Clicking blue topic labels is a good way to review issues in a topic youre interested in.

In 2017, milestones are not used much. Projects are being used to organise the roadmap.

You might see some experiments in estimate tracking, where some issue names might have a suffix noting estimated and spent time. Basic format: [ESTIMATEDTOTALTASKTIME|TIMESPENTSOFAR]. Examples:

[2]       two hours estimated, no time spent
[..]      half an hour estimated (a dot is ~a quarter hour, as in timedot format)
[1d]      one day estimated (a day is ~4 hours)
[1w]      one week estimated (a week is ~5 days or ~20 hours)
[3|2]     three hours estimated, about two hours spent so far  
[1|1w|2d] first estimate one hour, second estimate one week, about two days spent so far 

Estimates are always for the total time cost (not time remaining). Estimates are not usually changed, a new estimate is added instead. Numbers are very approximate, but better than nothing.

The trello board (trello.hledger.org) is a categorised collection of wishlist items, this should probably be considered deprecated.

Make

A Makefile is provided to make common developer tasks easy to remember, and to insulate us a little from the ever-evolving Haskell tools ecosystem. Using it is entirely optional, but recommended. Youll need GNU Make installed.

The Makefile is self-documenting. Run make to see a list of the main make rules:

$ make
Makefile:37: -------------------- hledger make rules --------------------
Makefile:39: make [help] -- list documented rules in this makefile. make -n RULE shows more detail.
Makefile:204: (INSTALLING:)
Makefile:206: make install -- download dependencies and install hledger executables to ~/.local/bin or equivalent (with stack)
Makefile:231: (BUILDING:)
Makefile:235: make build -- download dependencies and build hledger executables (with stack)
Makefile:304: make hledgerdev -- quickly build the hledger executable (with ghc and -DDEVELOPMENT)
...

To see what a make rule will do without actually doing it, use the -n flag:

$ make build -n
stack build
$ make test -n
(stack test \
		&& echo pkgtest PASSED) || echo pkgtest FAILED
(stack exec hledger test \
		&& echo builtintest PASSED) || echo builtintest FAILED
(COLUMNS=80 PATH=`pwd`/bin:/home/simon/src/hledger/bin:/home/simon/.local/bin:/home/simon/.cabal/bin:/opt/ghc/7.10.1/bin:/usr/local/sbin:/usr/local/bin:/usr/sbin:/usr/bin:/sbin:/bin:/usr/games:/usr/local/games:/var/lib/gems/1.9.1/bin stack exec -- shelltest --execdir -- -j16 --hide-successes tests \
		&& echo functest PASSED) || echo functest FAILED

Shake

Shake.hs in the top directory complements the Makefile; it is used for some more complex scripts relating to documentation.

Tests

Run the package tests of all (or selected) packages. Does not include hledgers functional tests.

$ stack test [PKG]

Run some hledger unit tests via a built-in hledger command:

$ [stack exec] hledger test

Run hledgers functional tests:

$ stack install shelltestrunner
$ make functest

Run both unit and functional tests:

$ make test

Test generation of haddock docs:

$ make haddocktest

Benchmarking

Benchmarks are standard performance measurements, which we define using bench declarations in cabal files. There is one in hledger.cabal, with related code and data files in hledger/bench/.

To run the standard hledger benchmark, use stack bench hledger. This installs haskell dependencies (but not system dependencies) and rebuilds as needed, then runs hledger/bench/bench.hs, which by default shows quick elapsed-time measurements for several operations on a standard data file:

$ stack bench hledger
NOTE: the bench command is functionally equivalent to 'build --bench'
...
hledger-0.27: benchmarks
Running 1 benchmarks...
Benchmark bench: RUNNING...
Benchmarking hledger in /Users/simon/src/hledger/hledger with timeit
read bench/10000x1000x10.journal        [1.57s]
print                                   [1.29s]
register                                [1.92s]
balance                                 [0.21s]
stats                                   [0.23s]
Total: 5.22s
Benchmark bench: FINISH

bench.hs has some other modes, which you can use by compiling and running it directly. --criterion reports more detailed and dependable measurements, but takes longer:

$ cd hledger; stack exec -- ghc -ibench bench/bench && bench/bench --criterion
...
Linking bench/bench ...
Benchmarking hledger in /Users/simon/src/hledger/hledger with criterion
benchmarking read bench/10000x1000x10.journal
time                 1.414 s    (1.234 s .. 1.674 s)
                     0.996 R²   (0.989 R² .. 1.000 R²)
mean                 1.461 s    (1.422 s .. 1.497 s)
std dev              59.69 ms   (0.0 s .. 62.16 ms)
variance introduced by outliers: 19% (moderately inflated)

benchmarking print
time                 1.323 s    (1.279 s .. 1.385 s)
                     1.000 R²   (0.999 R² .. 1.000 R²)
mean                 1.305 s    (1.285 s .. 1.316 s)
std dev              17.20 ms   (0.0 s .. 19.14 ms)
variance introduced by outliers: 19% (moderately inflated)

benchmarking register
time                 1.995 s    (1.883 s .. 2.146 s)
                     0.999 R²   (0.998 R² .. NaN R²)
mean                 1.978 s    (1.951 s .. 1.995 s)
std dev              25.09 ms   (0.0 s .. 28.26 ms)
variance introduced by outliers: 19% (moderately inflated)

benchmarking balance
time                 251.3 ms   (237.6 ms .. 272.4 ms)
                     0.998 R²   (0.997 R² .. 1.000 R²)
mean                 260.4 ms   (254.3 ms .. 266.5 ms)
std dev              7.609 ms   (3.192 ms .. 9.638 ms)
variance introduced by outliers: 16% (moderately inflated)

benchmarking stats
time                 325.5 ms   (299.1 ms .. 347.2 ms)
                     0.997 R²   (0.985 R² .. 1.000 R²)
mean                 329.2 ms   (321.5 ms .. 339.6 ms)
std dev              11.08 ms   (2.646 ms .. 14.82 ms)
variance introduced by outliers: 16% (moderately inflated)

--simplebench shows a table of elapsed-time measurements for the commands defined in bench/default.bench. It can also show the results for multiple h/ledger executables side by side, if you tweak the bench.hs code. Unlike the other modes, it does not link with the hledger code directly, but runs the “hledger” executable found in $PATH (so ensure thats the one you intend to test).

$ cd hledger; stack exec -- ghc -ibench bench/bench && bench/bench --simplebench
Benchmarking /Users/simon/.local/bin/hledger in /Users/simon/src/hledger/hledger with simplebench and shell
Using bench/default.bench
Running 4 tests 1 times with 1 executables at 2015-08-23 16:58:59.128112 UTC:
1: hledger -f bench/10000x1000x10.journal print	[3.27s]
1: hledger -f bench/10000x1000x10.journal register	[3.65s]
1: hledger -f bench/10000x1000x10.journal balance	[2.06s]
1: hledger -f bench/10000x1000x10.journal stats	[2.13s]

Summary (best iteration):

+-----------------------------------------++---------+
|                                         || hledger |
+=========================================++=========+
| -f bench/10000x1000x10.journal print    ||    3.27 |
| -f bench/10000x1000x10.journal register ||    3.65 |
| -f bench/10000x1000x10.journal balance  ||    2.06 |
| -f bench/10000x1000x10.journal stats    ||    2.13 |
+-----------------------------------------++---------+

benchs simplebench mode is based on a standalone tool, tools/simplebench.hs. simplebench.hs is a generic benchmarker of one or more executables (specified on the command line) against one or more sets of command-line arguments (specified in a file). It has a better command-line interface than bench.hs, so you may find it more convenient for comparing multiple hledger versions, or hledger and ledger. Eg:

$ stack exec -- ghc tools/simplebench
[1 of 1] Compiling Main             ( tools/simplebench.hs, tools/simplebench.o )
Linking tools/simplebench ...
$ tools/simplebench -h
tools/simplebench -h
simplebench: at least one executable needed
bench [-f testsfile] [-n iterations] [-p precision] executable1 [executable2 ...]

Run some functional tests with each of the specified executables,
where a test is "zero or more arguments supported by all executables",
and report the best execution times.

  -f testsfile   --testsfile=testsfile    file containing tests, one per line, default: bench.tests
  -n iterations  --iterations=iterations  number of test iterations to run, default: 2
  -p precision   --precision=precision    show times with this precision, default: 2
  -v             --verbose                show intermediate results
  -h             --help                   show this help

Tips:
- executables may have arguments if enclosed in quotes
- tests can be commented out with #
- results are saved in benchresults.{html,txt}
cd hledger; $ ../tools/simplebench -f bench/default.bench hledger ledger
Using bench/default.bench
Running 4 tests 2 times with 2 executables at 2015-08-24 04:24:37.257068 UTC:

Summary (best iteration):

+-----------------------------------------++---------+--------+
|                                         || hledger | ledger |
+=========================================++=========+========+
| -f bench/10000x1000x10.journal print    ||    3.24 |   0.43 |
| -f bench/10000x1000x10.journal register ||    3.80 |   3.48 |
| -f bench/10000x1000x10.journal balance  ||    2.05 |   0.18 |
| -f bench/10000x1000x10.journal stats    ||    2.10 |   0.19 |
+-----------------------------------------++---------+--------+

Finally, for quick, fine-grained performance measurements when troubleshooting or optimising, I use dev.hs.

Sample journal files

Synthetic data files like examples/100x100x10.journal are useful for benchmarks and testing. The numbers describe the number of transactions, number of accounts, and maximum account depth respectively. They are generated by tools/generatejournal.hs. They should get built automatically as needed, if not you can use make samplejournals:

$ make samplejournals
ghc tools/generatejournal.hs
[1 of 1] Compiling Main             ( tools/generatejournal.hs, tools/generatejournal.o )
Linking tools/generatejournal ...
tools/generatejournal 100 100 10 >examples/100x100x10.journal
tools/generatejournal 1000 1000 10 >examples/1000x1000x10.journal
tools/generatejournal 1000 10000 10 >examples/1000x10000x10.journal
tools/generatejournal 10000 1000 10 >examples/10000x1000x10.journal
tools/generatejournal 10000 10000 10 >examples/10000x10000x10.journal
tools/generatejournal 100000 1000 10 >examples/100000x1000x10.journal
tools/generatejournal 3 5 5 >examples/ascii.journal
tools/generatejournal 3 5 5 --chinese >examples/chinese.journal
tools/generatejournal 3 5 5 --mixed >examples/mixed.journal

Documentation

Project documentation lives in a number of places:

  • site/*.md is the hledger.org website content, which is generated with hakyll[-std] and pandoc
  • haddock documentation in the code appears on Hackage
  • short blurbs: cabal files, module headers, HCAR, GSOC project, ..
  • doc/notes.org has some old developer notes
  • developer reports (profiles, benchmarks, coverage..) in doc/profs, sometimes published at hledger.org/profs

How to prepare changelogs & release notes

Draft:

  • make changelog-draft >> doc/CHANGES.draft.org (or > if this is the first draft)
  • open this org file and sort the nodes (C-c ^ a)
  • categorisation pass 1: go through and add topic prefixes where missing
  • sort the nodes again
  • categorisation pass 2: move significant items to the appropriate package subnode as appropriate; keep “soft” items that might appear in release notes; delete the rest
  • cleanup pass: combine/rewrite items for clarity

Changelogs:

  • choose release version and date
  • add new sections at top of {doc,hledger*}/CHANGES
  • move the items from CHANGES.draft.org to these CHANGES files
  • remove CHANGES.draft.org

Release notes:

  • add a new TOC entry and section in site/release-notes.md
  • copy/rewrite/summarise package changelogs
  • note any other items of interest
  • list release contributors
  • write release summary

Code

hledger is a suite of applications, tools and libraries. The main hledger code repository is github.com/simonmichael/hledger (shortcut url code.hledger.org). There are also various hledger addons maintained as separate projects with their own repos.

Within the main repo, there are a number of separate cabal packages, making it easier to pick and choose parts of hledger to install or to package. They are:

hledger-lib

package, exported modules, code

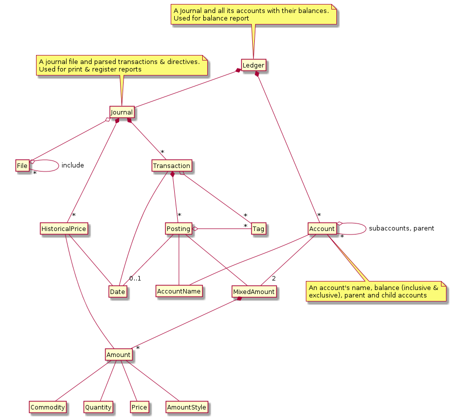
Core data models, parsing, standard reports, and utilities. Most data types are defined in Hledger.Data.Types, while functions that operate on them are defined in Hledger.Data.TYPENAME. Under Hledger.Read are parsers for the supported input formats. Data files are parsed into a Journal, which contains a list of Transactions, each containing multiple Postings of some MixedAmount (multiple single-CommoditySymbol Amounts) to some AccountName. When needed, the Journal is further processed to derive a Ledger, which contains summed Accounts. In Hledger.Reports there are standard reports, which extract useful data from the Journal or Ledger.

Heres a diagram of the main data model:

diagram

hledger

package, exported modules, code, manual

hledgers command line interface, and command line options and utilities for other hledger tools.

Try tracing the execution of a hledger command:

  1. Hledger.Cli.Main:main parses the command line to select a command, then
  2. gives it to Hledger.Cli.Utils:withJournalDo, which runs it after doing all the initial parsing.
  3. Parsing code is under hledger-lib:Hledger.Read, eg Hledger.Read.JournalReader.
  4. Commands extract useful information from the parsed data model using hledger-lib:Hledger.Reports, and
  5. render in plain text for console output (or another output format, like CSV).
  6. Everything uses the data types and utilities from hledger-lib:Hledger.Data and hledger-lib:Hledger.Utils.

hledger-ui

package, code, manual

A curses-style text interface.

hledger-web

package, exported modules, code, manual

A web interface. hledger-web starts a web server built with the yesod framework, and (by default) opens a web browser view on it. It reads the journal file(s) at startup and again whenever they change. It can also write (append) new transactions to the journal file.

There are two main views, which can be filtered with queries:

  • /journal, showing general journal entries (like hledger print)

  • /register, showing transactions affecting an account (slightly different from hledgers register command, which shows postings).

There is also:

  • a sidebar (toggled by pressing s) showing the chart of accounts (like hledger balance)
  • an add form for adding new transactions (press a)
  • a help dialog showing quick help and keybindings (press h or click ?)

Most of the action is in

Handler module and function names end with R, like the yesod-generated route type they deal with.

Dynamically generated page content is mostly inline hamlet. Lucius/Julius files and widgets generally are not used, except for the default layout.

Here are some ways to run it during development:

  • yesod devel: runs in developer mode, rebuilds automatically when config, template, static or haskell files change (but only files in the hledger-web package):
$ (cd hledger-web; yesod devel)
  • yesod-fast-devel may be a good alternative, also reloads the browser page

  • stack ghci: runs the server in developer mode from GHCI. Changes to static files like hledger.js will be visible on page reload; to see other changes, restart it as shown.

$ (cd hledger-web; stack ghci hledger-web)
hledger-web> :main --serve   # restart: ctrl-c, :r, enter, ctrl-p, ctrl-p, enter
  • make ghci-web: runs the server in developer mode from GHCI, also interprets the hledger-lib and hledger packages so that :reload picks up changes in those packages too:
$ make ghci-web
ghci> :main --serve

(This rule also creates symbolic links to hledger-webs config, messages, static and templates directories, needed in developer mode, so it can run from the top directory. This may not work on Windows.)

hledger-api

package, code, manual

A web API server. Uses the servant framework.

Quality

Relevant tools include:

  • unit tests (HUnit, make unittest)
  • functional tests (shelltestrunner, make functest)
  • performance tests (simplebench, make bench)
  • documentation tests (make haddocktest + manual)
  • ui tests (manual)
  • installation tests (manual)
  • code reviews

Code review

IRC Join #hledger (chat log; see also #ledger)
Mail list list.hledger.org (Gmane)
Twitter #hledger, see also #ledgercli, #plaintextaccounting, @LedgerTips
hledger-web demo   demo.hledger.org
hledger-api demo api-demo.hledger.org/api/v1/accounts, api-demo.hledger.org/swagger.json, in swagger editor
unfinished angular sample app (code)
Trello old wishlist planning board
Github simonmichael/hledger (alias: code.hledger.org), forks
commits, COMMITS!
open bugs, open wishes, open unknowns, open pull requests, all issues
issues with bounty tag, bountysource bounties, codemill bounties, codefund bounties
stars: (#99 of ~30k starred haskell projects in 2016/04, #71 in 2016/12, #65 in 2017/3, #64 in 2017/5, #75 in 2017/8, #63 in 2017/10, #54 in 2017/12)
github projects, waffle.io planning board
Throughput Graph
Travis CI travis ubuntu build status
Appveyor CI appveyor windows build status latest developer builds
Hackage packages: hledger-lib, hledger, hledger-ui, hledger-web, hledger-api, hledger-diff, hledger-iadd, hledger-interest, hledger-irr, *hledger*
diffs: hledger-lib, hledger, hledger-ui, hledger-web, hledger-api
build status: hledger-lib, hledger, hledger-ui, hledger-web, hledger-api
reverse deps: hledger-lib, hledger, hledger-ui, hledger-web, hledger-api
bounds status:
Stackage build-constraints.yaml, open hledger-related issues
Debian source packages: haskell-hledger-lib, bugs, haskell-hledger, bugs, haskell-hledger-ui, bugs, haskell-hledger-web, bugs
binary packages:
 stable hledger, bugs, hledger-web, bugs
 testing hledger, bugs, hledger-web, bugs
 unstable hledger, bugs, hledger-ui, bugs, hledger-web, bugs
 experimental hledger, bugs, hledger-ui, bugs, hledger-web, bugs
 all *hledger*
popularity stats: hledger, hledger-ui, hledger-web
PTS help
Ubuntu source packages: haskell-hledger-lib, bugs, haskell-hledger, bugs, haskell-hledger-ui, bugs, haskell-hledger-web, bugs
binary packages: *hledger*
Gentoo hledger, hledger-web, *hledger*
Fedora hledger, *hledger*, hledger (package db), Haskell SIG
Void Linux hledger*
Nix *hledger*
Homebrew hledger
Sandstorm hledger web app & reviews, issues
Reference GHC Can I Use