20 KiB
RELEASING
Notes for hledger release managers and maintainers.
Goals
2025 - [ ] Make releasing easier - [ ] Improve automation - [ ] Improve process docs - [ ] Track releasing and release engineering time explicitly, per release
2024 - [x] Make releasing easier
2023 - [x] Make releasing easyier
2022 - [x] Update/consolidate release process docs,
- [x] Establish routine monthly release cadence, - [ ] Make
releasing easy
hledger release types
hledger major releases happen each quarter, normally at the start of the third month (see past releases). Bugfix releases follow those when needed, usually soon after. Preview/nightly releases may happen any time.
| Major release A.B |
Bugfix release A.B.C |
Preview/Nightly release A.B.99 |
|
|---|---|---|---|
| Contains: | New features, breaking changes | Only bug fixes | Early snapshot of the next major release |
| When: | Start of third month in quarter: Mar, Jun, Sep, Dec | When needed | Occasionally, as needed |
| Deliverables: | |||
| Changelogs | ✓ | ✓ | ✓ |
| Github release | ✓ | ✓ | ✓ |
| Binaries | ✓ | ✓ | ✓ |
| Hackage release | ✓ | ✓ | |
| Install page | ✓ | ✓ | |
| Regression bounties | ✓ | ✓ | |
| Release notes | ✓ | ✓ | |
| Manuals snapshot | ✓ | ||
| Announcements | ✓ |
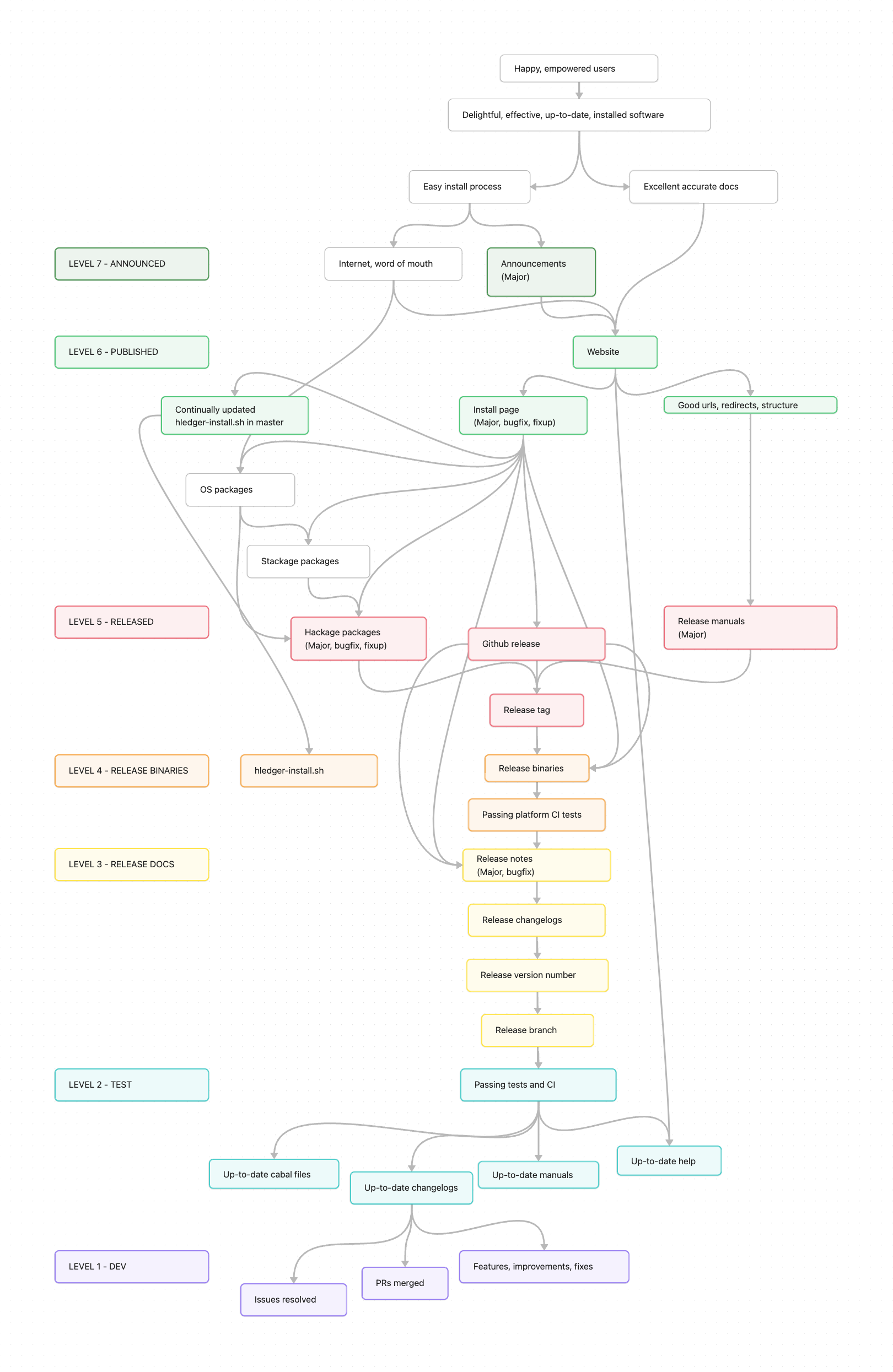
hledger release artifacts / value chain
Higher things depend on lower things. Release readiness and the release process go from the bottom of this diagram to the top.
Release checklist
This is the guide for doing a hledger release. It should correspond to the diagram above, but includes more detail of waypoints, required artifacts, and relevant commands. It should be improved each time it is used.
- product
- blocking defects resolved
- desired improvements landed and stabilised
- building and passing tests with current ghcs, deps, and stackage snapshots
- building and passing tests on
all platforms
just relbin(or push to githubbinaries[-*]branch)
- product docs and metadata
- release branch
- version strings (in **/.version, /.version.m4, /package.yaml)
- cabal files x 4
(hledger/hledger.cabal)
just relbranch VER,
just cabalfilestest - options help texts up to date
(in CliOptions.hs, UIOptions.hs, WebOptions.hs)
stack build
./Shake cmddocs -c - embedded manuals x 3
- generaloptions macro (in doc/common.m4)
- tool specific options in manuals (hledger/hledger.m4.md > # Options)
- man page dates (*/.date.m4)
- man (hledger/hledger.1)
- info (hledger/hledger.info)
- text
(hledger/hledger.txt)
./Shake mandates
./Shake manuals -c
- embedded tldr pages synced with
upstream (doc/tldr/*)
just tldr-diff - embedded asciinema demos (hledger/embeddedfiles/*.cast)
- shell completions
(hledger/shell-completion/hledger-completion.bash)
just completions, commit any changes - changelogs x 5
(**/CHANGES.md)
just changelogs [-c]
add changes from site, finance repos
just changelogs-finalise
- release docs and artifacts
- draft binaries building
started
just relbin - hledger.org html manuals x 3
(
site/src/MAJORVER/*.md)
just site-manuals-snapshot MAJORVER(creates or updates)
updatesite/Makefile,site/js/site.js,site/hledger.org.caddy,site/src/SUMMARY.mdmanuals links (major release only) - release notes @ hledger.org
(doc/relnotes.md)
just relnotes,
select & transform withmd-issue-refs,
uniquify issue refs,
add author github nicks,
add summary,
commit - github binary install docs (doc/ghrelnotes.md) up to date and pre-tested
- hledger-install/hledger-install.sh up to date and
pre-tested
(./Shake hledger-install-version?), check/update dep versions,
select/test snapshot version - Install page (site/src/install.md) up to date and pre-tested
- draft announcement for chat / mail list (doc/ANNOUNCE)
- draft announcement for mastodon (doc/ANNOUNCE.masto)
- release tags
just reltags - release binaries built from
tag
just relbin - Install page (site/src/install.md) –version examples match release binaries
- draft binaries building
started
- published
- relevant release branch work
cherry-picked to master branch
changelogs, relnotes, announcements, (hledger-install) - nightly release changes link up to date in master (doc/ghnightlynotes.md)
- all packages uploaded correctly
to hackage
just hackageupload, check versions, confirm, check all uploads successful - master branch pushed to github
- new manuals published and
rendering/redirecting correctly
- site repo pushed to github
- main and site repos auto-pulled
to hledger.org, site rebuilt
hledgerorgsh grep release.= /opt/hledger/site/out/js/site.js
- https://www.hledger.org/js/site.js showing latest version
curl -s https://hledger.org/js/site.js | grep release.=
purge cache at https://dash.cloudflare.com/f629035917dd3b99b1e37ae20c15ff09/hledger.org/caching/configuration (major release only) - default manual urls redirecting
to latest version (major release only)
hledgerorgsh sh -c 'systemctl stop caddy; systemctl start caddy'
curl -sI https://hledger.org/hledger.html | grep location
- release branch pushed to
github
- release tags pushed to
github
just reltags-push VER - github draft release with
release binaries attached
https://github.com/simonmichael/hledger/releases/newjust ghrel-notes
just ghruns-download(or if throttled:just ghruns-open, download to tmp/, unzip the unix ones)
just ghrel-upload VER
- github release published
review, publish - github nightly release
updated
just nightly-release-tagjust ghnightly-notes - install instructions tested and
working
- hledger-install
- stack
- cabal
- source checkout
- github release > How to install, each platform
- announced
- mail list(s) hledger@googlegroups.com, + haskell-cafe@googlegroups.com for major
- matrix
- irc
- mastodon
- pta forum
- relevant release branch work
cherry-picked to master branch
- cleanup and support
- review/polish relnotes,
changelogs
review, edit
propagate - new dev tag/versions/man dates
in master (major version only)
j devtag VER.99 - pta.o project stats updated
- process notes updated/cleaned
- monitor/support/handle
issues:
issue tracker, matrix, irc, mail list, forum, reddit
- review/polish relnotes,
changelogs
After release, it’s a good time for:
- finance repo updates
- hledger.org doc updates
- pta.o doc updates
How to..
More procedure notes.
Check release readiness
- Any blocking open issues ? https://bugs.hledger.org
- Any blocking open PRs ? https://prs.hledger.org
- Any blocking items on https://hledger.org/ROADMAP.html ?
- Any blocking items in personal notes & backlogs ?
Check tools are up to date
- Check for consistent stackage snapshot(s) and extra deps used in stack.yaml, Shake.hs, hledger-install.sh, bin scripts, tools scripts
- Shake binary is up to date
./Shake.hs hpack --versionmatches the one instack --version
Run local tests
just testjust doctestjust haddocktest
Run CI tests
- push to a PR, wait for green
- or push to
cibranch, wait for green at https://ci.hledger.org - or
just push(pushes toci, then tomaster)
Run release branch tests
just teststack exec -- hledger --version, check version, hash, release date, no ‘+’stack exec -- hledger help | tail, check version, month matches release
Update the Install page
In site repo: - update install.md - query-replace OLD
-> NEW in - “current hledger release” - CI binaries badges/links,
including linux-static-arm32v7 if built - “building from source” - stack
install command - cabal install command - query-replace OLD-brightgreen
-> OLD-red - only after release binaries are built (preferably after
release is published): update –version outputs (version, hash, date, but
not platform) - final output line from hledger test (run
local build and in terminal for normal speed) - Total count from
make functest - preview - commit:
install: NEW
Update hledger in stackage
- monitor packaging status in lts and nightly: https://www.stackage.org/package/hledger
- update https://github.com/fpco/stackage/blob/master/build-constraints.yaml as needed
Update RELEASING.png
- edit RELEASING.canvas in obsidian
- CMD-p > Export as image, don’t show logo
- commit
Tips
Release, or practice releasing, often to improve the process.
Use and continually update RELEASING.md. Document procedures and gotchas to save time and enable automation in future.
Also the diagram (RELEASING.canvas, made with Obsidian).
But don’t document prematurely or in too much detail.
Make things a little better each time through: simpler, more reliable, better documented, more automated, easier, faster, cheaper, higher quality.
Optionally save this file as RELEASING2.md and update notes there until after release, if it’s interfering with git branch switching.
Use and update scripts, in
Justfile,Shake.hs,tools/etc.Do all releases from a release branch.
Update dev changelogs frequently in master. Finalise changelogs in the release branch. Merge back to master after release. (Related older doc: CHANGELOGS)
All release binaries should be built from the release-tagged commit. The binaries’ –version output should match the release tag and release date.
Try to do only full releases including all four main hledger packages; partial releases add complexity.
Try to avoid pre-announcing a hard release date. It will always take more time than you think, if you go late you might miss your intended date in many timezones, and there’s no point adding unnecessary pressure.
The biggest potential time sinks are:
- reviewing/relearning the process/docs/infrastructure
- updating/improving the process/docs/infrastructure
- preparing changelogs
- building binaries for all platforms
- troubleshooting github workflow issues
- followup work due to release mistakes, bugs in new features, or regressions
Hard/risky/intensive tasks should happen without time pressure; during the final countdown, things should be easy.
Release manager activities
These have complex interdependencies and sequencing constraints. Chunk, separate, routinise, document and automate them as far as possible.
| Software | selecting changes, packages, release dates; coordinating contributions; ensuring release readiness |
| Branch Management | coordinating main and release branch, local and remote repos, CI branches |
| Version Bumping | choosing and applying new version numbers and related things like tags, github releases, urls, ghc and dep versions, stackage resolvers, everywhere needed |
| Docs | command help, manuals, changelogs, release notes, github release notes, install page, install scripts, announcements, process docs |
| Testing | local testing, CI testing, extra release-specific testing |
| Artifacts | generating binaries, zip files, github releases etc. |
| Publishing | uploading, pushing, making visible, finalising |
| Announcing | various announcement stages and channels |
Glossary
Some standard terminology, useful when precision is needed, eg in release scripts.
General
release
A snapshot of the software and related artifacts like executable
binaries, which is named, tagged, documented, announced, and usually
picked up by packaging systems on various platforms.
version control system, VCS
A tool used for storing and sharing and viewing the history and
different lines of development of a software project, or other set of
files. hledger uses Git.
repository, repo
A set of files being stored and managed by a VCS. Often published on a
repository hosting service, such as Github.
working copy, clone
A local copy of a repository’s files. Typically each developer has one
or more of these, and can share changes easily with the official public
repository.
branch
Some VCS’s, including Git, can store multiple branching lines of
development within one repository. A working copy can be quickly
switched to a different branch to show its content.
master, main
The main branch in a repo, usually named master or
main. Pull requests are usually relative to this.
pull request, PR
A request to merge a development branch with master, and any related
discussion. On Github, these are kept alongside issues in the issue
tracker.
continuous integration, CI
Automated actions that run when new code is pushed to a shared repo,
such as running tests or producing binaries. On Github this is called
Github Actions and action scripts are called
workflows.
release engineering
https://en.wikipedia.org/wiki/Release_engineering
hledger-specific
package
A releasable unit of Haskell software. hledger has several core packages
usually released together: hledger-lib, hledger, hledger-ui,
hledger-web.
hledger version number
A 2-4 part dotted number naming a hledger release or hledger package
version: MA.JOR[.MINOR[.FIXUP]] or
MA.JOR.99[.PREVIEW] where 99 means “unreleased (MAJOR+1)”.
See examples below.
hledger version string
A line of text describing a hledger binary, shown by
--version. It contains program name, version number, commit
hash and date, machine architecture etc. Eg:
hledger 1.24.1-g7799d526b-20211210, mac-x86_64
Full release
A release of all four core hledger packages (hledger-lib, hledger,
hledger-ui, hledger-web). Major and preview releases are always full
releases.
Partial release
A release of just some of the hledger packages. Bugfix and fixup
releases are sometimes partial.
Single-version release
A release where all packages have the same version. Major and preview
releases are always single-version.
Mixed-version release
A release where the packages have different versions, because of a
previous partial release. Bugfix and fixup releases are sometimes
mixed-version.
changelog
A CHANGES.md file listing the release history and the changes in each
release. There is one for each hledger package and one for the hledger
project as a whole.
release notes
The Release Notes page on the hledger website: the combined release
history of the core hledger packages, showing user visible changes
only.
Releases and builds
Major release
Major releases include new features and incompatible API changes, and
normally happen at the start of each quarter’s third month (3/1, 6/1,
9/1, 12/1). Example version number: 1.25
Bugfix release
Bugfix releases include only bug fixes, without API changes. These
happen when needed, to fix significant bugs in the previous major
release. Example version number: 1.25.2 (“second
bugfix release for 1.25”)
Fixup release
Fixup releases fix packaging errors, with no changes to the hledger
software. Example version number: 1.25.0.1 or
1.25.2.1 (“first fixup release for 1.25 /
1.25.2”). These should rare; we basically never do these.
Preview release
A preview of the upcoming major release for testers/early adopters, and
a test of the release process, published on Github. Not a formal hledger
release, eg not published on Hackage, usually not packaged, no bugfix
releases, no regression bounties, not shown in release notes. These
typically appear in the quarter’s first and second month if needed.
Example version number: 1.25.99.1 (“preview 1 of
1.26”)
CI binaries
Temporary downloadable binaries produced by a run of the
linux/mac/windows workflows in
the hledger repo. This may happen periodically, eg weekly. Downloading
requires a Github login.
Dev build
A local developer build of unreleased code. This is typically in
master or a development/PR branch. Example version number:
1.25.99 (“unreleased 1.26-dev”)
Repos and branches
hledger repo
The hledger git repository, containing the hledger
software, reference manuals, and developer docs. https://github.com/simonmichael/hledger
site repo
The hledger_website git repository, containing most of the
hledger website which appears at https://hledger.org. Usually checked out under the
hledger repo as site/. https://github.com/simonmichael/hledger_website
finance repo
The hledger_finance git repository, containing the hledger
project’s financial ledger. Usually checked out under the hledger repo
as finance/. https://github.com/simonmichael/hledger_finance
master
The branch named master in the hledger repo; the main line
of hledger development. Pull requests are usually relative to this.
release branch
Branches named MA.JOR-branch in the hledger repo, eg
1.25-branch. Releases and release previews are always made
from a release branch.
