hledger/doc/RELEASING.md
2023-04-07 14:33:11 -10:00

33 KiB
Raw Blame History

Releasing

Notes for hledger release managers and maintainers.

Goals

2023

  • Make releasing easy

2022

  • Update/consolidate release process docs
  • Establish routine monthly release cadence
  • Make releasing easy

Release types

Major release
A.B
Bugfix release
A.B.C
Fixup release
A.B.C.D
Preview release
A.B.99.D
Contains: New features, breaking changes Only bug fixes Trivial packaging fixes, no software changes Early snapshot of the next major release
When: Third month of quarter: March, June, September, December When needed Never First & second months of quarter
Deliverables:
Changelogs
Github release
Binaries
Hackage release
Install page
hledger-install
Regression bounty
Release notes
Web manuals
Announcements

hledger major releases happen in the third month of each quarter, normally at or close to the start of the month. Preview releases happen in the other months, if needed. Heres the ideal release schedule:

Q1 Q2 Q3 Q4
Jan 1: preview 1 Apr 1: preview 1 Jul 1: preview 1 Oct 1: preview 1
Feb 1: preview 2 May 1: preview 2 Aug 1: preview 2 Nov 1: preview 2
Mar 1: major Jun 1: major Sep 1: major Dec 1: major

Glossary

Here are some definitions, useful eg when executing or automating release procedures.

General concepts
release A snapshot of the software and related artifacts like executable binaries, which is named, tagged, documented, announced, and usually picked up by packaging systems on various platforms.
version control system, VCS A tool used for storing and sharing and viewing the history and different lines of development of a software project, or other set of files. hledger uses Git.
repository, repo A set of files being stored and managed by a VCS. Often published on a repository hosting service, such as Github.
working copy, clone A local copy of a repositorys files. Typically each developer has one or more of these, and can share changes easily with the official public repository.
branch Some VCSs, including Git, can store multiple branching lines of development within one repository. A working copy can be quickly switched to a different branch to show its content.
master, main The main branch in a repo, usually named master or main. Pull requests are usually relative to this.
pull request, PR A request to merge a development branch with master, and any related discussion. On Github, these are kept alongside issues in the issue tracker.
continuous integration, CI Automated actions that run when new code is pushed to a shared repo, such as running tests or producing binaries. On Github this is called Github Actions and action scripts are called workflows.
hledger concepts
package A releasable unit of Haskell software. hledger has several core packages usually released together: hledger-lib, hledger, hledger-ui, hledger-web.
hledger version number A 2-4 part dotted number naming a hledger release or hledger package version: MA.JOR[.MINOR[.FIXUP]] or MA.JOR.99[.PREVIEW] where 99 means “unreleased (MAJOR+1)”. See examples below.
hledger version string A line of text describing a hledger binary, shown by --version. It contains program name, version number, commit hash and date, machine architecture etc. Eg: hledger 1.24.1-g7799d526b-20211210, mac-x86_64
Complete, partial, mixed releases A release of all the core hledger packages (hledger-lib, hledger, hledger-ui, hledger-web) is called complete. A release of only some of the core packages is called partial. A release where some packages have different versions (because of a previous partial release) is called mixed. Major and preview releases are always complete, bugfix and fixup releases can be partial and/or mixed.
changelog A CHANGES.md file listing the release history and the changes in each release. There is one for each hledger package and one for the hledger project as a whole.
release notes The Release Notes page on the hledger website: the combined release history of the core hledger packages, showing user visible changes only.
hledger release/build types
Major release Major releases include new features and incompatible API changes, and normally happen at the start of each quarters third month (3/1, 6/1, 9/1, 12/1). Example version number: 1.25
Bugfix release Bugfix releases include only bug fixes, without API changes. These happen when needed, to fix significant bugs in the previous major release. Example version number: 1.25.2 (“second bugfix release for 1.25”)
Fixup release Fixup releases fix packaging errors, with no changes to the hledger software. These should be rare. Example version number: 1.25.0.1 or 1.25.2.1 (“first fixup release for 1.25 / 1.25.2”)
Preview release A preview of the upcoming major release for testers/early adopters, and a test of the release process, published on Github. Not a formal hledger release, eg not published on Hackage, usually not packaged, no bugfix releases, no regression bounties, not shown in release notes. These typically appear in the quarters first and second month if needed. Example version number: 1.25.99.1 (“preview 1 of 1.26”)
CI binaries Temporary downloadable binaries produced by a run of the linux/mac/windows workflows in the hledger repo. This may happen periodically, eg weekly. Downloading requires a Github login.
Dev build A local developer build of unreleased code. This is typically in master or a development/PR branch. Example version number: 1.25.99 (“unreleased 1.26-dev”)
hledger repos and branches
hledger repo The hledger git repository, containing the hledger software, reference manuals, and developer docs. https://github.com/simonmichael/hledger
site repo The hledger_website git repository, containing most of the hledger website which appears at https://hledger.org. Usually checked out under the hledger repo as site/. https://github.com/simonmichael/hledger_website
master The branch named master in the hledger repo; the main line of hledger development. Pull requests are usually relative to this.
release branch Branches named MA.JOR-branch in the hledger repo, eg 1.25-branch. Releases and release previews are always made from a release branch.

Activities

Release manager activities/responsibilities include: - Software - selecting changes, packages, release dates; coordinating contributions; ensuring release readiness - Branch Management - coordinating main and release branch, local and remote repos, CI branches - Version Bumping - choosing and applying new version numbers and related things like tags, github releases, urls, ghc and dep versions, stackage resolvers, everywhere needed - Docs - command help, manuals, changelogs, release notes, github release notes, install page, install scripts, announcements, process docs - Testing - local testing, CI testing, extra release-specific testing - Artifacts - generating binaries, zip files, github releases etc. - Publishing - uploading, pushing, making visible, finalising - Announcing - various announcement stages and channels

These have complex interdependencies and sequencing constraints. Chunk, separate, routinise, document and automate them as far as possible.

Procedures

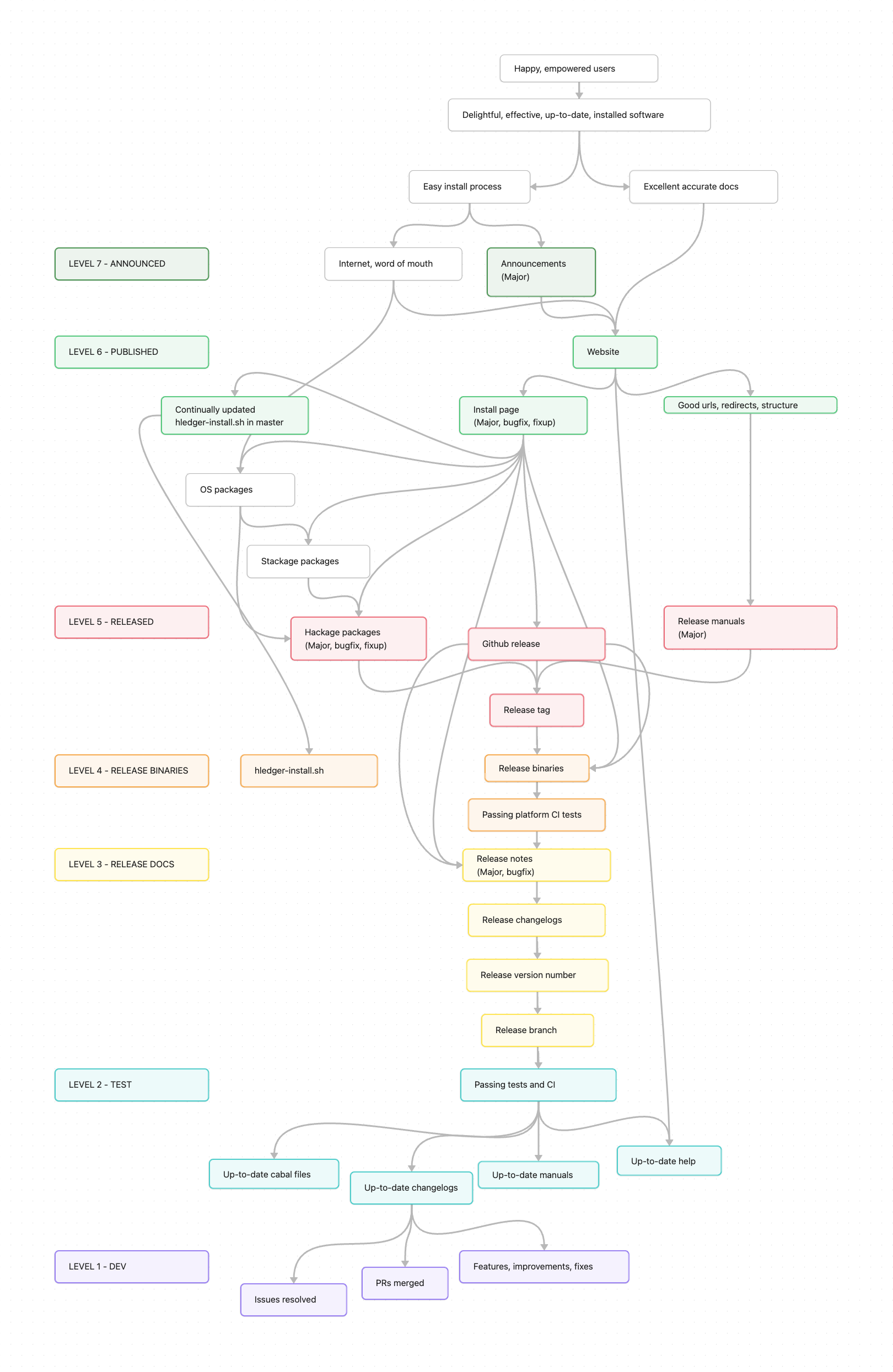
Map

Heres a map of the value flows/artifacts/dependencies in a hledger release (arrows mean “depends on”). To do a release, start at the bottom of the diagram and work up (and work down through the procedures described below).

release diagram

General tips

  • Release (or practice releasing) often to improve the process.
  • Use and continually update RELEASING.md and RELEASING.canvas.
  • At the start of any release work, copy these (eg Obsidian > CMD-p > Make a copy of this file). Edit in the copies until done, to avoid blocking git branch switching. (Likewise if editing other docs, like CHANGELOGS.md.)
  • Dont document procedures in too much detail / prematurely.
  • Make things a little better each time through: simpler, more reliable, better documented, more automated, easier, faster, cheaper, higher quality.
  • make, ./Shake and ./bake.
  • Update changelogs early and often, eg during/after a PR, to spread the work. See also CHANGELOGS.
  • Do releases from a release branch, not from master.
  • All platform binaries should be built from the same commit, the one with the release tags.
  • Binaries version shows their git hash and build date; these should match the release tag and release date.

LEVEL 1 - DEV

Check dev readiness

LEVEL 2 - TEST

Give it a few shakes.

Up-to-date tools

  • ./Shake is up to date
    • Shake.hs uses same resolver, extra deps etc. as stack.yaml
    • Shake binary is up to date (./Shake.hs)
    • commit any changes (message: “tools: shake”)

Up-to-date cabal files

  • ./Shake cabalfiles
  • if there are changes, ./Shake cabalfiles -c

Up-to-date help

  • ./Shake cmdhelp
  • if there are changes, ./Shake cmdhelp -c

Up-to-date manuals

  • ./Shake mandates
  • ./Shake manuals
  • if there are changes, ./Shake manuals -c

Up-to-date changelogs

In main repo, master branch: - ./Shake changelogs - clean up the five CHANGES.mds - ./Shake changelogs -c See CHANGELOGS.

Passing tests and CI

  • local tests, mimicking CI
    • make test
    • make doctest
    • make haddocktest
  • single-platform CI tests in github main repo master (if needed; not easy for a release branch, multi-platform CI tests will come later)
    • push to a PR, wait for green
    • or push to simon branch, wait for green at http://ci.hledger.org
    • or tools/push (pushes to simon, then to master)

LEVEL 3 - RELEASE DOCS

Bake it ? Try bash -x ./bake prep VERSION next time. Warning, avoid possible bug with being in master instead. Does a bunch of stuff including partly finalising changelogs.

Release branch

Bugfix/fixup release: - switch to release branch, cherry pick changes from master

Preview/major release: - PAUSE=1 ECHO=1 ./bake prep MA.JOR[.99.PREVIEWNUM] (eg 1.24.99.1 for 1.25 preview 1) (XXX seems to go wrong without PAUSE) - clean up changelogs, amend changelogs commit (see also [CHANGELOGS](CHANGELOGS.html)) - cherry pick changes from master (if needed) - list changes in three side-by-side magit windows - 1. NEW IN MASTER:l o MAJORVER-branch..master,M-x magit-toggle-buffer-lock,M-x toggle-window-dedicated(C-c D) - 2. HEAD: regular magit status view - 3. RELEASE BRANCH:l o MAJORVER-branch,M-x magit-toggle-buffer-lock,M-x toggle-window-dedicated- in master window, working from bottom upward, cherry-pick all non-conflicting changes - skip changes already in release branch - skip changelog, command help, and manuals updates - release branch testing -stack build test-make functest`

Release version number

  • Choose new version (NEW): MA.JOR, MA.JOR.MINOR, or MA.JOR.MINOR.FIXUP
  • In release branch do ./Shake setversion -c NEW

Release changelogs

  • add release version/date headings manually (or fix bake prep, then clean up manually)

Release notes

In site repo, update src/release-notes.md: - copy template, uncomment - replace date - replace XX with NEW - add new content from changelogs, excluding hledger-lib - remove any empty sections - add contributors, git shortlog -sn OLD..NEW - add summary (major release) or remove it (bugfix release) - site repo commit: relnotes: NEW

LEVEL 4 - RELEASE BINARIES

Release build tests

  • touch/change Version.hs to encourage recompilation
  • stack build
  • stack exec -- hledger --version, check version, hash, release date, no +
  • stack exec -- hledger help | tail, check version, month matches release

Platform CI tests

Multi-platform CI tests: - push to github/binaries (or ./bake bin) - resolve failures - wait for green on all platforms

Release binaries

Once all platform CI tests are green: - in local downloads dir, delete any zip files from last release - in each successful platform job: right click, Download linked file - unpack the zip file for local platform - on that same commit, build native local binaries: - make install-as-VERSION

hledger-install script

(major/bugfix/fixup release) - update hledger-install/hledger-install.sh - HLEDGER_INSTALL_VERSION (release date) - hledger official packages (NEW) - hledger third-party packages (latest versions on hackage/pypi) - RESOLVER and EXTRA_DEPS (same as stack.yaml, or one of them) - test ? (wont work until new hledger packages are on hackage) cd; bash ~/src/hledger/hledger-install/hledger-install.sh - commit: install: NEW

LEVEL 5 - RELEASED

Pre-release pause

  • stop, go afk, take a break
  • review time, energy, availability, decide go/no-go

Pre-release tests

Sanity checks: - appropriate dates/versions in changelogs and release notes (if late in day, watch for time zone issues) - hledger-install script - rg '^HLEDGER(_\w+)?_VERSION' hledger-install/hledger-install.sh - binaries version output - cd ~/Downloads - ./hledger --version - ./hledger-ui --version - ./hledger-web --version - binaries man pages - ./hledger --man | tail -1 - ./hledger-ui --man | tail -1 - ./hledger-web --man | tail -1

Release tag

  • ensure new version has been set first with Shake or bake
  • ensure no new commits have been made since push to github/binaries
  • dont run this in an attempt to make editor tags files
  • in the release branch (?): make tag

Github release

  • in main repo, release branch:
    • git push github MA.JOR-branch or magit P p
    • git push --tags or magit P t github
  • create new release, https://github.com/simonmichael/hledger/releases/new
  • choose release tag
  • title: VERSION
  • description:
    • copy doc/github-release-doc.tmpl.md to editor
    • insert latest release notes (minus topmost heading) from site/src/release-notes.md
    • replace A-BB, A.BB versions
    • copy & paste
    • preview, sanity check
  • upload platform binary zip files
  • Save draft
  • (and after successful hackage upload: Publish release)

Hackage packages

in main repo, release branch: - make hackageupload (major/bugfix/fixup release)

Release manuals

(major release)

In site repo:

  • js/site.js: add NEW, 3 places
  • Makefile: add NEW, 2 places
  • commit: manuals: add NEW
  • make snapshot-NEW (after ensuring main repo has been release-tagged)
  • push

LEVEL 6 - PUBLISHED

Install page

(major/bugfix/fixup release)

In site repo: - update install.md - query-replace OLD -> NEW in - “current hledger release” - CI binaries badges/links, including linux-static-arm32v7 if built - “building from source” - stack install command - cabal install command - query-replace OLD-brightgreen -> OLD-red - only after release binaries are built (preferably after release is published): update version outputs (version, hash, date, but not platform) - final output line from hledger test (run local build and in terminal for normal speed) - Total count from make functest - preview - commit: install: NEW

Update website

LEVEL 7 - ANNOUNCED

Prepare announcements

(major/notable bugfix release)

In release branch:

  • update doc/ANNOUNCE (major release)
    • summary, contributors from release notes
    • any other edits
    • commit: ;doc: announce

Announce

(major/bugfix release)

POST RELEASE

Merge release branch changes to master

  • switch back to master
  • check out release branch in another working copy (hledger2)
  • manually merge release changelogs into master changelogs (see also CHANGELOGS)
  • list commits only in release branch: magit l o master..MA.JOR-branch
  • cherry-pick any other useful commits

Bump master to next version

(major release) - ./Shake setversion MA.JOR.99 -c - ./Shake cmdhelp [-c] (might be empty) - ./Shake mandates - ./Shake manuals -c

Commit RELEASING.md

  • move copies back to RELEASING.md, RELEASING.canvas
  • re-export RELEASING.png: obsidian > CMD-p > Export as image, dont show logo
  • commit

Push master

in main repo, master branch: - pass CI checks in dev branch: - ensure latest commit will trigger CI (does not begin with semicolon) (?) - git push github master:simon or magit P e github/simon, with -f if needed - wait for CI success at http://ci.hledger.org - git push github master or magit P u

Post-release followup

  • monitor packaging status, update install page
    • docker - expect/merge PR
    • homebrew - expect badge to update soon
    • nix - expect make nix-hledger-version to update after a few days, find and update to that commit hash
    • linux distros - once in a while, follow the links & search for newer versions, update
  • provide support, monitor issues
  • prepare followup releases if needed
  • update process docs and tools

Update stackage

  1. update https://github.com/fpco/stackage/blob/master/build-constraints.yaml if needed

  2. monitor for new package versions in nightly: check https://www.stackage.org/package/hledger

Update nix install command

  1. Wait for the new hledger version to land in nixpkgs

    1. make nix-hledger-version
  2. Find the nixpkgs haskell-packages commit post-dating the hledger release:

    1. make nix-view-commits # https://github.com/NixOS/nixpkgs/commits/master/pkgs/development/haskell-modules/hackage-packages.nix
  3. Test the nix-env install command with that commit hash

    1. if it fails with "SSL peer certificate or SSH remote key was not OK"

      1. . Users/simon.nix-profile/etc/profile.d/nix.sh

      2. or re-install:

        1. curl -sO https://nixos.org/nix/install

        2. less install

        3. sh install

        4. . Users/simon.nix-profile/etc/profile.d/nix.sh

    2. on linux

    3. on mac

Update homebrew formula (old)

  1. ref

    1. helpers: chenrui & stack issue commenters on github, Athas on #haskell

    2. https://docs.brew.sh/How-To-Open-a-Homebrew-Pull-Request

    3. doc

      If a URL is specified, the SHA-256 checksum of the new download should also be specified. A best effort to determine the SHA-256 and formula name will be made if either or both values are not supplied by the user.

      If a tag is specified, the Git commit revision corresponding to that tag must also be specified.

      Note: this command cannot be used to transition a formula from a URL-and-SHA-256 style specification into a tag-and-revision style specifi- cation, nor vice versa. It must use whichever style specification the for- mula already uses.

  2. update homebrew working copy

    1. cd ~/src/DEVTOOLS/homebrew-core

    2. git reset hard HEAD~1 && git fetch origin && git merge origin/master && git push -f

  3. get release tarball checksums

    export V=X.Y; for P in -lib "" -ui -web; do curl -sO https://hackage.haskell.org/package/hledger$P-$V/hledger$P-$V.tar.gz; done && shasum -a256 *.gz

  4. update Formula/hledger.rb

    1. update tarball urls, shas

    2. update other version references

    3. maybe update stackage snapshot

    4. possible new process, see: https://docs.brew.sh/How-To-Open-a-Homebrew-Pull-Request#create-your-pull-request-from-a-new-branch

    5. test (if possible without too many mac/brew hassles)

      1. brew audit strict Formula/hledger.rb # some tests are post-install, try also after brew upgrade

      2. brew upgrade Formula/hledger.rb -s -n -v # [scrub download cache, dry run, verbose]

        1. super slow, how to speed up ?

          1. comment out stack update

          2. add , "stack-root=/Users/simon/.stack" to stack install # fails on permissions

      3. brew test Formula/hledger.rb

    6. commit with name "hledger X.Y" and description "Update to hledger X.Y."

  5. get merged

    1. git push -f simonmichael

    2. gh pr create -f

    3. monitor: PR CI, PR merge, https://formulae.brew.sh/formula/hledger page

    4. ping brew contributors/maintainers if necessary: @chenrui, @carlocab, @SMillerDev