hledger/doc/RELEASING.md
2025-03-12 22:21:33 -10:00

21 KiB
Raw Blame History

RELEASING

Notes for hledger release managers and maintainers.

Goals

2025 [ ] Make releasing easier [ ] Improve automation [ ] Improve process docs [ ] Track releasing and release engineering time explicitly, per release
2024 [x] Make releasing easier
2023 [x] Make releasing easyier
2022 [x] Update/consolidate release process docs, [x] Establish routine monthly release cadence, [ ] Make releasing easy

hledger release types

hledger major releases happen each quarter, normally at the start of the third month (see past releases). Bugfix releases follow when needed. Preview releases may happen in the other months if wanted.

Major release
A.B
Bugfix release
A.B.C
Fixup release
A.B.C.D
Preview release
A.B.99.D
Contains: New features, breaking changes Only bug fixes Trivial packaging fixes, no software changes Early snapshot of the next major release
When: Third month of quarter: March, June, September, December When needed Never First & second months of quarter
Deliverables:
Changelogs
Github release
Binaries
Hackage release
Install page
hledger-install
Regression bounty
Release notes
Web manuals
Announcements

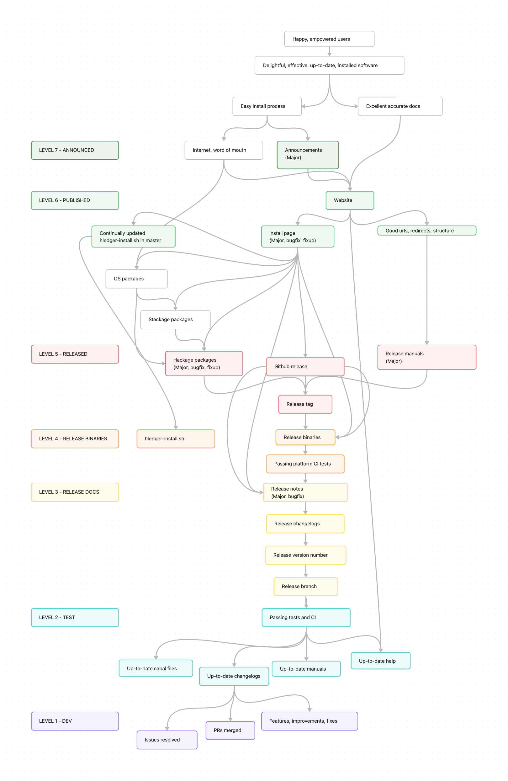
hledger release artifacts / value chain

Higher things depend on lower things. Release readiness and the release process go from the bottom of this diagram to the top.

release diagram

Release checklist

This is the guide for doing a hledger release. It should correspond to the diagram above, but includes more detail of waypoints, required artifacts, and relevant commands. It should be improved each time it is used.

  • product
    • blocking defects resolved
    • desired improvements landed and stabilised
    • building and passing tests with current ghcs, deps, and stackage snapshots
    • building and passing tests on all platforms
      just relbin (or push to github binaries[-*] branch)
  • product docs and metadata
    • release branch
    • version strings (in **/.version, /.version.m4, /package.yaml)
    • cabal files x 4 (hledger/hledger.cabal)
      just relbranch VER, just cabalfilestest
    • options help texts up to date (in CliOptions.hs, UIOptions.hs, WebOptions.hs)
    • embedded manuals x 3
      • generaloptions macro (in doc/common.m4)
      • tool specific options in manuals (hledger/hledger.m4.md > # Options)
      • man page dates (*/.date.m4)
      • man (hledger/hledger.1)
      • info (hledger/hledger.info)
      • text (hledger/hledger.txt)
        ./Shake manuals -c
    • embedded tldr pages synced with upstream (doc/tldr/*)
      just tldr-diff
    • embedded asciinema demos (hledger/embeddedfiles/*.cast)
    • shell completions (hledger/shell-completion/hledger-completion.bash)
      just completions, commit any changes
    • changelogs x 5 (**/CHANGES.md)
      just changelogs [-c]
      just changelogs-finalise
  • release docs and artifacts
    • draft binaries building started
      just relbin
    • hledger.org html manuals x 3 (site/src/VER/*.md)
      just site-manuals-snapshot VER
      update site/Makefile, site/js/site.js, site/hledger.org.caddy
    • release notes @ hledger.org (doc/relnotes.md)
      just relnotes,
      select & transform with md-issue-refs,
      uniquify issue refs,
      add author github nicks,
      commit
    • github binary install docs (doc/ghrelnotes.md) up to date and pre-tested
    • hledger-install/hledger-install.sh up to date and pre-tested
      (./Shake hledger-install-version ?), check/update dep versions,
      select/test snapshot version
    • Install page (site/src/install.md) up to date and pre-tested
    • draft announcement for chat / mail list (doc/ANNOUNCE)
    • draft announcement for mastodon (doc/ANNOUNCE.masto)
    • release tags
      just reltags
    • release binaries built from tag
      just relbin
    • Install page (site/src/install.md) version examples match release binaries
  • published
    • relevant release branch work cherry-picked to master branch
      changelogs relnotes hledger-install announcements
    • all packages uploaded correctly to hackage
      just hackageupload, check versions, confirm, check all uploads successful
    • master branch pushed to github
    • new manuals published and rendering/redirecting correctly
    • release branch pushed to github
    • release tags pushed to github
      just reltags-push VER
    • github draft release with release binaries attached
      (should be autocreated by the above; if not, https://github.com/simonmichael/hledger/releases/new)
      just ghrelnotes-push
      just ghruns-download (or if throttled: just ghruns-open, download to tmp/, unzip the unix ones)
      just ghrel-upload VER
    • github release published
      review, publish
    • install instructions tested and working
      • hledger-install
      • stack
      • cabal
      • source checkout
      • github release > How to install, each platform
    • announced
  • cleanup and support
    • review/polish relnotes, changelogs
      review, edit
      propagate
    • new dev tag/versions/man dates in master
      j devtag VER.99
    • pta.o project stats updated
    • process notes updated/cleaned
    • monitor/support/handle issues:
      issue tracker, matrix, irc, mail list, forum, reddit

After release, its a good time for:

  • finance repo updates
  • hledger.org doc updates
  • pta.o doc updates

How to..

More procedure notes.

Check release readiness

Check tools are up to date

  • Check for consistent stackage snapshot(s) and extra deps used in stack.yaml, Shake.hs, hledger-install.sh, bin scripts, tools scripts
  • Shake binary is up to date ./Shake.hs
  • hpack --version matches the one in stack --version

Run local tests

  • just test
  • just doctest
  • just haddocktest

Run CI tests

  • push to a PR, wait for green
  • or push to ci branch, wait for green at https://ci.hledger.org
  • or just push (pushes to ci, then to master)

Run release branch tests

  • just test
  • stack exec -- hledger --version, check version, hash, release date, no +
  • stack exec -- hledger help | tail, check version, month matches release

Update the Install page

In site repo: - update install.md - query-replace OLD -> NEW in - “current hledger release” - CI binaries badges/links, including linux-static-arm32v7 if built - “building from source” - stack install command - cabal install command - query-replace OLD-brightgreen -> OLD-red - only after release binaries are built (preferably after release is published): update version outputs (version, hash, date, but not platform) - final output line from hledger test (run local build and in terminal for normal speed) - Total count from make functest - preview - commit: install: NEW

Update hledger in stackage

Update RELEASING.png

  • edit RELEASING.canvas in obsidian
  • CMD-p > Export as image, dont show logo
  • commit

Tips

  • Release, or practice releasing, often to improve the process.

  • Use and continually update RELEASING.md. Document procedures and gotchas to save time and enable automation in future.

  • Also the diagram (RELEASING.canvas, made with Obsidian).

  • But dont document prematurely or in too much detail.

  • Make things a little better each time through: simpler, more reliable, better documented, more automated, easier, faster, cheaper, higher quality.

  • Optionally save this file as RELEASING2.md and update notes there until after release, if its interfering with git branch switching.

  • Use and update scripts, in Justfile, Shake.hs, tools/ etc.

  • Do all releases from a release branch.

  • Update dev changelogs frequently in master. Finalise changelogs in the release branch. Merge back to master after release. (Related older doc: CHANGELOGS)

  • All release binaries should be built from the release-tagged commit. The binaries version output should match the release tag and release date.

  • Try to do only full releases including all four main hledger packages; partial releases add complexity.

  • Try to avoid pre-announcing a hard release date. It will always take more time than you think, if you go late you might miss your intended date in many timezones, and theres no point adding unnecessary pressure.

  • The biggest potential time sinks are:

    • reviewing/relearning the process/docs/infrastructure
    • updating/improving the process/docs/infrastructure
    • preparing changelogs
    • building binaries for all platforms
    • troubleshooting github workflow issues
    • followup work due to release mistakes, bugs in new features, or regressions
  • Hard/risky/intensive tasks should happen without time pressure; during the final countdown, things should be easy.

Release manager activities

These have complex interdependencies and sequencing constraints. Chunk, separate, routinise, document and automate them as far as possible.

Software selecting changes, packages, release dates; coordinating contributions; ensuring release readiness
Branch Management coordinating main and release branch, local and remote repos, CI branches
Version Bumping choosing and applying new version numbers and related things like tags, github releases, urls, ghc and dep versions, stackage resolvers, everywhere needed
Docs command help, manuals, changelogs, release notes, github release notes, install page, install scripts, announcements, process docs
Testing local testing, CI testing, extra release-specific testing
Artifacts generating binaries, zip files, github releases etc.
Publishing uploading, pushing, making visible, finalising
Announcing various announcement stages and channels

Glossary

Some standard terminology, useful when precision is needed, eg in release scripts.

General

release
A snapshot of the software and related artifacts like executable binaries, which is named, tagged, documented, announced, and usually picked up by packaging systems on various platforms.

version control system, VCS
A tool used for storing and sharing and viewing the history and different lines of development of a software project, or other set of files. hledger uses Git.

repository, repo
A set of files being stored and managed by a VCS. Often published on a repository hosting service, such as Github.

working copy, clone
A local copy of a repositorys files. Typically each developer has one or more of these, and can share changes easily with the official public repository.

branch
Some VCSs, including Git, can store multiple branching lines of development within one repository. A working copy can be quickly switched to a different branch to show its content.

master, main
The main branch in a repo, usually named master or main. Pull requests are usually relative to this.

pull request, PR
A request to merge a development branch with master, and any related discussion. On Github, these are kept alongside issues in the issue tracker.

continuous integration, CI
Automated actions that run when new code is pushed to a shared repo, such as running tests or producing binaries. On Github this is called Github Actions and action scripts are called workflows.

release engineering
https://en.wikipedia.org/wiki/Release_engineering

hledger-specific

package
A releasable unit of Haskell software. hledger has several core packages usually released together: hledger-lib, hledger, hledger-ui, hledger-web.

hledger version number
A 2-4 part dotted number naming a hledger release or hledger package version: MA.JOR[.MINOR[.FIXUP]] or MA.JOR.99[.PREVIEW] where 99 means “unreleased (MAJOR+1)”. See examples below.

hledger version string
A line of text describing a hledger binary, shown by --version. It contains program name, version number, commit hash and date, machine architecture etc. Eg: hledger 1.24.1-g7799d526b-20211210, mac-x86_64

Full release
A release of all four core hledger packages (hledger-lib, hledger, hledger-ui, hledger-web). Major and preview releases are always full releases.

Partial release
A release of just some of the hledger packages. Bugfix and fixup releases are sometimes partial.

Single-version release
A release where all packages have the same version. Major and preview releases are always single-version.

Mixed-version release
A release where the packages have different versions, because of a previous partial release. Bugfix and fixup releases are sometimes mixed-version.

changelog
A CHANGES.md file listing the release history and the changes in each release. There is one for each hledger package and one for the hledger project as a whole.

release notes
The Release Notes page on the hledger website: the combined release history of the core hledger packages, showing user visible changes only.

Releases and builds

Major release
Major releases include new features and incompatible API changes, and normally happen at the start of each quarters third month (3/1, 6/1, 9/1, 12/1). Example version number: 1.25

Bugfix release
Bugfix releases include only bug fixes, without API changes. These happen when needed, to fix significant bugs in the previous major release. Example version number: 1.25.2 (“second bugfix release for 1.25”)

Fixup release
Fixup releases fix packaging errors, with no changes to the hledger software. These should be rare. Example version number: 1.25.0.1 or 1.25.2.1 (“first fixup release for 1.25 / 1.25.2”)

Preview release
A preview of the upcoming major release for testers/early adopters, and a test of the release process, published on Github. Not a formal hledger release, eg not published on Hackage, usually not packaged, no bugfix releases, no regression bounties, not shown in release notes. These typically appear in the quarters first and second month if needed. Example version number: 1.25.99.1 (“preview 1 of 1.26”)

CI binaries
Temporary downloadable binaries produced by a run of the linux/mac/windows workflows in the hledger repo. This may happen periodically, eg weekly. Downloading requires a Github login.

Dev build
A local developer build of unreleased code. This is typically in master or a development/PR branch. Example version number: 1.25.99 (“unreleased 1.26-dev”)

Repos and branches

hledger repo
The hledger git repository, containing the hledger software, reference manuals, and developer docs. https://github.com/simonmichael/hledger

site repo
The hledger_website git repository, containing most of the hledger website which appears at https://hledger.org. Usually checked out under the hledger repo as site/. https://github.com/simonmichael/hledger_website

finance repo
The hledger_finance git repository, containing the hledger projects financial ledger. Usually checked out under the hledger repo as finance/. https://github.com/simonmichael/hledger_finance

master
The branch named master in the hledger repo; the main line of hledger development. Pull requests are usually relative to this.

release branch
Branches named MA.JOR-branch in the hledger repo, eg 1.25-branch. Releases and release previews are always made from a release branch.