33 KiB
RELEASING
Notes for hledger release managers and maintainers.
Goals
2023
- Make releasing easy
2022
- Update/consolidate release process docs
- Establish routine
monthlyrelease cadence - Make releasing easy
Release types
| Major release A.B |
Bugfix release A.B.C |
Fixup release A.B.C.D |
Preview release A.B.99.D |
|
|---|---|---|---|---|
| Contains: | New features, breaking changes | Only bug fixes | Trivial packaging fixes, no software changes | Early snapshot of the next major release |
| When: | Third month of quarter: March, June, September, December | When needed | Never | First & second months of quarter |
| Deliverables: | ||||
| Changelogs | ✓ | ✓ | ✓ | ✓ |
| Github release | ✓ | ✓ | ✓ | ✓ |
| Binaries | ✓ | ✓ | ✓ | ✓ |
| Hackage release | ✓ | ✓ | ✓ | |
| Install page | ✓ | ✓ | ✓ | |
| hledger-install | ✓ | ✓ | ✓ | |
| Regression bounty | ✓ | ✓ | ✓ | |
| Release notes | ✓ | ✓ | ||
| Web manuals | ✓ | |||
| Announcements | ✓ |
hledger major releases happen in the third month of each quarter, normally at or close to the start of the month. Preview releases happen in the other months, if needed. Here’s the ideal release schedule:
| Q1 | Q2 | Q3 | Q4 |
|---|---|---|---|
| Jan 1: preview 1 | Apr 1: preview 1 | Jul 1: preview 1 | Oct 1: preview 1 |
| Feb 1: preview 2 | May 1: preview 2 | Aug 1: preview 2 | Nov 1: preview 2 |
| Mar 1: major | Jun 1: major | Sep 1: major | Dec 1: major |
Glossary
Here is some terminology used in this doc. These form a domain language that we use for precision and shared understanding when working with the hledger release process.
| General concepts | |
| release | A snapshot of the software and related artifacts like executable binaries, which is named, tagged, documented, announced, and usually picked up by packaging systems on various platforms. |
| version control system, VCS | A tool used for storing and sharing and viewing the history and different lines of development of a software project, or other set of files. hledger uses Git. |
| repository, repo | A set of files being stored and managed by a VCS. Often published on a repository hosting service, such as Github. |
| working copy, clone | A local copy of a repository’s files. Typically each developer has one or more of these, and can share changes easily with the official public repository. |
| branch | Some VCS’s, including Git, can store multiple branching lines of development within one repository. A working copy can be quickly switched to a different branch to show its content. |
| master, main | The main branch in a repo, usually named master or
main. Pull requests are usually relative to this. |
| pull request, PR | A request to merge a development branch with master, and any related discussion. On Github, these are kept alongside issues in the issue tracker. |
| continuous integration, CI | Automated actions that run when new code is pushed to a shared repo, such as running tests or producing binaries. On Github this is called Github Actions and action scripts are called workflows. |
| hledger concepts | |
| package | A releasable unit of Haskell software. hledger has several core packages usually released together: hledger-lib, hledger, hledger-ui, hledger-web. |
| hledger version number | A 2-4 part dotted number naming a hledger release or hledger package
version: MA.JOR[.MINOR[.FIXUP]] or
MA.JOR.99[.PREVIEW] where 99 means “unreleased (MAJOR+1)”.
See examples below. |
| hledger version string | A line of text describing a hledger binary, shown by
--version. It contains program name, version number, commit
hash and date, machine architecture etc. Eg:
hledger 1.24.1-g7799d526b-20211210, mac-x86_64 |
| Full release | A release of all four core hledger packages (hledger-lib, hledger, hledger-ui, hledger-web). Major and preview releases are always full releases. |
| Partial release | A release of just some of the hledger packages. Bugfix and fixup releases are sometimes partial. |
| Single-version release | A release where all packages have the same version. Major and preview releases are always single-version. |
| Mixed-version release | A release where the packages have different versions, because of a previous partial release. Bugfix and fixup releases are sometimes mixed-version. |
| changelog | A CHANGES.md file listing the release history and the changes in each release. There is one for each hledger package and one for the hledger project as a whole. |
| release notes | The Release Notes page on the hledger website: the combined release history of the core hledger packages, showing user visible changes only. |
| hledger release/build types | |
| Major release | Major releases include new features and incompatible API changes,
and normally happen at the start of each quarter’s third month (3/1,
6/1, 9/1, 12/1). Example version number: 1.25 |
| Bugfix release | Bugfix releases include only bug fixes, without API changes. These
happen when needed, to fix significant bugs in the previous major
release. Example version number: 1.25.2 (“second bugfix
release for 1.25”) |
| Fixup release | Fixup releases fix packaging errors, with no changes to the hledger
software. These should be rare. Example version number:
1.25.0.1 or 1.25.2.1 (“first fixup release
for 1.25 / 1.25.2”) |
| Preview release | A preview of the upcoming major release for testers/early adopters,
and a test of the release process, published on Github. Not a formal
hledger release, eg not published on Hackage, usually not packaged, no
bugfix releases, no regression bounties, not shown in release notes.
These typically appear in the quarter’s first and second month if
needed. Example version number: 1.25.99.1 (“preview 1
of 1.26”) |
| CI binaries | Temporary downloadable binaries produced by a run of the
linux/mac/windows workflows in
the hledger repo. This may happen periodically, eg weekly. Downloading
requires a Github login. |
| Dev build | A local developer build of unreleased code. This is typically in
master or a development/PR branch. Example version number:
1.25.99 (“unreleased 1.26-dev”) |
| hledger repos and branches | |
| hledger repo | The hledger git repository, containing the hledger
software, reference manuals, and developer docs. https://github.com/simonmichael/hledger |
| site repo | The hledger_website git repository, containing most of
the hledger website which appears at https://hledger.org. Usually checked out under the
hledger repo as site/. https://github.com/simonmichael/hledger_website |
| master | The branch named master in the hledger repo; the main
line of hledger development. Pull requests are usually relative to
this. |
| release branch | Branches named MA.JOR-branch in the hledger repo, eg
1.25-branch. Releases and release previews are always made
from a release branch. |
Activities
Release manager activities/responsibilities include: - Software - selecting changes, packages, release dates; coordinating contributions; ensuring release readiness - Branch Management - coordinating main and release branch, local and remote repos, CI branches - Version Bumping - choosing and applying new version numbers and related things like tags, github releases, urls, ghc and dep versions, stackage resolvers, everywhere needed - Docs - command help, manuals, changelogs, release notes, github release notes, install page, install scripts, announcements, process docs - Testing - local testing, CI testing, extra release-specific testing - Artifacts - generating binaries, zip files, github releases etc. - Publishing - uploading, pushing, making visible, finalising - Announcing - various announcement stages and channels
These have complex interdependencies and sequencing constraints. Chunk, separate, routinise, document and automate them as far as possible.
Procedures
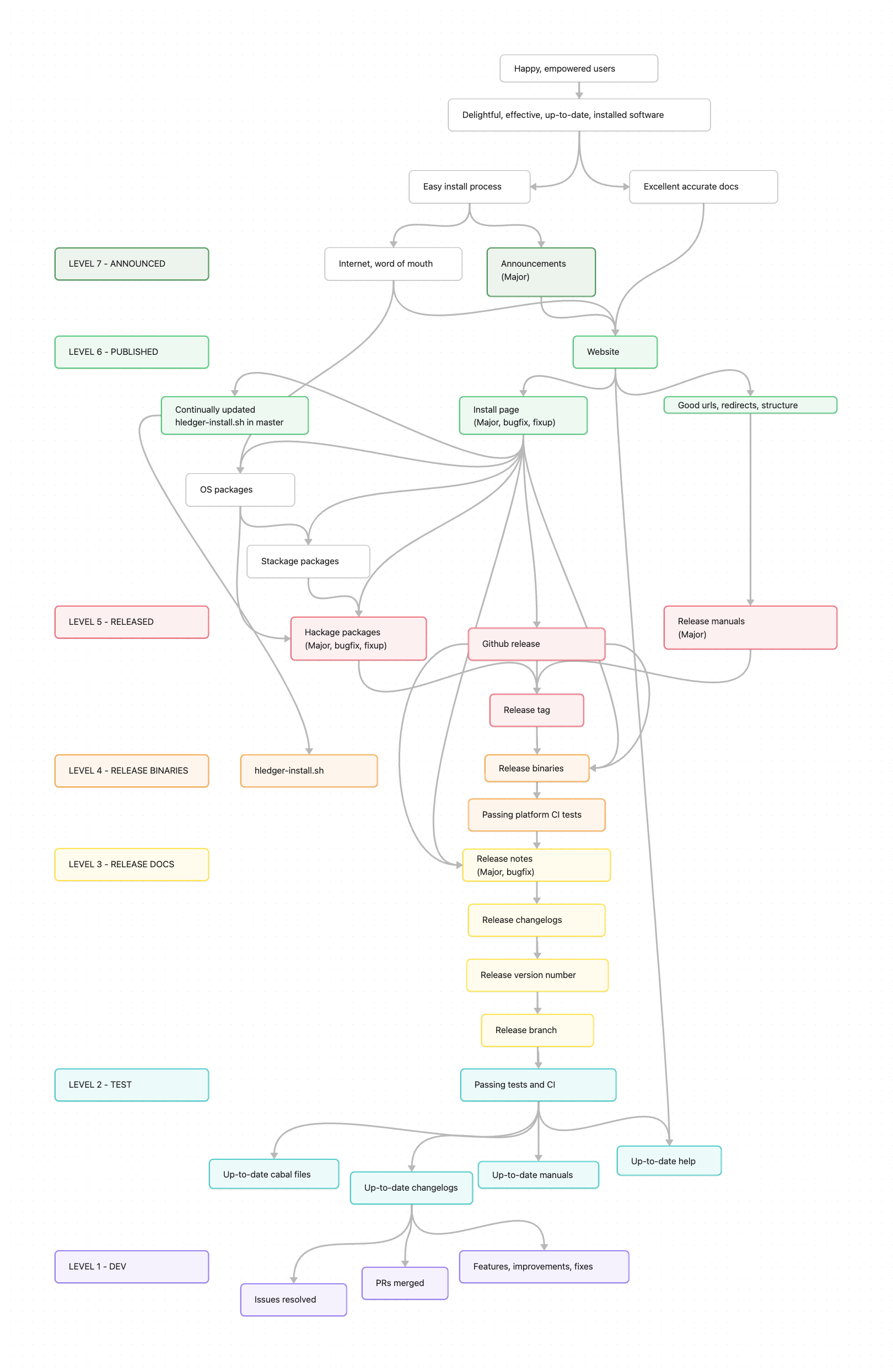
Map
Here’s a map of the value flows/artifacts/dependencies in a hledger release (arrows mean “depends on”). To do a release, start at the bottom of the diagram and work up (and work down through the procedures described below).
General tips
- Release (or practice releasing) often to improve the process.
- Use and continually update RELEASING.md and RELEASING.canvas.
- At the start of any release work, copy these (eg Obsidian > CMD-p > Make a copy of this file). Edit in the copies until done, to avoid blocking git branch switching. (Likewise if editing other docs, like CHANGELOGS.md.)
- Don’t document procedures in too much detail / prematurely.
- Make things a little better each time through: simpler, more reliable, better documented, more automated, easier, faster, cheaper, higher quality.
make,./Shakeand./bake.- Update changelogs early and often, eg during/after a PR, to spread the work. See also CHANGELOGS.
- Do releases from a release branch, not from master.
- All platform binaries should be built from the same commit, the one with the release tags.
- Binaries’ –version shows their git hash and build date; these should
match the release tag and release date.
### Procedures to achieve…
STATE 1 - STABLE
Check dev readiness
- open issues (bugs), https://bugs.hledger.org
- open PRs, https://prs.hledger.org
- project boards, https://github.com/simonmichael/hledger/projects?query=is%3Aopen
- https://hledger.org/ROADMAP.html, https://hledger.org/BACKLOG.html
- personal notes & backlogs
STATE 2 - DOCUMENTED AND TESTED
Shake it.
Up-to-date tools
- ./Shake is up to date
- Shake.hs uses same resolver/extra deps as stack.yaml, hledger-install.sh
- Shake binary is up to date (
./Shake.hs) - commit any changes (message: “tools: shake”)
Up-to-date cabal files
./Shake cabalfiles- if there are changes,
./Shake cabalfiles -c
Up-to-date help
./Shake cmdhelp- if there are changes,
./Shake cmdhelp -c
Up-to-date manuals
./Shake mandates./Shake manuals- if there are changes,
./Shake manuals -c
Up-to-date changelogs
In main repo, master branch: - ./Shake changelogs -
clean up the five CHANGES.mds -
./Shake changelogs -c See CHANGELOGS.
Passing tests and CI
- local tests, mimicking CI
make testmake doctestmake haddocktest
- single-platform CI tests in github main repo master (if needed; not
easy for a release branch, multi-platform CI tests will come later)
- push to a PR, wait for green
- or push to
simonbranch, wait for green at http://ci.hledger.org - or
tools/push(pushes tosimon, then tomaster)
STATE 3 - RELEASE DOCUMENTED
Release branch and version number
- Bake it: `./bake prep NEW
- NEW is
MA.JOR[.MINOR|.99.PREVIEWNUM](eg 1.24.99.1 for 1.25 preview 1) - creates release branch if needed
- sets version numbers (Shake setversion)
- partly finalises changelogs (Shake changelogs)
- for troubleshooting can use bash -x PAUSE=1 ECHO=1 …
- “avoid possible bug with being in master instead” (?)
- “seems to go wrong without PAUSE” (?)
- NEW is
Select commits for release
- cherry pick desirable commits from master (if needed)
- eg fancy workflow:
- list changes in three side-by-side magit windows
- NEW IN MASTER:
l o MAJORVER-branch..master,M-x magit-toggle-buffer-lock,M-x toggle-window-dedicated(C-c D)
- NEW IN MASTER:
- HEAD: regular magit status view
- RELEASE BRANCH:
l o MAJORVER-branch,M-x magit-toggle-buffer-lock,M-x toggle-window-dedicated
- RELEASE BRANCH:
- in master window, working from bottom upward, cherry-pick all
non-conflicting changes
- skip changes already in release branch
- skip changelog, command help, and manuals updates
- list changes in three side-by-side magit windows
- eg fancy workflow:
- do release branch testing ?
stack build --testmake functest
Release changelogs
- see also CHANGELOGS
- open all changelogs and release notes in emacs
- maybe run ./Shake changelogs again
- manually clean up changelogs
- manually add release version/date headings (or fix
bake prep)
Release notes
In site repo, update src/release-notes.md: - copy
template from top comment - replace date and XX - add new content from
changelogs, excluding hledger-lib - add contributors,
git shortlog -sn OLD..NEW - for a major release, add
highlights - clean up - commit: relnotes: NEW
STATE 4 - RELEASE READY
Release build tests
- touch/change Version.hs to encourage recompilation (?)
stack buildstack exec -- hledger --version, check version, hash, release date, no ‘+’stack exec -- hledger help | tail, check version, month matches release
Platform CI tests
Multi-platform CI tests: - ./bake bin (push to
github/binaries) - wait for green on all platforms, resolve
failures
Release binaries
Once all platform CI tests are green: - in local downloads dir,
delete any zip files from last release - in each successful platform
job: right click, Download linked file - unpack the github binaries for
the local platform - build native binaries for the local platform (on
that same commit): - make install-as-VERSION
hledger-install script
(major/bugfix/fixup release) - update
hledger-install/hledger-install.sh -
HLEDGER_INSTALL_VERSION (release date) - hledger official packages (NEW)
- hledger third-party packages (latest versions on hackage/pypi) -
RESOLVER and EXTRA_DEPS (same as stack.yaml, or one of them) - test ?
(won’t work until new hledger packages are on hackage)
cd; bash ~/src/hledger/hledger-install/hledger-install.sh -
commit: install: NEW
STATE 5 - RELEASED
Pre-release pause
- stop, go afk, take a break
- review time, energy, availability, decide go/no-go
Pre-release tests
Sanity checks: - appropriate dates/versions in changelogs and release
notes (if late in day, watch for time zone issues) - hledger-install
script -
rg '^HLEDGER(_\w+)?_VERSION' hledger-install/hledger-install.sh
- binaries’ –version output - cd ~/Downloads -
./hledger --version - ./hledger-ui --version -
./hledger-web --version - binaries’ man pages -
./hledger --man | tail -1 -
./hledger-ui --man | tail -1 -
./hledger-web --man | tail -1
Release tag
- ensure new version has been set first with Shake or bake
- ensure no new commits have been made since push to
github/binaries - don’t run this in an attempt to make editor tags files
- in the release branch (?):
make tag
Github release
- in main repo, release branch:
git push github MA.JOR-branchor magitP pgit push --tagsor magitP t github
- create new release, https://github.com/simonmichael/hledger/releases/new
- choose release tag
- title: VERSION
- description:
- copy doc/github-release-doc.tmpl.md to editor
- insert latest release notes (minus topmost heading) from site/src/release-notes.md
- replace A-BB, A.BB versions
- copy & paste
- preview, sanity check
- upload platform binary zip files
- Save draft
- (and after successful hackage upload: Publish release)
Hackage packages
in main repo, release branch: - make hackageupload
(major/bugfix/fixup release)
Release manuals
(major release)
In site repo:
- js/site.js: add NEW, 3 places
- Makefile: add NEW, 2 places
- commit:
manuals: NEW - make snapshot-NEW (after ensuring main repo has been release-tagged)
- push
STATE 6 - PUBLISHED
Install page
(major/bugfix/fixup release)
In site repo: - update install.md - query-replace OLD
-> NEW in - “current hledger release” - CI binaries badges/links,
including linux-static-arm32v7 if built - “building from source” - stack
install command - cabal install command - query-replace OLD-brightgreen
-> OLD-red - only after release binaries are built (preferably after
release is published): update –version outputs (version, hash, date, but
not platform) - final output line from hledger test (run
local build and in terminal for normal speed) - Total count from
make functest - preview - commit:
install: NEW
Update website
- push to github: in site repo,
git push githubor magitP u - on hledger.org server:
- in main repo (both main and site repos on master):
git -C site pull && git pull && make site- (or to rebuild all pages, also run
make -C site all)
- in /opt/hledger/site/hledger.org.caddy:
- @oldmanpath:
add
pathfor NEW - @unversionedmanpath: update to NEW
- @oldmanpath:
add
systemctl reload caddy
- in main repo (both main and site repos on master):
- check site in browser
- install page versions, badge colours
- manuals’ versions list in browser. If not updating, try
- checking https://hledger.org/js/site.js
- another browser (not safari)
- shift-reload
- https://dash.cloudflare.com/f629035917dd3b99b1e37ae20c15ff09/hledger.org/caching/configuration > purge
- redirects
- hledger.org/hledger.html redirects to https://hledger.org/NEW/hledger.html
STATE 7 - DELIVERED
Prepare announcements
(major/notable bugfix release)
In release branch, update
doc/ANNOUNCE(major release)- summary, contributors from release notes
- any other edits
doc/ANNOUNCE.masto- commit:
;doc: announce NEW
Announce
(major/bugfix release)
- update last release date on plaintextaccounting.org
- share github release link and release notes markdown in #hledger chat
- send ANNOUNCE as email announcement
- (major release):
ANN: hledger NEWto hledger@googlegroups.com, haskell-cafe@googlegroups.com - (bugfix release): brief announcement to hledger@googlegroups.com
- (major release):
- condense to 500 & post at https://fosstodon.org/@simonmic
- maybe condense to 140 & post at https://twitter.com/simonkwmichael
POST RELEASE
Merge release branch changes to master
- switch back to master
- check out release branch in another working copy (hledger2)
- manually merge release changelogs into master changelogs (see also CHANGELOGS)
- list commits only in release branch: magit
l o master..MA.JOR-branch - cherry-pick any other useful commits
Bump master to next version
(major release) - ./Shake setversion MA.JOR.99 -c -
./Shake cmdhelp [-c] (might be empty) -
./Shake mandates - ./Shake manuals -c
Commit RELEASING.md
- move copies back to RELEASING.md, RELEASING.canvas
- re-export RELEASING.png: obsidian > CMD-p > Export as image, don’t show logo
- commit
Push master
in main repo, master branch: push #### Post-release
followup - monitor packaging status, update install page - docker -
expect/merge PR - homebrew - expect badge to update soon - nix - expect
make nix-hledger-version to update after a few days, find
and update to that commit hash - linux distros - once in a while, follow
the links & search for newer versions, update - provide support,
monitor issues - prepare followup release(s) as needed - update process
docs and tools
Update stackage
update https://github.com/fpco/stackage/blob/master/build-constraints.yaml if needed
monitor for new package versions in nightly: check https://www.stackage.org/package/hledger
Update nix install command
Wait for the new hledger version to land in nixpkgs
- make nix-hledger-version
Find the nixpkgs haskell-packages commit post-dating the hledger release:
Test the nix-env install command with that commit hash
if it fails with "SSL peer certificate or SSH remote key was not OK"
. Users/simon.nix-profile/etc/profile.d/nix.sh
or re-install:
curl -sO https://nixos.org/nix/install
less install
sh install
. Users/simon.nix-profile/etc/profile.d/nix.sh
on linux
on mac
Update homebrew formula (old)
ref
helpers: chenrui & stack issue commenters on github, Athas on #haskell
doc
If a URL is specified, the SHA-256 checksum of the new download should also be specified. A best effort to determine the SHA-256 and formula name will be made if either or both values are not supplied by the user.
If a tag is specified, the Git commit revision corresponding to that tag must also be specified.
Note: this command cannot be used to transition a formula from a URL-and-SHA-256 style specification into a tag-and-revision style specifi- cation, nor vice versa. It must use whichever style specification the for- mula already uses.
update homebrew working copy
cd ~/src/DEVTOOLS/homebrew-core
git reset –hard HEAD~1 && git fetch origin && git merge origin/master && git push -f
get release tarball checksums
export V=X.Y; for P in -lib "" -ui -web; do curl -sO https://hackage.haskell.org/package/hledger$P-$V/hledger$P-$V.tar.gz; done && shasum -a256 *.gz
update Formula/hledger.rb
update tarball urls, shas
update other version references
maybe update stackage snapshot
possible new process, see: https://docs.brew.sh/How-To-Open-a-Homebrew-Pull-Request#create-your-pull-request-from-a-new-branch
test (if possible without too many mac/brew hassles)
brew audit –strict Formula/hledger.rb # some tests are post-install, try also after brew upgrade
brew upgrade Formula/hledger.rb -s -n -v # [scrub download cache, dry run, verbose]
super slow, how to speed up ?
comment out stack update
add , "–stack-root=/Users/simon/.stack" to stack install # fails on permissions
brew test Formula/hledger.rb
commit with name "hledger X.Y" and description "Update to hledger X.Y."
get merged
git push -f simonmichael
gh pr create -f
monitor: PR CI, PR merge, https://formulae.brew.sh/formula/hledger page
ping brew contributors/maintainers if necessary: @chenrui, @carlocab, @SMillerDev
