hledger/doc/RELEASING.md
2023-12-01 22:02:30 -10:00

32 KiB
Raw Blame History

RELEASING

Notes for hledger release managers and maintainers.

Goals

2023

  • Make releasing easy

2022

  • Update/consolidate release process docs
  • Establish routine monthly release cadence
  • Make releasing easy

Release types

Major release
A.B
Bugfix release
A.B.C
Fixup release
A.B.C.D
Preview release
A.B.99.D
Contains: New features, breaking changes Only bug fixes Trivial packaging fixes, no software changes Early snapshot of the next major release
When: Third month of quarter: March, June, September, December When needed Never First & second months of quarter
Deliverables:
Changelogs
Github release
Binaries
Hackage release
Install page
hledger-install
Regression bounty
Release notes
Web manuals
Announcements

hledger major releases happen in the third month of each quarter, normally at or close to the start of the month. Preview releases happen in the other months, if needed. Heres the ideal release schedule:

Q1 Q2 Q3 Q4
Jan 1: preview 1 Apr 1: preview 1 Jul 1: preview 1 Oct 1: preview 1
Feb 1: preview 2 May 1: preview 2 Aug 1: preview 2 Nov 1: preview 2
Mar 1: major Jun 1: major Sep 1: major Dec 1: major

Glossary

Here is some terminology used in this doc. These form a domain language that we use for precision and shared understanding when working with the hledger release process.

General concepts
release A snapshot of the software and related artifacts like executable binaries, which is named, tagged, documented, announced, and usually picked up by packaging systems on various platforms.
version control system, VCS A tool used for storing and sharing and viewing the history and different lines of development of a software project, or other set of files. hledger uses Git.
repository, repo A set of files being stored and managed by a VCS. Often published on a repository hosting service, such as Github.
working copy, clone A local copy of a repositorys files. Typically each developer has one or more of these, and can share changes easily with the official public repository.
branch Some VCSs, including Git, can store multiple branching lines of development within one repository. A working copy can be quickly switched to a different branch to show its content.
master, main The main branch in a repo, usually named master or main. Pull requests are usually relative to this.
pull request, PR A request to merge a development branch with master, and any related discussion. On Github, these are kept alongside issues in the issue tracker.
continuous integration, CI Automated actions that run when new code is pushed to a shared repo, such as running tests or producing binaries. On Github this is called Github Actions and action scripts are called workflows.
hledger concepts
package A releasable unit of Haskell software. hledger has several core packages usually released together: hledger-lib, hledger, hledger-ui, hledger-web.
hledger version number A 2-4 part dotted number naming a hledger release or hledger package version: MA.JOR[.MINOR[.FIXUP]] or MA.JOR.99[.PREVIEW] where 99 means “unreleased (MAJOR+1)”. See examples below.
hledger version string A line of text describing a hledger binary, shown by --version. It contains program name, version number, commit hash and date, machine architecture etc. Eg: hledger 1.24.1-g7799d526b-20211210, mac-x86_64
Full release A release of all four core hledger packages (hledger-lib, hledger, hledger-ui, hledger-web). Major and preview releases are always full releases.
Partial release A release of just some of the hledger packages. Bugfix and fixup releases are sometimes partial.
Single-version release A release where all packages have the same version. Major and preview releases are always single-version.
Mixed-version release A release where the packages have different versions, because of a previous partial release. Bugfix and fixup releases are sometimes mixed-version.
changelog A CHANGES.md file listing the release history and the changes in each release. There is one for each hledger package and one for the hledger project as a whole.
release notes The Release Notes page on the hledger website: the combined release history of the core hledger packages, showing user visible changes only.
hledger release/build types
Major release Major releases include new features and incompatible API changes, and normally happen at the start of each quarters third month (3/1, 6/1, 9/1, 12/1). Example version number: 1.25
Bugfix release Bugfix releases include only bug fixes, without API changes. These happen when needed, to fix significant bugs in the previous major release. Example version number: 1.25.2 (“second bugfix release for 1.25”)
Fixup release Fixup releases fix packaging errors, with no changes to the hledger software. These should be rare. Example version number: 1.25.0.1 or 1.25.2.1 (“first fixup release for 1.25 / 1.25.2”)
Preview release A preview of the upcoming major release for testers/early adopters, and a test of the release process, published on Github. Not a formal hledger release, eg not published on Hackage, usually not packaged, no bugfix releases, no regression bounties, not shown in release notes. These typically appear in the quarters first and second month if needed. Example version number: 1.25.99.1 (“preview 1 of 1.26”)
CI binaries Temporary downloadable binaries produced by a run of the linux/mac/windows workflows in the hledger repo. This may happen periodically, eg weekly. Downloading requires a Github login.
Dev build A local developer build of unreleased code. This is typically in master or a development/PR branch. Example version number: 1.25.99 (“unreleased 1.26-dev”)
hledger repos and branches
hledger repo The hledger git repository, containing the hledger software, reference manuals, and developer docs. https://github.com/simonmichael/hledger
site repo The hledger_website git repository, containing most of the hledger website which appears at https://hledger.org. Usually checked out under the hledger repo as site/. https://github.com/simonmichael/hledger_website
master The branch named master in the hledger repo; the main line of hledger development. Pull requests are usually relative to this.
release branch Branches named MA.JOR-branch in the hledger repo, eg 1.25-branch. Releases and release previews are always made from a release branch.

Activities

Release manager activities/responsibilities include: - Software - selecting changes, packages, release dates; coordinating contributions; ensuring release readiness - Branch Management - coordinating main and release branch, local and remote repos, CI branches - Version Bumping - choosing and applying new version numbers and related things like tags, github releases, urls, ghc and dep versions, stackage resolvers, everywhere needed - Docs - command help, manuals, changelogs, release notes, github release notes, install page, install scripts, announcements, process docs - Testing - local testing, CI testing, extra release-specific testing - Artifacts - generating binaries, zip files, github releases etc. - Publishing - uploading, pushing, making visible, finalising - Announcing - various announcement stages and channels

These have complex interdependencies and sequencing constraints. Chunk, separate, routinise, document and automate them as far as possible.

Procedures

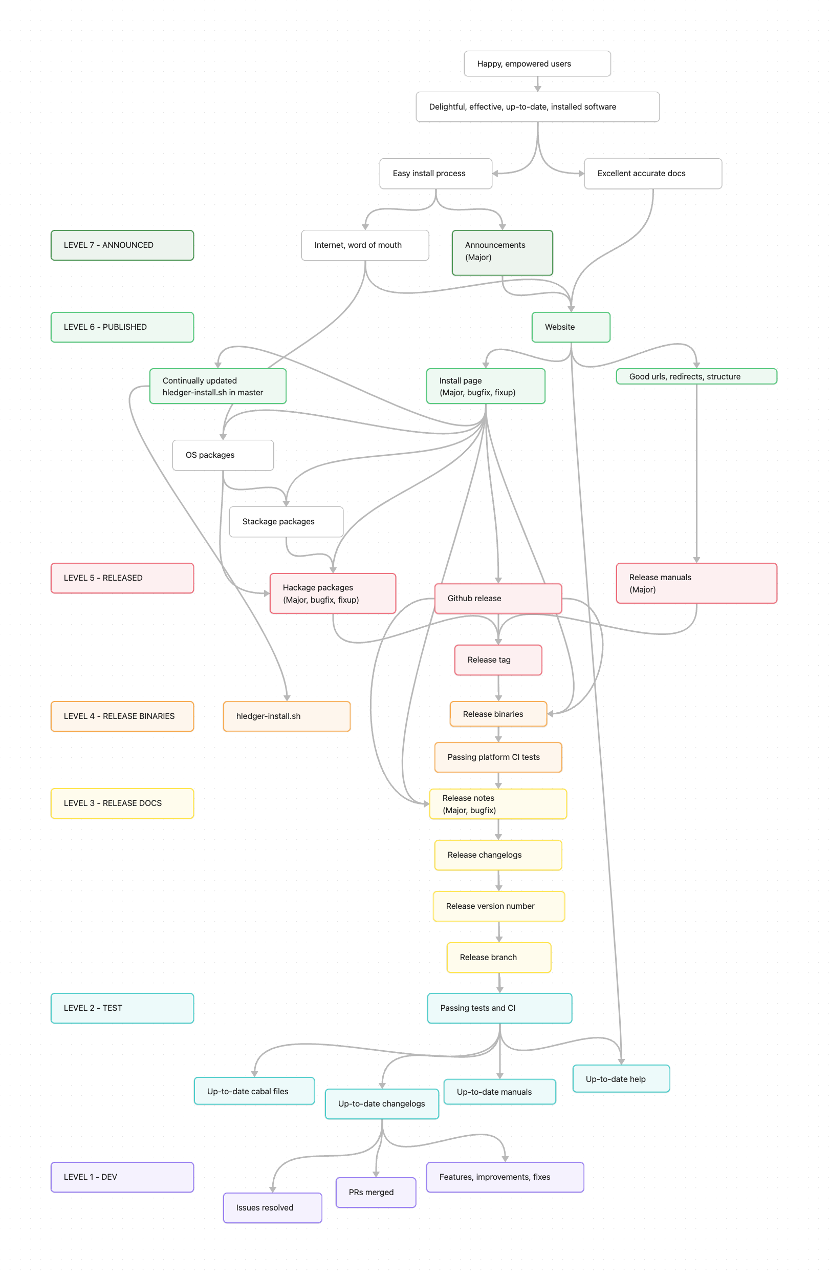
Map

Heres a map of the value flows/artifacts/dependencies in a hledger release (arrows mean “depends on”). To do a release, start at the bottom of the diagram and work up / start at the top of the procedures described below and work down.

release diagram

General tips

  • Release (or practice releasing) often to improve the process.
  • Use and continually update RELEASING.md and RELEASING.canvas.
  • At the start of any release work, copy these (eg Obsidian > CMD-p > Make a copy of this file). Edit in the copies until done, to avoid blocking git branch switching. (Likewise if editing other docs, like CHANGELOGS.md.)
  • Dont document procedures in too much detail / prematurely.
  • Make things a little better each time through: simpler, more reliable, better documented, more automated, easier, faster, cheaper, higher quality.
  • make, ./Shake and ./bake.
  • Update changelogs early and often, eg during/after a PR, to spread the work. See also CHANGELOGS.
  • Do releases from a release branch, not from master.
  • All platform binaries should be built from the same commit, the one with the release tags.
  • Binaries version shows their git hash and build date; these should match the release tag and release date.

STATE 1 - STABLE

Check dev readiness

STATE 2 - DOCUMENTED AND TESTED

Up-to-date tools

  • Shake.hs uses same resolver, extra deps as stack.yaml, hledger-install.sh
  • Shake binary is up to date (./Shake.hs)
  • commit any changes (message: “tools: shake”)

Up-to-date cabal files

  • ./Shake cabalfiles
  • if there are changes, ./Shake cabalfiles -c

Up-to-date help

  • ./Shake cmdhelp
  • if there are changes, ./Shake cmdhelp -c

Up-to-date manuals

  • ./Shake mandates
  • ./Shake manuals
  • if there are changes, ./Shake manuals -c

Up-to-date changelogs

In main repo, master branch: - ./Shake changelogs - clean up the five CHANGES.mds - ./Shake changelogs -c See CHANGELOGS.

Local tests passing

  • make test
  • make doctest
  • make haddocktest #### Regular CI tests passing:
  • push to a PR, wait for green
  • or push to simon branch, wait for green at http://ci.hledger.org
  • or tools/push (pushes to simon, then to master)

STATE 3 - RELEASE DOCUMENTED

Release branch and version number

Create release branch if needed, update all package versions, help, manuals, changelogs (preferred): - ./bake prep NEW - First ensure hpack --version matches the one in stack --version - NEW is MA.JOR[.MINOR|.99.PREVIEWNUM] (eg 1.24.99.1 for 1.25 preview 1) - for troubleshooting: bash -x PAUSE=1 ECHO=1 bake …

Or, bump version of a subset of packages in an existing release branch (not ideal): - git switch MA.JOR-branch (magit: b b MA.JOR-branch) - ./Shake setversion NEW PKGS -c

Select commits for release

  • cherry pick desirable commits from master (if needed)
    • eg fancy workflow: three magit windows:
      • NEW IN MASTER: l o MAJOR-branch..master, M-x magit-toggle-buffer-lock, M-x toggle-window-dedicated (C-c D)
      • HEAD: regular magit status view
      • RELEASE BRANCH: l o MAJOR-branch, M-x magit-toggle-buffer-lock, M-x toggle-window-dedicated
      • in master window, working from bottom upward, cherry-pick all non-conflicting changes, skipping already-picked/help/manuals/changelog changes

Release changelogs

  • see also CHANGELOGS
  • open all changelogs and release notes in emacs
  • maybe run ./Shake changelogs again
  • manually clean up/finalise changelogs
  • manually add release version/date headings (or fix bake prep)

Release notes

In site repo, update src/release-notes.md: - copy template from top comment - replace date and XX - add new content from changelogs, excluding hledger-lib - add contributors, git shortlog -sn OLD..NEW - for a major release, add highlights - clean up - commit: relnotes: NEW

Release branch tests passing

  • make test
  • stack exec -- hledger --version, check version, hash, release date, no +
  • stack exec -- hledger help | tail, check version, month matches release

STATE 4 - RELEASE READY

Multi-platform CI tests passing

  • ./bake bin (push to github/binaries)
  • wait for green on all platforms, resolve failures

Release binaries

With all platform CI tests green on same commit: - save native local binaries from that same commit: make install-as-NEW - clear out any old zip files/binaries from local Downloads dir - in each successful platform job: right click the artifact, Download linked file - unpack the github binaries for the local platform

hledger-install script

(major/bugfix/fixup release) - update hledger-install/hledger-install.sh - HLEDGER_INSTALL_VERSION (release date) - hledger official packages (NEW) - hledger third-party packages (latest versions on hackage/pypi) - RESOLVER and EXTRA_DEPS (same as stack.yaml, or one of them) - test ? (wont work until new hledger packages are on hackage) cd; bash ~/src/hledger/hledger-install/hledger-install.sh - commit: install: NEW

STATE 5 - RELEASED

Pre-release pause

  • stop, afk, take a break
  • review time, energy, availability, decide go/no-go

Pre-release tests passing

Sanity checks: - appropriate dates/versions in changelogs and release notes (if late in day, watch for time zone issues) - hledger-install script - rg '^(HLEDGER(_\w+)?_VERSION|PRICEHIST)' hledger-install/hledger-install.sh - binaries version output - cd ~/Downloads - ./hledger --version - ./hledger-ui --version - ./hledger-web --version - binaries man pages - ./hledger --man | tail -1 - ./hledger-ui --man | tail -1 - ./hledger-web --man | tail -1

Release tag

  • ensure new version has been set first with Shake or bake
  • ensure no new commits have been made since push to github/binaries
  • in the release branch (?): make tag

Hackage packages

in main repo, release branch: - make hackageupload (major/bugfix/fixup release)

Github release

  • in main repo, release branch:
    • git push github MA.JOR-branch or magit P p
    • git push --tags or magit P t github
  • create new release, https://github.com/simonmichael/hledger/releases/new
  • choose release tag
  • title: VERSION
  • description:
    • copy doc/github-release.md to emacs
    • insert latest release notes (minus topmost heading) from site/src/release-notes.md
    • replace all OLD version strings with NEW
    • copy to github release
    • preview, sanity check
  • upload platform binary zip files
  • Save draft
  • (and after successful hackage upload: Publish release)

Release manuals

(major release)

In site repo:

  • js/site.js: add NEW, 3 places
  • Makefile: add NEW, 3 places
  • commit: manuals: NEW
  • make snapshot-NEW (after ensuring main repo has been release-tagged)
  • push

STATE 6 - PUBLISHED

Install page

(major/bugfix/fixup release)

In site repo: - update install.md - query-replace OLD -> NEW in - “current hledger release” - CI binaries badges/links, including linux-static-arm32v7 if built - “building from source” - stack install command - cabal install command - query-replace OLD-brightgreen -> OLD-red - only after release binaries are built (preferably after release is published): update version outputs (version, hash, date, but not platform) - final output line from hledger test (run local build and in terminal for normal speed) - Total count from make functest - preview - commit: install: NEW

Update website

  • push to github: in site repo, git push github or magit P p
  • wait a few seconds for hledger.org repo to update automatically. Or if needed:
    • on hledger.org, with both main and site repos on master branch:
      • git -C site pull && git pull && make site
      • (or to rebuild all pages, also run make -C site all)
    • in /ssh:simon@hledger.org:/opt/hledger/site/hledger.org.caddy (hangs ?), or hledgerorg emacs, open /opt/hledger/site/hledger.org.caddy:
      • @oldmanpath: add path for NEW
      • @unversionedmanpath: update to NEW
    • make caddy-restart
  • check site in browser

STATE 7 - DELIVERED

Prepare announcements

(major/notable bugfix release)

In release branch, update

  • doc/ANNOUNCE (major release)
    • summary, contributors from release notes
    • any other edits
  • doc/ANNOUNCE.masto
  • commit: ;doc: announce NEW

Announce

(major/bugfix release)

POST RELEASE

Merge release branch changes to master

  • switch back to master
  • check out release branch in another working copy (hledger2)
  • manually merge release changelogs into master changelogs (see also CHANGELOGS)
  • list commits only in release branch: magit l o master..MA.JOR-branch
  • cherry-pick any other useful commits

Bump master to next version

(major release) - ./Shake setversion MA.JOR.99 -c - ./Shake cmdhelp [-c] (might be empty) - ./Shake mandates - ./Shake manuals -c

Commit RELEASING.md

  • move copies back to RELEASING.md, RELEASING.canvas
  • re-export RELEASING.png: obsidian > CMD-p > Export as image, dont show logo
  • commit

Push master

in main repo, master branch: push

Post-release followup

  • monitor packaging status, update install page
    • homebrew - expect badge to update soon
    • docker - expect/merge PR
    • nix - expect badge to update after a few days; can check with make nix-hledger-version
    • linux distros - once in a while, follow the links & search for newer versions, update
  • provide support, monitor issues
  • prepare followup release(s) as needed
  • update process docs and tools

Update stackage

  1. update https://github.com/fpco/stackage/blob/master/build-constraints.yaml if needed

  2. monitor for new package versions in nightly: check https://www.stackage.org/package/hledger

Update homebrew formula (old)

  1. ref

    1. helpers: chenrui & stack issue commenters on github, Athas on #haskell

    2. https://docs.brew.sh/How-To-Open-a-Homebrew-Pull-Request

    3. doc

      If a URL is specified, the SHA-256 checksum of the new download should also be specified. A best effort to determine the SHA-256 and formula name will be made if either or both values are not supplied by the user.

      If a tag is specified, the Git commit revision corresponding to that tag must also be specified.

      Note: this command cannot be used to transition a formula from a URL-and-SHA-256 style specification into a tag-and-revision style specifi- cation, nor vice versa. It must use whichever style specification the for- mula already uses.

  2. update homebrew working copy

    1. cd ~/src/DEVTOOLS/homebrew-core

    2. git reset hard HEAD~1 && git fetch origin && git merge origin/master && git push -f

  3. get release tarball checksums

    export V=X.Y; for P in -lib "" -ui -web; do curl -sO https://hackage.haskell.org/package/hledger$P-$V/hledger$P-$V.tar.gz; done && shasum -a256 *.gz

  4. update Formula/hledger.rb

    1. update tarball urls, shas

    2. update other version references

    3. maybe update stackage snapshot

    4. possible new process, see: https://docs.brew.sh/How-To-Open-a-Homebrew-Pull-Request#create-your-pull-request-from-a-new-branch

    5. test (if possible without too many mac/brew hassles)

      1. brew audit strict Formula/hledger.rb # some tests are post-install, try also after brew upgrade

      2. brew upgrade Formula/hledger.rb -s -n -v # [scrub download cache, dry run, verbose]

        1. super slow, how to speed up ?

          1. comment out stack update

          2. add , "stack-root=/Users/simon/.stack" to stack install # fails on permissions

      3. brew test Formula/hledger.rb

    6. commit with name "hledger X.Y" and description "Update to hledger X.Y."

  5. get merged

    1. git push -f simonmichael

    2. gh pr create -f

    3. monitor: PR CI, PR merge, https://formulae.brew.sh/formula/hledger page

    4. ping brew contributors/maintainers if necessary: @chenrui, @carlocab, @SMillerDev